Привет! Търся помощ за ремонт на UPS Inform Guard S 1000! След токов удар са пробили греца BD1 и ценер диод ZD3, свалил съм за смяна и кондензатори C24 и C25. Проблемът е че ценер диода направо се е разпаднал и не се чете нищо по него. Ако някой има схемата на този модел моля да сподели или ако има такъв UPS да погледне какъв е диода? Благодаря предварително!
- 1
- 2
От мобилни телефони до цифрови камери
petkomz
- специалист
11 мнения в "Търся схема на UPS Inform Guard S 1000!"
petkomz
- специалист
- Мнения: 430
нед сеп 02, 2018 9:20 amAntonii написа: Аз имам в нас една платка от един дефектен Guard 1000VА и по спомени беше като тази.Благодаря ти предварително! Ако можеш провери и R123, че доста е опушено и по пръстените не се разбира. При мен е 2,47 кОма.
Като се прибера следващата седмица в нас ще погледна за дадения ценеров диод.
petkomz
- специалист
- Мнения: 430
съб сеп 01, 2018 10:44 pmhidrazin написа: И кат я намериш кво?Като (ако) я намеря ще видя ценера какъв е! Ако на теб не ти трябват схеми, това не означава че и за други е така! Все пак не сме всички велики майстори като теб! Греца RB157 - от 50 до 1000 V, C25 - 4.7uF 160V, значи е някъде между 50 и 160 волта, като едва ли е чак на границата на кондензатора!
Няма схеми за тва нещо и не са необходими.
![]()
P.S. Успех с търсенето...
А ти ако не искаш да помагаш - по-добре не пиши в темата, има достатъчно други в които можеш да се заяждаш! Форума е "Направи сам", следователно всеки който се опитва да направи нещо сам търси помощ тук, форумите за специалисти са други!
hidrazin
- майстор
- На линия
- Мнения: 26403
нед сеп 02, 2018 10:44 ampetkomz написа: ... C25 - 4.7uF 160V, значи е някъде между 50 и 160 волта ...Това как ти хрумна?????
За това говоря. Опитваш се да "ремонтираш" без основни познания.
В тоя UPS няма какво да правят напрежения между 50 и 160V - просто нямат работа там.
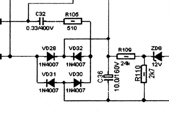
Ей ти част от схема на друг UPS с подобно схемно решение:
Прикачен файл:
ups.jpg (42.04 KиБ) Видяна 3728 пъти
А дано тръгне. А дано ама надали...
petkomz
- специалист
- Мнения: 430
нед сеп 02, 2018 10:58 amhidrazin написа: Ей ти част от схема на друг UPS с подобно схемно решениеСам каза - подобно...намери моята схема и пак ще говорим! На бас че не е 12волта!
Между другото усещаш ли се как винаги се опитваш да се заяждаш и изтъкваш? Да не избиваш някакви комплекси?
Да може да нямам достатъчно познания, но не се срамувам да попитам, а ти ако не се срамуваш продължавай в същия дух!
hidrazin
- майстор
- На линия
- Мнения: 26403
нед сеп 02, 2018 11:19 ampetkomz написа: ...а ти ако не се срамуваш продължавай в същия дух...Да се срамувам за какво?
Щях да се срамувам ако съм като оня задник за когото съм си трошил пръстите да му помагам ТУК, ТУК, ТУК...
Да го уча как се измерват диоди ТУК.
Както казват - храни куче да те лае.
Да, тогава наистина щях да си умра от срам.
petkomz
- специалист
- Мнения: 430
нед сеп 02, 2018 10:58 amhidrazin написа: А дано тръгне. А дано ама надали...UPS-а вече работи. След като премахнах изгорелите елементи и възстанових пистите, всичко вече работи нормално! Оказа се, вчера не съм видял че въпросните елементи захранват опционални релета които при мен ги няма, така че може и без тях.
На тези които се опитаха да помогнат - благодаря, но не е нужно да разглобяват за да видят ценера какъв е!
- 1
- 2
Тема "Търся схема на UPS Inform Guard S 1000!" | Включи се в дискусията:
Сподели форума:
Бъди информиран. Следвай "Направи сам" във Facebook:
Намери изпълнител и вдъхновения за дома. Следвай MaistorPlus във Facebook:
Имаш нужда от подходящ професионалист за дома?
- Преустройство, ремонт и реновиране
- ↳ Вашите ремонти
- ↳ Кухня
- ↳ Баня
- ↳ Дневна
- ↳ Спалня
- ↳ Детска
- ↳ Градина
- ↳ Коридор
- ↳ Тераса и балкон
- Направи сам
- ↳ Направи сам
- ↳ Ремонтирай сам
- ↳ Къде е по-евтино?
- ↳ Дърводелство
- ↳ Ел. инструменти
- ↳ Металообработване
- ↳ Конкурс "Направи сам 2012"
- Строителство
- ↳ Всичко за вилата
- ↳ Къщи
- ↳ Саниране
- ↳ Хидроизолация
- ↳ Пасивни и нискоенергийни сгради
- Сухо строителство
- ↳ Окачени тавани
- ↳ Преградни стени и предстенни обшивки
- ↳ Сухи и повдигнати подове
- ↳ Декоративни елементи - колони, трегери, сводове и др.
- ↳ Всичко за гипскартона и гипсфазера
- Въпроси и Отговори
- ↳ Полезни съвети
- ↳ Автомобили
- ↳ Партньори
- ↳ Боядисване и Декориране
- ↳ Вентилация, климатици и термопомпи
- ↳ Водоснабдяване и канализация.
- ↳ Всичко за ремонта
- ↳ Електротехника
- ↳ Отопление
- ↳ Газификация
- ↳ Електроника и Схеми
- ↳ Газобетон
- ↳ От всичко по малко
- ↳ Компютри и периферия
- ↳ Уеб дизайн, PHP, MySQL, JavaScript, HTML..
- ↳ Мобилни устройства, GSM-и
- ↳ Нека се запознаем
- ↳ Recycle Bin
- Статии
- ↳ Практични решения
- ↳ Качване на снимки
- ↳ Какви статии искате?
- ↳ Готварство, туршии и зимнина
- ↳ Отмора и шеги
- ↳ От нищо нещо
- ↳ Не е за вярване
- ↳ Литература
- ↳ Връзки към Интересни сайтове
- Магазин
- ↳ Препоръки и Мнения за он-лайн магазина
- ↳ Крадeни инструменти !!!