• 1
  • 3
  • 4
  • 5
  • 6
  • 7
  • 9
От мобилни телефони до цифрови камери
DundyTheCroc - майстор
Том ако беше толкова лесно с разкостването да съм викнал двама мангала да помагат :-D
Има си режим на достъп, а да викна колега да помогне някак не върви, ама за общото благо ги поразместих и сам.
DundyTheCroc - майстор
По закона за всемирната гадост 2 от 5 захранвания не бачкаха, та се наложи да вадя още, минус един пръст, но вече имам 5 работещи, напрежения 12.34-12.38 волта. Имам на всички данните, когато мога ще пращам на порции :-D
Прикачен файл:
psu2.jpg
ivanovbg - майстор
ср мар 05, 2025 1:34 pmDundyTheCroc написа:
По закона за всемирната гадост 2 от 5 захранвания не бачкаха, та се наложи да вадя още, минус един пръст, но вече имам 5 работещи, напрежения 12.34-12.38 волта. Имам на всички данните, когато мога ще пращам на порции :-D
psu2.jpg
:partyman:
gogo7777 - майстор
Здравейте,
В тая схема, колко максимално транзистора в паралел може да управлява ЛМ-та.
Прикачен файл:
20250311_103354.jpg
ivanovbg - майстор
вт мар 11, 2025 10:48 amgogo7777 написа:
Здравейте,
В тая схема, колко максимално транзистора в паралел може да управлява ЛМ-та.

20250311_103354.jpg
Много. Зависи от транзисторите и търсения изходящ ток. Примерно искаш 10а изходящ ток. Можеш да сложиш един 10а транзистор или 10транзистора по 1а.

Ама както винаги не даваш никакви изходящи параметри, а задаваш само тъпи въпроси.
DundyTheCroc - майстор
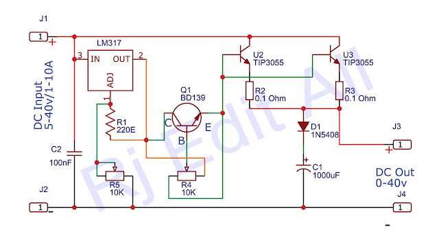
Аз не бих сложил повече от един транзистор в тази схема, ето ти нещо по-функционално:
Прикачен файл:
0-40v 0-20A Bariable Power Supply a , rj tech unlimited.jpg
0-40v 0-20A Bariable Power Supply a , rj tech unlimited.jpg (51.76 KиБ) Видяна 1596 пъти
Ето линк с подробности:

https://www.rjtechunlimited.com/2024/03 ... table.html
gogo7777 - майстор
Иванов,
След като питах йоните на всички електролити, стигнахме до решение, че изходните параметри са 0,5-5V и 2-50A.
gogo7777 - майстор
вт мар 11, 2025 11:26 amDundyTheCroc написа:
Аз не бих сложил повече от един транзистор в тази схема, ето ти нещо по-функционално:

0-40v 0-20A Bariable Power Supply a , rj tech unlimited.jpg

Ето линк с подробности:

https://www.rjtechunlimited.com/2024/03 ... table.html
Може и тая схема да е. За нея също имам прототип за платка.
viewtopic.php?f=41&t=69268&start=90

По-скоро питах ЛМ-та може ли да осигури нужния ресурс за базите на транзисторите в паралел и колко?
ivanovbg - майстор
вт мар 11, 2025 11:35 amgogo7777 написа:
вт мар 11, 2025 11:26 amDundyTheCroc написа:
Аз не бих сложил повече от един транзистор в тази схема, ето ти нещо по-функционално:

0-40v 0-20A Bariable Power Supply a , rj tech unlimited.jpg

Ето линк с подробности:

https://www.rjtechunlimited.com/2024/03 ... table.html
Може и тая схема да е. За нея също имам прототип за платка.
viewtopic.php?f=41&t=69268&start=90

По-скоро питах ЛМ-та може ли да осигури нужния ресурс за базите на транзисторите в паралел и колко?
Както ти казах зависи от транзисторите и най вече от коефициента им на усилване. Ако имат коефициент на усилване 100 за да имаш 50а изходен ток, на базата трябва да подсигуриш половин ампер. ЛМ-а ако дава 1а значи ще стигне тока за два транзистора. Схвана ли?
  • 1
  • 3
  • 4
  • 5
  • 6
  • 7
  • 9

Тема "С един траф няколко захранвания" | Включи се в дискусията:


Сподели форума:

Бъди информиран. Следвай "Направи сам" във Facebook:

Намери изпълнител и вдъхновения за дома. Следвай MaistorPlus във Facebook: