• 1
  • 3
  • 4
  • 5
  • 6
  • 7
От мобилни телефони до цифрови камери
kuger - майстор
Поразровете се в Рено форума. Там се коментираше обширно DRL . Ползвах такъв години наред и продадох колата с него. Никакви проблеми. Всякакви екстри, никакви релета, управление от наличните ръчки по кормилната колона. Много още, но спирам, да не ми се вмени реклама.
Само да вметна, не се влияе от включени консуматори, единствено от напрежението на бордовата мрежа и положението на ключа за основните светлини. Ползва се основно с дългите светлини, като позволява и димиране.
Всъщност е добре, човек сам да си направи нещо, поздрави за това. Но може и готов проект да се ползва, стига да се има необходимата грамотност.
Без да обиждам никого!
MamaMy - майстор
Ние тези ги знаем. Аз точно такъв имам на сегашната кола. Коментираме самоделния на Сянката. :wink:
пон сеп 07, 2020 1:07 pmshadow__01 написа:
... Единствено не ми харесва, че не можах да направя времезадръжката колкото исках. Имам усещането, че всеки път е различна. Правих опити и се отказах. Затова не харесвам изцяло аналоговите схеми. Температурно са зависими и трудно се настройват.
Нормално! Все пак си ползвал една от най-простите схеми на реле за време. Недостатъка и е малкото време на задръжка при сравнително голям капацитет. Това в случая ти е плюс, но този капацитет е силно температурно зависим. Отделно, че не си сигурен колко се е разредил този кондензатор преди следващия цикъл. Реално въобще не се използва пълноценно кондензатора. Той се зарежда едва до 0,7-1 волта за да отпуши транзистора което е около 10 пъти под работното му напрежение. Значи ако го докараш да отпуши транзистора чак при 12 волта ще имаш 10 пъти по дълго време на задръжка. При малко изобретателност аналоговата схема позволява доста решения със съвсем малки корекции.
brum - майстор
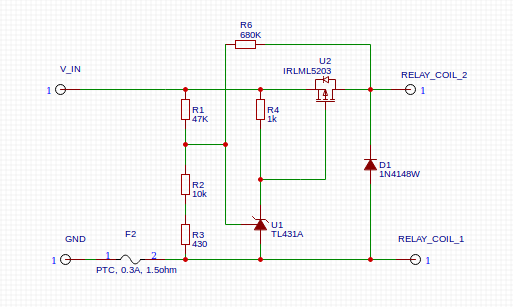
Загледах отгоре-отгоре, ама много сложни идеи. Един TL431 с MOSFET ключ и работата заспива. На скоро правих VSR дето да включва на 13.8 волта и да изключва при 13.3 волта. Преди години пък ползвах подобни схеми за защита от преразреждане на батерии. Плюсовете са, че работи изключително прецизно и не мислиш за температурна компенсация. За пускане на фаровете при сработване на алтернатора трябват 5 компонента!

Това е схемата на Voltage Sensing Relay-то. Махаш R6 и няма хистерезис. D1 пази от пикове на напрежението при изключването на релето и е ненужно ако релето се махне. А реле не ти трябва за такъв товар и реално ползваш директно MOSFET ключа. 1 транзистор, 1 TL431 и 3 резистора ти трябват :) .

Прикачен файл

vsr.png
vsr.png (15.59 KиБ) Видяна 1685 пъти
abcdefghijklmnopqrstuvwxz - майстор
пон сеп 07, 2020 11:33 amshadow__01 написа:
пет сеп 04, 2020 5:35 pmabcdefghijklmnopqrstuvwxz написа:
Не мога да схвана къде и защо ползваш някакви закъснения?
При включване само. Вече е готов и работи. След преправяне схемата от тази:

Стана на тази:
Прикачен файл:
DRL Module.jpg

Без да се заяждам ...
Ще извиняваш ама тая схема е пълна с глупости! - меко казано!
Съмнявам се че изобщо някак работи, да не говорим за добре!
Или малко си пообъркал в стойностите при чертането.
Но, щом си доволен от нея, аз нямам проблем. Ако искаш конкретни забележки, мога да ги споделя.
Изобщо смяташ ли нещо, като правиш схемата?
shadow__01 - майстор
пон сеп 07, 2020 2:53 pmabcdefghijklmnopqrstuvwxz написа:
Изобщо смяташ ли нещо, като правиш схемата?
Не съм смятал. Опитно е съм установил и пробвал всичко на макетна платка и тогава съм запоявал на текстолитна.
Знам, че стана малко недомислена, но пък тока и е около 60mA. и някак си работи безпроблемно. Исках да е около 10сек закъснението, но май е около 8сек. Различно е, но винаги си включва. Сега се сещам, че сменях единия транзистор, не защото е изгорял, а защото започна да включва след две секунди винаги и нямаше видима причина. Единия PNP от BC327 стана на друг(забравих вече какъв). Забележки винаги ще има, но...нямам вече нерви да преправям.
abcdefghijklmnopqrstuvwxz - майстор
Абе, аз да кажа къде са проблемите пък ти каквото си решиш. Ще вземе някой да я прави тая схема и ще се чуди що не тръгва.
Схемата работи на магия, единствено заради недостатъците на транзисторите.
Делителя 3,6к и 100к определят 3,6*14V/103,6= 0,486V напрежение BE на десният BC327. Отделно това напрежение се достига след време 5*RC =36-37s.
Това напрежение не е достатъчно да започне да се отпушва транзистора!
3,6к ако беше 8,1к щеше да е друго!
За да почне да се отпушва силициев транзистор е необходимо 0,6-0,7 V. За сигурност ти трябва поне 1V да му осигуриш.
Тоя транзистор никога не започва да се отпушва, да не говорим да се отпуши, че и насити.
Затова схемата не работи при едно BC547C. Затова си сложил две BC547C дарлингтон!
Едно BC547C има коеф. на усилване, h21, hfe, както искаш го наречи от 420 до 900!
При дарлингтон се умножават двата - средно да вземем коеф. на усилване 600*600 =360 000. Може и повече да е!
При това усилване дори запушеният BC327 ще направи утечка няколко nA които ще включат някак релето. Даже да дойда да ти ритна задна дясна гума и са ти запалили фаровете! :)
В момента времето ти се определя от зареждането на 3*1000mF и от зареждането на 1mF, който е излишен, също и вторият BC547 e излишен и 100к към него е излишен.
Захранването на релето е желателно да е най-отляво, на 14,2V. Сега при внезапен пад, 3*1000mF храни всичко и релето(то харчи най-много), защо? - няма смисъл.
MamaMy - майстор
Той реално е изградил две релета за време последователно. :-D
Първото е с ВС327 и кондензатор 2200мф. След него веднага следва дарлингтона 2хВС547 и 1мф.
abcdefghijklmnopqrstuvwxz - майстор
Да де, ама първото не работи, а второто и то ще спре ако му духнеш праха.
kozl - майстор
вт сеп 08, 2020 8:14 pmabcdefghijklmnopqrstuvwxz написа:
Делителя 3,6к и 100к определят 3,6*14V/103,6= 0,486V напрежение BE на десният BC327. Отделно това напрежение се достига след време 5*RC =36-37s.
Това напрежение не е достатъчно да започне да се отпушва транзистора!
3,6к ако беше 8,1к щеше да е друго!
За да почне да се отпушва силициев транзистор е необходимо 0,6-0,7 V. За сигурност ти трябва поне 1V да му осигуриш.
Тоя транзистор никога не започва да се отпушва, да не говорим да се отпуши, че и насити.
А ако се намалят 100-те килоома :?
И как ще се отрази на закъснението :?
За останалото = съгласен +1 :thumbs:
kr1100 - майстор
[quote=MamaMy
Нормално! Все пак си ползвал една от най-простите схеми на реле за време. Недостатъка и е малкото време на задръжка при сравнително голям капацитет. Това в случая ти е плюс, но този капацитет е силно температурно зависим.
[/quote]

Има танталови кондензатори ама цената.
Не му знам инсталацията на "въшката"Джаз. Но на немски возила може да се използва извода на алтернатора за " лапмпата" за зареждане с 1 рид реле с мижава консумация.
  • 1
  • 3
  • 4
  • 5
  • 6
  • 7

Тема "Тригер по напрежение" | Включи се в дискусията:


Сподели форума:

Бъди информиран. Следвай "Направи сам" във Facebook:

Намери изпълнител и вдъхновения за дома. Следвай MaistorPlus във Facebook: