• 1
  • 2
Ако искате да поправите или сте поправили нещо тука е мястото.
2v6 - майстор
ELEMENTAL написа:
Както знаеш съвсем еднакви по реални параметри акум. елементи няма.Така в момента в който ги свържеш успоредно единия елемент ще има малко по-високо напрежение от другия в резултат на което ще протече изравнителен ток, който поради малкото вътрешно съпротивление на елементите ще има значителна стойност (надявам се знаеш, че на NiMH и NiCd акум. елементи зареждането/разреждането с голям ток не им се отразява добре).
Между другото успоредното свързване не е единствения начин да си ги разреждаш до едно и също напрежение акумулаторните елементи...
Да, точно защото не са еднакви е добре да се зареждат поотделно.

А изравнителния ток колко е голям? Вътрешното съпротивление на елемент 1 Ah е около 1 Om. Ako имаме разлика 0.2 V (което е доста повече от нормално) ще протече изравнителен ток 100 mA и то за кратко време. Това опасно ли е?

По какъв друг начин може да се разредят еднакво? Диоди ли имаш в предвид?
ELEMENTAL - специалист
Вътрешното съпротивление на 1Аh ак. елемент не е 1ом наистина доста по-ниско е.Иначе зареждането/разреждането на няколко ак. елементи свързани последователно или паралелно (особено когато са с различни капацитети) не е препоръчително.Затова и качествените зарядни устройства зареждат/разреждат ак. елементи отделно.

Единия метод да се разреждат елементите до еднакво напрежение е да се разреждат по гореспоменатия метод с лампата един по един и разряда да се следи с волтметър.Другия начин е да се използва компаратор който да следи напрежението на елемента.Използването на диоди не е добра идея, защото напрежението им на отпушване не е едно и също.Освен това то зависи и от околната температура.Ако има заинтересувани мога да постна схема на разрядно с компаратор.

Прикачен файл

nimh.jpg
На този вид ак. елемент вътрешното му съпротивление е около 25 милиома.
nimh.jpg (41.6 KиБ) Видяна 6776 пъти
2v6 - майстор
ESPACE написа:
Вътрешното съпротивление на елемент 1 Ah е около 1 Om.

Това не може да е вярно. При положение че в режим на к.с. протичат токове около 4-7А по вярното е 0,2 ома примерно.
А иначе си прав. Аз открай време си зареждам заедно различни по капацитет елементи вързани паралелно. Следя ги само по напрежение - никакви проблеми години вече.
Значи 0.2+0.2=0.4 ома. При разлика между двата елемента 0.2 V тока ще е 0.2/0.4=0.5 А, което пак е добре за разряд и заряд.
Последна промяна от 2v6 на пет сеп 26, 2008 3:37 pm, променено общо 1 път.
2v6 - майстор
ELEMENTAL написа:
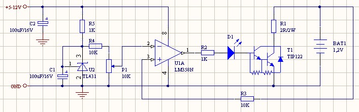
...Ако има заинтересувани мога да постна схема на разрядно с компаратор.
Ще съм благодарен!
ELEMENTAL - специалист
:arrow:

Прикачен файл

разрядно у-во.jpg
разрядно у-во.jpg (38.36 KиБ) Видяна 6511 пъти
marc - специалист
Имам няколко съвсем умрели зареждащи акум.батерии 6 волта 4.5 А. Зареждам ,меря на другия ден , брейййй , много добре.Оставям така , меря след 20-30 дни.Няма никой , или слаба работа. Хайде викам си да реализирам внезапното си хрумване.
Свързвам с обратен поляритет , следя тока да достигне 0.5-0.8 А и след това включвам за заряд нормален поляритет. Зареждам с 1/10 ток 50-60 часа.То и без това са за хвърляне . Не вярвах , ама почти половината се възстановиха сравнително добре.
Може някой да ми се изсмее на експериментите и някой да не повярва , но с моите експерименти не задължавам никой да пробва.
Горното само за информация.
vanko68 - специалист
На този принцип са добрите зарядни за оловните акумулатори.Тока е на полупериоди,като обратния ток е доста по-слаб от зарядния.
marc - специалист
vanko68 написа:
На този принцип са добрите зарядни за оловните акумулатори.Тока е на полупериоди,като обратния ток е доста по-слаб от зарядния.
Да , знам , имам такива схеми и не съм ги реализирал.
wpw - специалист
2v6 написа:
ESPACE написа:
Вътрешното съпротивление на елемент 1 Ah е около 1 Om.

Това не може да е вярно. При положение че в режим на к.с. протичат токове около 4-7А по вярното е 0,2 ома примерно.
А иначе си прав. Аз открай време си зареждам заедно различни по капацитет елементи вързани паралелно. Следя ги само по напрежение - никакви проблеми години вече.
Значи 0.2+0.2=0.4 ома. При разлика между двата елемента 0.2 V тока ще е 0.2/0.4=0.5 А, което пак е добре за разряд и заряд.
Не искам да влизам в полемики. Само да уточня за това събиране на съпротивления - как са свързани те, последователно или паралелно? Формулите са различни и те са Rsum= R1+R2 за последователното и 1/Rsum = 1/R1+1/R2 при паралелното свързване на съпротивлания. Просто не искам някой, който не ги знае тези формули да остане с грешно впечатление. И пожелания за много успехи през новата година! :)
  • 1
  • 2

Тема ""Ремонт" на акумулаторни елементи NiMH" | Включи се в дискусията:


Сподели форума:

Бъди информиран. Следвай "Направи сам" във Facebook:

Намери изпълнител и вдъхновения за дома. Следвай MaistorPlus във Facebook: