• 1
  • 31
  • 32
  • 33
  • 34
  • 35
  • 140
Ел. инструментите. Консумативи.
gibson58 - специалист
nikolson написа:
http://www.aeg-powertools.eu/distributers/eu
http://www.cap2000bg.com/produkti.php?firm=1
Mерси колега, хората там ми свършиха чудесна работа! Професионалисти са!
nikolson - майстор
gibson58 написа:
nikolson написа:
http://www.aeg-powertools.eu/distributers/eu
http://www.cap2000bg.com/produkti.php?firm=1
Mерси колега...!
А-а-а, не така! Пращай мацката от аватара. :-D
gibson58 - специалист
nikolson написа:
А-а-а, не така! Пращай мацката от аватара. :-D
Mани,че гледай какво става от вибрациите на кангото :)
valioka - напреднал
Здравейте! Перфоратора (HITACHI DH24PB3) много корава машина с която работя вече 7 години започна да изпуска свредлото както си пробивам.Ако може някой да каже горе долу колко струва смяната на целия патронник , да знам какво да правя.
Kumay - майстор
Свали пръстена и изчисти сачмата или я смени с нова, която да държи свредлото! :wink:
valioka - напреднал
Не става направих го но пак изпуска.Като ,че ли самия цилиндър е износен,защото като разклатя свредлото и има хлабина(луфт).
Mc Queen - специалист
Здравейте колеги.
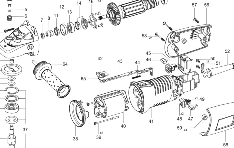
Имам следния проблем с ъглошлайф SPARKY M1050 HD.
Като нов пусковия бутон ( поз. 42 ) се заключваше,
От няколко дена обаче това заключване стана много трудно ( почти невъзможно ).
Разглобих машинката, за да оправя проблема, но запънах.
Зъбчетата на корпуса, за които червения бутон трябва да се закачат са здрави.
Но нямам достатъчно ход, за да ги "прехвърля".
Като че ли "водещия лост" ( поз. 43 ), за който е закачен бутона се е "скъсил".
Това няма как да стане, но ефекта е същия.
Пластинката в задния край ( от странатана прекъсвача ) се "разчеква", когато със зор закопчея бутона.

Та.
Как се сваля бутона?
Искам да погледна под него да не са се насъбрали боклуци.

Между другото мисля, че нямам пружина ( поз. 65 ),поне не се вижда да е там.

Прикачен файл

схема.jpg
схема.jpg (105.32 KиБ) Видяна 2918 пъти

Прикачен файл

1.jpg
1.jpg (75.22 KиБ) Видяна 2918 пъти

Прикачен файл

2.jpg
2.jpg (83.18 KиБ) Видяна 2918 пъти

Прикачен файл

3.jpg
3.jpg (77.4 KиБ) Видяна 2918 пъти
griffin - майстор
Колега пробва ли да свалиш статора би трябвало да се свали бутона след това поне като гледам чертежа и снимката отпред.
Георги Иванов(алцек) - специалист
Същия проблем го има и при мен,явно това е слабото им място.
Mc Queen - специалист
griffin написа:
Колега пробва ли да свалиш статора би трябвало да се свали бутона след това поне като гледам чертежа и снимката отпред.
Не.
Статора не съм го свалял.
Мисля, че кабелите са му къси и няма да излезне без да ги отрежа.
Нямах поялник под ръка, за да продължа със статора.
Тия дни пак ще опитам.
  • 1
  • 31
  • 32
  • 33
  • 34
  • 35
  • 140

Тема "Машината ви е повредена- попитайте ТУК." | Включи се в дискусията:


Сподели форума:

Бъди информиран. Следвай "Направи сам" във Facebook:

Намери изпълнител и вдъхновения за дома. Следвай MaistorPlus във Facebook: