От мобилни телефони до цифрови камери
emil_v r - майстор
Прииска ми се , да монтирам светодиод или друг индикатор
за тока на зарядното за нокиа .
Така ще видя кога свършва зарядният процес и си изключвам телефона и зарядното, без да чакам излишно .
Освен лампа 6,3в / в първичната
(то е импулсно ,но карай :sad: ) нищо не мога да измисля , а и нямам схема на тия зарядни .
Някакви идеи ?
Моля за масово и светкавично отговаряне, със схеми , понеже нямам търпение.
pavelari - майстор
За да не вземеш да си запалиш телефона аз няма да ти давам идеи :cool:
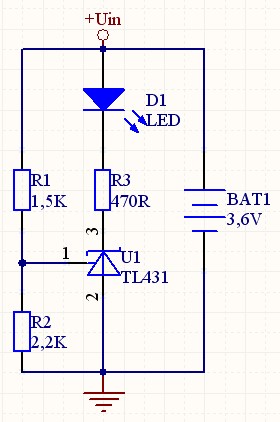
ELEMENTAL - специалист
Предполагам, че това ще ти свърши работа.Схемата има добра температурна стабилност.Светодиода светва при напрежение 4,2волта.Ако искаш да го промениш можеш да изчислиш стойностите на R1,R2 по тази формула:
Uka=Uref.(1+R1/R2), където Uref=2,5V
Разбира се на мястото на R1,2 може да се сложи тример.

Прикачен файл

LED+TL431.jpg
LED+TL431.jpg (26.18 KиБ) Видяна 6128 пъти
emil_v r - майстор
Давай идея Павелари , сигурно немаш идей и блъфираш .
Елементал , не ми се иска волтмер , понеже Нокиата си има такъв индикатор ,
освен тва този индикатор ми требва за зарядното , а м/у него и батреията нали има генер. на ток в телефоня .
Едно подобно зарядно има фабр. токов индикатор .
резистор части от ома ,и транзистор който го следи и вкл. светодиод .
Нямам схемата на зарядното и това ме тормози .
Благодарности за отговорите .
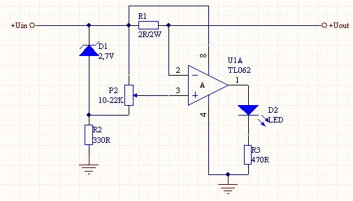
ELEMENTAL - специалист
Ето ти няколко схеми при които се следи тока :arrow:

Прикачен файл

current monitor+OPAMP.jpg
Тока на сработване се настройва с R1 и P1.Светодиода свети при ток по-малък от зададеният.
current monitor+OPAMP.jpg (32.18 KиБ) Видяна 6096 пъти

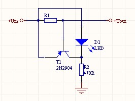
Прикачен файл

current monitor PNP1.jpg
Тока на сработване=0,65V/R1 .Светодиода свети при ток по-голям от зададеният.
current monitor PNP1.jpg (10.93 KиБ) Видяна 6096 пъти

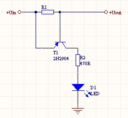
Прикачен файл

current monitor PNP2.jpg
Tока на сработване=0,65V/R1 .Светодиода свети при ток по-малък от зададеният.
current monitor PNP2.jpg (10.41 KиБ) Видяна 6096 пъти
emil_v r - майстор
Мерси Елементал , железен си .
Павелари извинявай ако си наист. засегнат .
Елем. точно така са направени фабр. индикатори .
Падът в/у Ер1 (кипилица :sad: ) ми е малко голям , ще турна (диал.) германиев транзистор и готово .
М/у другото литиевите батерий имат ли мем. ефект ?
Petyr - специалист
emil_v r написа:
М/у другото литиевите батерий имат ли мем. ефект ?
Нямат, при тях е по-добре да не се разреждат до край.
emil_v r - майстор
Понеже конструкторите на Нокиа са си заключили зарядните с неккви триъгълни винтове , измислих с външен шунт 50 Ом и аналогов индикатор :sad: .
Оказа се че скритият живот на ГСМ-мите е доста интересен .
Всеки си зарежда по различни и странни начини.
Старата Нокиа дръпва (условно) 20ма за кратко колкото да опита вкуса на тока , после дръпва яко 120ма и зарежда 3 сек.
После спира заряда ослушва се и мери колко е заредила батерията :-D , тъпо установява че нищо не е заредила и почва отново .
Видело им се е скъпо генератор на ток и регулират продължителността на порцията както при печките Ряховец през блаженните години.
Новите модели зареждат по коренно разл. алгоритъм.
Нема да кажа как.

Прикачен файл

DSC04688.JPG
DSC04688.JPG (54.15 KиБ) Видяна 5993 пъти

Тема "Индикатор на тока в зарядно за нокиа ?" | Включи се в дискусията:


Сподели форума:

Бъди информиран. Следвай "Направи сам" във Facebook:

Намери изпълнител и вдъхновения за дома. Следвай MaistorPlus във Facebook: