Днес се сблъсках с интересен проблем. Искам да запиша само звука от видеокасета. Използвам дек, който има аудио вход за ляв и десен канал (чинчове). Видеото обаче има само един изход - чинч за звук, сигнала е моно. Не ме притеснява, че записа ще е моно. Как да подам обаче сигнал и на двата канала без в същото време да давам входовете на дека на късо. 
- 1
- 2
От мобилни телефони до цифрови камери
velsi
- Почетен майстор
13 мнения в "Запис на звук от видео"
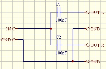
emergency_bg
- специалист
- Мнения: 171
сигурен ли си че изхода на видеото е чинч, а не такъв като на уокмените /като за слушалки или микрофон/?
krasiorocknroll
- специалист
- Мнения: 488
Елементала малко е разменил вход и изход
На късо -не,но ще натовари двойно предусилватела от който е взет "сигнал" OUT 
darken_nz
- специалист
- Мнения: 679
krasiorocknroll написа:Елементала малко е разменил вход и изходПроблем ли е ?На късо -не,но ще натовари двойно предусилватела от който е взет "сигнал" OUT
Доста съм карал така ,ако ти кажа години ще ми повярваш ли ?
Сега към компа съм си натряскал две уредби - едната дето е компа ,другата в хола.
Нали знаеш първо се слага едно преходниче дето от това за слушалките
отзад го изкарва на чинчове, от там с едни разклонителчета съм си вързал двете уредби малко по-различни от първия -от пред е женско (долната снимка)
И с видео съм го правил -на магазина като бяха свършили буксите и не можех да си прасна аудиото към ТВ тунера,а ми се гледаше касета (нямам ТВ ,само на нашите
Прикачен файл
ac-056.jpg (10.01 KиБ) Видяна 3815 пъти
Последна промяна от darken_nz на вт яну 08, 2008 9:27 pm, променено общо 1 път.
- 1
- 2
Тема "Запис на звук от видео" | Включи се в дискусията:
Сподели форума:
Бъди информиран. Следвай "Направи сам" във Facebook:
Намери изпълнител и вдъхновения за дома. Следвай MaistorPlus във Facebook:
Имаш нужда от подходящ професионалист за дома?
- Преустройство, ремонт и реновиране
- ↳ Вашите ремонти
- ↳ Кухня
- ↳ Баня
- ↳ Дневна
- ↳ Спалня
- ↳ Детска
- ↳ Градина
- ↳ Коридор
- ↳ Тераса и балкон
- Направи сам
- ↳ Направи сам
- ↳ Ремонтирай сам
- ↳ Къде е по-евтино?
- ↳ Дърводелство
- ↳ Ел. инструменти
- ↳ Металообработване
- ↳ Конкурс "Направи сам 2012"
- Строителство
- ↳ Всичко за вилата
- ↳ Къщи
- ↳ Саниране
- ↳ Хидроизолация
- ↳ Пасивни и нискоенергийни сгради
- Сухо строителство
- ↳ Окачени тавани
- ↳ Преградни стени и предстенни обшивки
- ↳ Сухи и повдигнати подове
- ↳ Декоративни елементи - колони, трегери, сводове и др.
- ↳ Всичко за гипскартона и гипсфазера
- Въпроси и Отговори
- ↳ Полезни съвети
- ↳ Автомобили
- ↳ Партньори
- ↳ Боядисване и Декориране
- ↳ Вентилация, климатици и термопомпи
- ↳ Водоснабдяване и канализация.
- ↳ Всичко за ремонта
- ↳ Електротехника
- ↳ Отопление
- ↳ Газификация
- ↳ Електроника и Схеми
- ↳ Газобетон
- ↳ От всичко по малко
- ↳ Компютри и периферия
- ↳ Уеб дизайн, PHP, MySQL, JavaScript, HTML..
- ↳ Мобилни устройства, GSM-и
- ↳ Нека се запознаем
- ↳ Recycle Bin
- Статии
- ↳ Практични решения
- ↳ Качване на снимки
- ↳ Какви статии искате?
- ↳ Готварство, туршии и зимнина
- ↳ Отмора и шеги
- ↳ От нищо нещо
- ↳ Не е за вярване
- ↳ Литература
- ↳ Връзки към Интересни сайтове
- Магазин
- ↳ Препоръки и Мнения за он-лайн магазина
- ↳ Крадeни инструменти !!!


