Търся схеми с светодиоди за окраса. Наприм за тонколоните имаше схема да михат според музиката и т.н.
От мобилни телефони до цифрови камери
26 мнения в "светодиодни схеми"
ELEMENTAL
- специалист
- Мнения: 909
Ето ти схема на бягаща светлина.
Бягащата светлина е реализирана с интегрален таймер 555(с който е реализиран тактов генератор) и брояча на Джонсън 4017.Тук е важно да се отбележи, че 4017 трябва да е с префикс HCF или HEF.R1 и C1 са времезадаващите елементи.При стойности на последните 47К и 10мФарада, честотата е 1,5 до 3 херца.Максималния брой светодиоди зависи от типа на използваните транзистори.При използване на транз. тип 2Т9135 макс. брой светод. е 100.При използване на TIP110 макс. брой е около 800.При включване на голям брой светодиоди е добре на транзисторите да се монтират охлаждащи радиатори (примерно алуминиеви пластинки 3 на 3 см.).При захранващо напрежение 12 волта максималния брой последователно свързани светодиоди е от 3 до 5 в зависимост от цвета им.Последователно на тях се свързва токоограничаващ резистор.Така към един TIP110 могат да се свържат около 150 групи от по 5 светодиода, като на всяка група светодиоди се монтира токоограничаващ резистор.
Използвани елементи:
U1-LM555; U2-HCF(HEF)4017
C1-10mF/16V
R1-47K потенциометър
R2-R11- 3,3(3,9)K
R12-R21 -180-200R (токоограничаващи резистори за светодиодите)
T1-T10-2T9135(TIP110,TIP122,2T7237)
D1-D50- светодиоди
Бягащата светлина е реализирана с интегрален таймер 555(с който е реализиран тактов генератор) и брояча на Джонсън 4017.Тук е важно да се отбележи, че 4017 трябва да е с префикс HCF или HEF.R1 и C1 са времезадаващите елементи.При стойности на последните 47К и 10мФарада, честотата е 1,5 до 3 херца.Максималния брой светодиоди зависи от типа на използваните транзистори.При използване на транз. тип 2Т9135 макс. брой светод. е 100.При използване на TIP110 макс. брой е около 800.При включване на голям брой светодиоди е добре на транзисторите да се монтират охлаждащи радиатори (примерно алуминиеви пластинки 3 на 3 см.).При захранващо напрежение 12 волта максималния брой последователно свързани светодиоди е от 3 до 5 в зависимост от цвета им.Последователно на тях се свързва токоограничаващ резистор.Така към един TIP110 могат да се свържат около 150 групи от по 5 светодиода, като на всяка група светодиоди се монтира токоограничаващ резистор.
Използвани елементи:
U1-LM555; U2-HCF(HEF)4017
C1-10mF/16V
R1-47K потенциометър
R2-R11- 3,3(3,9)K
R12-R21 -180-200R (токоограничаващи резистори за светодиодите)
T1-T10-2T9135(TIP110,TIP122,2T7237)
D1-D50- светодиоди
Прикачен файл
trans led.jpg (67.19 KиБ) Видяна 26427 пъти
Прикачен файл
bqgashta svetlina.jpg (77.29 KиБ) Видяна 26427 пъти
ELEMENTAL
- специалист
ELEMENTAL
- специалист
- Мнения: 909
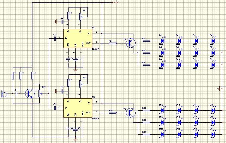
Ето и схема на цветомузика.
U1,U2-LM567
M1-електретен микрофон
C1,C2,C3,C6,C7-100nF
C4-22nF
C5,C9-1mF/16V
R1-4,7-6,2K
R2-330K
R3-330-470R
RP1-RP3-100K
R4,R9-1K
R6,R7,R8,R11,R12,R13- 91-110R
R5,R10-1K
D1-D24- светодиоди
Т1-2Т3169
Т2,Т3- 2Т9140,BD140,2T7236
Както се вижда каналите са еднакви така, че могат да се прибавят и допълнителни без да се променя особено схемата.Захранващото напрежение е 9 волта.Максималния брой светодиоди на канал е около 800.На транзисторите се монтират радиатори с площ 15-20кв.см
U1,U2-LM567
M1-електретен микрофон
C1,C2,C3,C6,C7-100nF
C4-22nF
C5,C9-1mF/16V
R1-4,7-6,2K
R2-330K
R3-330-470R
RP1-RP3-100K
R4,R9-1K
R6,R7,R8,R11,R12,R13- 91-110R
R5,R10-1K
D1-D24- светодиоди
Т1-2Т3169
Т2,Т3- 2Т9140,BD140,2T7236
Както се вижда каналите са еднакви така, че могат да се прибавят и допълнителни без да се променя особено схемата.Захранващото напрежение е 9 волта.Максималния брой светодиоди на канал е около 800.На транзисторите се монтират радиатори с площ 15-20кв.см
Прикачен файл
cvetomuzika.jpg (182.47 KиБ) Видяна 26421 пъти
krasiorocknroll
- специалист
- Мнения: 488
Прекалено сложно е,не си заслужава!Едно трансформаторче с високоомна първична намотка и кондензатор на вторичната намотка ще свърши работа 
krasiorocknroll
- специалист
- Мнения: 488
Кой ще си играе да прави платки? 
SuB^ZerO
- специалист
- Мнения: 81
ELEMENTAL нищичко не разбирам от електротехника (е почти нищо де).Виждам че си побликувал много различни схеми за осветление със светодиоди,но нищичко не разбирам от тях.Моля те нарправи ми една супер-дупер проста схема за 10 светодиода(2,2 волта всеки) просто да светят без никакви ефекти.Искам ги в колата т.е. 12 волта.Незнам ако ги направя последователно + на единия диод с - на другия и т.н. нали ако изгори 1 ще спрат да светят другите,а ако ги направя успоредно към всеки ще достига напрежение 12Волта и ще изгорят.Не ми е проблем да си купя готов продукт но друго си е когато сам си запоиш всички жички.Благодаря предварително. РЕСПЕКТ към знанията ти в областта.
Тема "светодиодни схеми" | Включи се в дискусията:
Сподели форума:
Бъди информиран. Следвай "Направи сам" във Facebook:
Намери изпълнител и вдъхновения за дома. Следвай MaistorPlus във Facebook:
Имаш нужда от подходящ професионалист за дома?
- Преустройство, ремонт и реновиране
- ↳ Вашите ремонти
- ↳ Кухня
- ↳ Баня
- ↳ Дневна
- ↳ Спалня
- ↳ Детска
- ↳ Градина
- ↳ Коридор
- ↳ Тераса и балкон
- Направи сам
- ↳ Направи сам
- ↳ Ремонтирай сам
- ↳ Къде е по-евтино?
- ↳ Дърводелство
- ↳ Ел. инструменти
- ↳ Металообработване
- ↳ Конкурс "Направи сам 2012"
- Строителство
- ↳ Всичко за вилата
- ↳ Къщи
- ↳ Саниране
- ↳ Хидроизолация
- ↳ Пасивни и нискоенергийни сгради
- Сухо строителство
- ↳ Окачени тавани
- ↳ Преградни стени и предстенни обшивки
- ↳ Сухи и повдигнати подове
- ↳ Декоративни елементи - колони, трегери, сводове и др.
- ↳ Всичко за гипскартона и гипсфазера
- Въпроси и Отговори
- ↳ Полезни съвети
- ↳ Автомобили
- ↳ Партньори
- ↳ Боядисване и Декориране
- ↳ Вентилация, климатици и термопомпи
- ↳ Водоснабдяване и канализация.
- ↳ Всичко за ремонта
- ↳ Електротехника
- ↳ Отопление
- ↳ Газификация
- ↳ Електроника и Схеми
- ↳ Газобетон
- ↳ От всичко по малко
- ↳ Компютри и периферия
- ↳ Уеб дизайн, PHP, MySQL, JavaScript, HTML..
- ↳ Мобилни устройства, GSM-и
- ↳ Нека се запознаем
- ↳ Recycle Bin
- Статии
- ↳ Практични решения
- ↳ Качване на снимки
- ↳ Какви статии искате?
- ↳ Готварство, туршии и зимнина
- ↳ Отмора и шеги
- ↳ От нищо нещо
- ↳ Не е за вярване
- ↳ Литература
- ↳ Връзки към Интересни сайтове
- Магазин
- ↳ Препоръки и Мнения за он-лайн магазина
- ↳ Крадeни инструменти !!!