• 1
  • 2
От мобилни телефони до цифрови камери
BALKY - специалист
Здравейте, има вече такива теми, но не е точно това кое ми трябва...
Искам да попитам за домофонна уредба от страрите.
Реших да сменя у нас домофона, който е стар от 81год..Схемата е с 5 проводника.Два са син и черен, които бяха закачени към комутатора за отваряне на вратата другите са черен,зелен и син които са за микрофона и високоговорителя....Купих един нов домофон на някаква българска фирма "ЕМЕС-груп", там клемите са S-микроговорител,М-микрофон,GND-земя,SW2-switch-елекромагнитна брава.Вързах, го но нещо не можах да го направя като хората:))) трите проводника (зелен,син, черен) ги вързах съответно към S,M,GND.Другите черен,син - черен към SW, но синия незнам къде да го вържа ....?Ако го вържа към земята спира да работи говорителя???А и не си бях надписал проводниците при раглобяване на стария, та май изгорих микрофона ....
ELEMENTAL - специалист
Какъв домофон си купил-с общ плюс или общ минус?Знай, че домофонните системи правени преди 1991г. са с общ плюс.
Иначе при 5-проводните дом. инсталации, на бутона за електром. брава е подадено променливо напрежение, а на телеф. гарнитура(микрофон и високоговорител) е подадено постоянно напрежение, а при този вид домофон който си го купил и на бутона, и на микрофона, и на говорителя се подава постоянно напрежение.Затова както си ги включил кабелите като нищо наистина може да ти е изпищял микрофона.
Та за да ти тръгне домофона първо си провери дали домофона ти е с общ плюс.След това ще прекъснеш връзката м/у бутона и общия проводник.Свързваш синия и черния кабел директно към изводите на бутона, и готово.
hameleon - специалист
Стара схема на домофон,ако може да помогне нещо.

Прикачен файл

Pict0008.JPG
Pict0008.JPG (235.63 KиБ) Видяна 9727 пъти
Trifun - специалист
В тая връзка, ще си позволя и аз да попитам нещичко :
Виждал съм звънчеви табла, с усилвателче вътре за разговорната верига - всичко на всичко имаше един транзистор (мисля че беше 2Т6551), няколко съпротивления и кондензатора. Говорителчето беше едно такова мъничко, но се чуваше много добре - ясно, силно.
Ако на някого му се намира такава схемичка, работеща със старите, въгленови микрофони - най-простичка - моля да я постне тук :roll:
hameleon - специалист
Това е схемата отгоре.10 години безотказно работи.
Trifun - специалист
@hameleon, това е схемата на стандартното захранване + усилвател - едни квадратни кутии (най-често бели на цвят, с един болт по средата), които се монтират в главното ел. табло на входа. В момента нашият вход е с такова, но долу се чува някак слабичко ...
Тия усилвателчета, които аз съм виждал, са монтирани в звънчевото табло, непосредствено да високоговорителчето - аз за тях питам :)
BALKY - специалист
Здравейте, домофона който съм купил е на някаква българска фирма http://www.emesbg.com/scheme-d.html и е с общ плюс.При него има само една клема за бравата- SW2.Самата комутация става през прекъсвач с метална пластина на самата платка.Към SW2 съм вързал черния проводник, но не мога да се ориентирам къде да вържа синия.Другите три проводника зелен,син и черен съм вързал съответно към клеми-зелен-"S";син-"М";черен-"GND". Отначало при това свързване разговорна част тръгна, но след като го разбазиках за да вържа и бравата, спря да работи микрофона.Ще видя днес да го сменя микрофона....
ELEMENTAL - специалист
Има само една клема за бутона, защото както вече казах другия извод на бутона е свързан към общият проводник(в твоя случай "+").Ето ти и няколко схеми за да се ориентираш:

П.С.Ако не можеш да откриеш втория извод на бутона, постни снимки на платката на домофона от страна елементи и страна "шини".
П.С.2.И да си смениш микрофона, ако го оставиш домофона със сегашното си свързване, микроф. пак ще го опукаш!!!

Прикачен файл

ScreenHunter_04 Sep.jpg
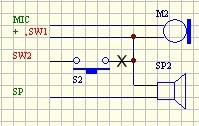
Връзваш черният проводник към единия извод на бутона и синият към другия извод.
ScreenHunter_04 Sep.jpg (14.01 KиБ) Видяна 9627 пъти

Прикачен файл

ScreenHunter_03 Sep.jpg
С "Х" е означена връзката, която трябва да прекъснеш.
ScreenHunter_03 Sep.jpg (11.46 KиБ) Видяна 9627 пъти

Прикачен файл

ScreenHunter_02 Sep.jpg
От ляво е схемата на свързване на домофон от вида за който ти е твоята домофонна инсталация.В дясно е дадена схемата на домофона който си купил.Както виждаш единия извод на бутона е свързан към +.
ScreenHunter_02 Sep.jpg (27.66 KиБ) Видяна 9627 пъти
ELEMENTAL - специалист
Ето тук се намира бутона:

Прикачен файл

SW.jpg
SW.jpg (26.86 KиБ) Видяна 9621 пъти
BALKY - специалист
Благодаря за съдействието, ще го пробвам това свързване... и ще каза какво е станало :))
  • 1
  • 2

Тема "Дайте идея" | Включи се в дискусията:


Сподели форума:

Бъди информиран. Следвай "Направи сам" във Facebook:

Намери изпълнител и вдъхновения за дома. Следвай MaistorPlus във Facebook: