• 1
  • 2
От мобилни телефони до цифрови камери
maddoktor - специалист
Здравейте
Притежавам от скоро зарядно + батерии от тип NiZn - които са презареждаеми с номинал 1,6 волта ( напрежение до което се зареждат 1,9 волта )
Причината заради която пиша тук е нуждата да ми помогнете .
При първото включване с батерии - зарядното заработи и светната светодиодите за да ми го покажат .
След това го показах на брат ми - със свалени батерии и докато се усетя - той го включи и нещо каза ПУК : )
После дали с батерии или без батерии пак прави така .

След отваряне видях причината - едно SMD овъглено и при включване изскача искра .

Няма как да покажа схема - защото такава няма :) но платката е така устроена .
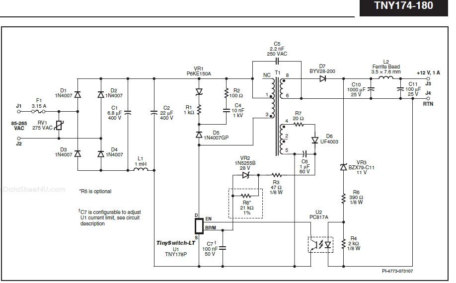
Променливото напрежение се изправя и филтрира С ГРЕЦ и кондензатор . После паралелно са свързани 1.5mH и R1 ( овъглено ) . Оттам отива в импулсен траф след който има TNY175PN и през друга индуктивност се връща в греца . Има и няколко други елемента и оптрон за обратна връзка .
Малко прилича на https://media.digikey.com/photos/rdl/RD ... c_Full.PNG

При сваленото и проблемно SMD R - с тестер ми показа 16к . Но при монтиран 10к ( и сложени батерии диодите мигат през интервал 1секунда ) а в началото си светят с постоянен интезитет .

При монтиране на стойност 300 om - то светна както трябва .
Днес включвам зарядното да ги зарежда и си работи . Но се наложи да го преместя в другата стая . След пауза от около 30 сек . от работещо - изключено и включено - пак същият проблем

Сега някъде гледах че там където на схемата R1 R2 - на друга схема - ги няма .
Ето и какво имам аз -
https://mysku.ru/blog/aliexpress/35037.html
Но на снимка https://img.mysku-st.ru/uploads/images/ ... 1937a4.jpg
Забелязвам някакъв код 215 245 815 - а може би гледам наобратно :)

Какво би се случило ако се сложи или прекалено високо или прекалено ниско спрямо оригиналното ( или сложа 100к или няколко Ома )

Ако някой може да ми съдейства ще съм благодарен
lov - майстор
Що си мисля че ти е опукало RF1 Гледай схемата която си показал. Как го смятат не знам но често ползва такива съпротивления в место предпазител при SMD платки. Моеже и да е след греца и за това да се заблуждаваш. Дори често са си 0 ома. Причината да смята че там ти е проблема защото R1 и R2 и да прекъснат няма да оказват нищо на схемата . Както си и видял при други схемни решения може и да ги няма. Те са във веригата на филтъра само. А за да ти опука това съпротивление виж си електролитите. Може някой да с ликаж и да товари.
maddoktor - специалист
Ще проследя платката и ще нарисувам всеки елемент реално как ми е в импулсната част .
Защото аз показвам нещо наподобяващо - единствено ми липсват R2 в моята схема .

Схемата е същата - като при мен RF = предпазител 1 ампер . Паралелно на входа на греца има варистор 471KD07
Другото което липсва са двете съпротивления R1 и R2 . Аз мога през някаква лампа с жичка да го включа - за да не цъфне .

Нямам си на представа защо обаче след като е работило - спира мрежовото захранване - и ако дойде пак - схемата ще дефектира :)
hidrazin - майстор
Това е оригиналната схема. Ония са се престарали и са усложнили филтъра с две индуктивности.
Провери и дали някоя от индуктивностите не е прекъснала.
Щом при 10k и без товар пали а с товар мига и чак при 300 ома пали стабилно,
може да е прекъснала едната индуктивност и да се опитва да запали само през резистора 300 ома.
Ако на твоята схема са сложили нещо като RF1 10 oмa и той е изгорял, въобще няма да дава признаци на живот.
Между другото това RF1 е fusible resistor. :-D
Прикачен файл:
TNY174-180.jpg
TNY174-180.jpg (93.78 KиБ) Видяна 2264 пъти
:partyman:
sstefanov - майстор
Изображение
В показаната схема R1 и R2 са напълно излишни!

Не е лошо индуктивностите да са 2, ако са с общ магнитопровод.
maddoktor - специалист
Колеги - страхотни сте :)
По-схемата L1 - няма пулс :) нито късо , нито някаква индуктивност . Хубаво е че има цветен код .
L2 e 1.5mH
Щом няма нужда от картинката R1 R2 които са паралелно свързани на индуктивностите - няма да слагам нищо .
Веднага щом намеря тази стойност индуктивност ще кажа .
Иначе ги взех тези батерии - за да се ползват в машинка за кръвно на китката .
разликата е огромна .
С алкални батерии - помпи но към края на помпането - идва на нагоре .
С тези NiZn - тръгва напомпва и спира . За 2 пъти до 2 1/2 по-бързо .
А и цената ми е същата - 38лв зарядно с 4 ААА 1000мА
hidrazin - майстор
Явно новата ми реколта от шарен боб пак е добра... :? :-D
:partyman:
P.S.
maddoktor написа:
Веднага щом намеря тази стойност индуктивност ще кажа .
И що ще търсиш? Слагай каквато намериш. Или си пренавий старата с парче проводник ПЕЛ.
Не че трябва тази индуктивност де - прекрасно ще работи и без нея. Просто вместо нея запой парче жица...
Последна промяна от hidrazin на нед апр 09, 2017 12:26 am, променено общо 1 път.
maddoktor - специалист
Хвърли Боб и за тотото - кажи 6 числа :)
после ще делим
hidrazin - майстор
maddoktor написа:
Хвърли Боб и за тотото - кажи 6 числа :)
после ще делим
Не става. Не ща да делим. :lol:
:partyman:
sstefanov - майстор
Такива батерии и зарядни си купувай от оригинала - PowerGenix и няма да имаш проблеми. От поне 5 години ги ползвам.
  • 1
  • 2

Тема "Много странен случай" | Включи се в дискусията:


Сподели форума:

Бъди информиран. Следвай "Направи сам" във Facebook:

Намери изпълнител и вдъхновения за дома. Следвай MaistorPlus във Facebook: