• 1
  • 2
От мобилни телефони до цифрови камери
gattaka - специалист
Здравейте,
Преди доста години направих един блиц ефект с две лампи ИФК-120, не е аудио блиц като схемата на Млад конструктор,а се управлява бутон и потенциометър за честотата. Схемата бях намерил в интернет като статия публикувана от някакъв кръжок по електроника или нещо подобно.
Сега искам да го направя пак, но не мога да намеря схемата, а моя го подарих отдавна и няма как да го копирам.
Молбата ми е ако някой го е правил и има схемата да я сподели.
Държа да е точно този защото ми харесва, че не е с аудио управление и е с две лампи!
hidrazin - майстор
ЛамБите заедно ли светят или се редуват?
И що точно с ИФК-120 ? Аз леко ги недолюбвам - имат кратък живот.
:partyman:
gattaka - специалист
Заедно светят, те ако се редуват ще се изгуби ефекта! Иначе въпросният, който бях направил се ползва поне от 6-7 години и още работи.
Схемата по спомени беше много проста, с три транзистора, един тиристор, 2-3 кондера и няколко съпротивления, но не мога да я намеря тази публикация!
Бих пробвал да направя и друга схема, но да е с тези лампи защото ги имам.
Иначе ти с какви лампи препоръчваш?
torbalan - Дървен философ
Светодиоди...
Палят мигновенно, гаснат мигновено, живота им не се скъсява драматично от често палене...
gattaka - специалист
Ако е светодиод трябва да е доста мощен, драйвер, управляваща схема, охлаждане...
torbalan - Дървен философ
Спрямо силата на светлината, която отделят различните източници, светодиода консумира най-малко...

Захранвания има много готови... В твоя случай един по-голям електролитен кондензатор допълнително в паралел на захранването ще е добре дошъл...

Останалата част от схемата ще е една и съща във всички случаи...На практика, дори да нямаш светодиоди, пак ще ти трябва захранване за схемата. В случай, че ползваш светодиоди ще ползваш тяхното захранване за електрониката на схемата.

Ако искаш виж нещо такова ще ти свърши ли работа.

Ако гониш още по-ниска цена и имаш време да чакаш - от Китай :)
gattaka - специалист
Тези съм ги гледал, но не мисля, че ще ми докарат силата на 2бр ИФК120.
Явно ще трябва да търся друга схема с тези лампи. Проблема е, че единствената читава, която намирам е на млад конструктор, но тя е с микрофон и е с една лампа!
hidrazin - майстор
Не виждам какъв е проблема да използваш която и да е схема (която си харесаш) и само да и добавиш втора лампа.
Когато двете лампи са близко една до друга няма никакъв проблем да се палят от една и съща намотка на импулсния траф.
Просто свързваш двата електрода за палене заедно и към трафчето.
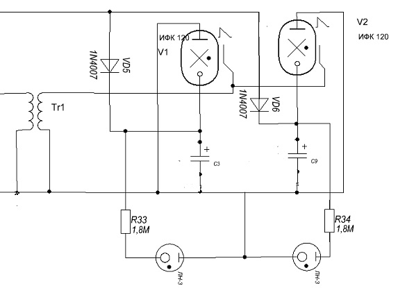
Виж обаче двете лампи трябва да ги захраниш от два отделни кондензатора развързани с диоди.
Целта е всеки кондензатор да си храни своята лампа. Разгледай дясната част на тази схема как е направено.
Двете глим лампи долу може да не ги слагаш.
Прикачен файл:
Стробоскоп.jpg
Стробоскоп.jpg (35.28 KиБ) Видяна 3509 пъти
Още по-добре да направиш захранването на двете лампи отделно - да се зареждат кондензаторите самостоятелно.
Например по тази схема за всяка лампа и всеки кондензатор.
Изображение
Общо да остане само управлението на трафчето по избрана от теб схема.
Може и по тази, може с тиратрон, може с тиристор...
:partyman:
P.S. Ааааа... и не прекалявай с капацитета на двата кондензатора - тези 50 микрофарада са достатъчни.
Може и по-малко.
DMN - майстор
Ето още една схема, но за една лампа, и тази има настройка на честотата на импулсите.
Прикачен файл:
Стробоскоп.jpg
nikolovvd - майстор
Ето нещо и от мен.
Прикачен файл:
Блиц.jpg
  • 1
  • 2

Тема "Блиц ефект" | Включи се в дискусията:


Сподели форума:

Бъди информиран. Следвай "Направи сам" във Facebook:

Намери изпълнител и вдъхновения за дома. Следвай MaistorPlus във Facebook: