От мобилни телефони до цифрови камери
Trifun - специалист
Здравейте :)
Този постинг е молба по скоро към @ELEMENTAL, тъй като той явно е професионалист в тази област, но ако някой друг има идеи по въпроса, ще се радвам да ги сподели :)

Трябва ми схемичка на устройство, реагиращо на инфрачервена светлина от дистанционно управление - като се натисне някой бутон - да се задейства едно реленце и да остава задействано. При следващо натискане на бутон - реленцето да отпада.
Релето ще включва луминисцентни лампи - от тия, готовите, бездроселните, които имат възможност да се снаждат една с друга.
Ако може захранването на схемата да е безтрансформаторно - директно от мрежата.
Погледнах в сайта на Неомонтана - има такава схема, но е по-усложнена - с две дистанционни, и схемата е фабрично програмирана да работи само с тях. Проблема е че вече не ги произвеждат :(

P.S. Можех да напиша това на ЛС до @ELEMENTAL, но като е тук - може и други да се възползват от идеята, или пък да дадат отговори :)
ELEMENTAL - специалист
:wink:
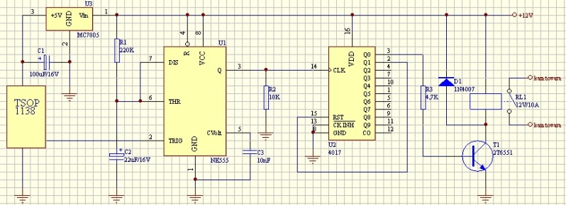
Използвани елементи:
1)Управляващата част
C1-100uF/16V (сложи го възможно най-близо до TSOPa)
C2-22uF/16V (от него ти зависи времезадръжката)
С3-10-100nF/63V
IR приемник- TSOP1138,1738
R1-220K
R2-10K
R3-4,7K-10K
T1-2T3169,2T6551
D1-1N4001-7
U1-NE555
U2-HEF4017
U3-78L05
RL1- реле с намотка за 12 волта
2)Безтрансформаторно захранване
С1- 1-1,5uF/400V
C2-1000-2200uF/16V
R1- 47-68ома/2W
D1- ценеров диод 12V/1W
BR1-гретц схема 1А/400V (2W10M,1PM4)
След като релето се включи можеш да го изключиш след не по-малко от 5 секунди (заради U1).Избрал съм такова време, защото дистанционните използват импулсна модулация пак и за да не изключи релето докато си сменяш канала на телевизора :wink: .Ако искаш да намалиш времезадръжката сложи по-малък кондензатор С2 (примерно 10uF вместо 22).

Прикачен файл

TSOP1138.jpg
TSOP1138.jpg (18.41 KиБ) Видяна 11173 пъти

Прикачен файл

78L05.jpg
78L05.jpg (10.7 KиБ) Видяна 11173 пъти

Прикачен файл

beztraf2.jpg
beztraf2.jpg (15.05 KиБ) Видяна 11173 пъти

Прикачен файл

rele upr.jpg
rele upr.jpg (101.43 KиБ) Видяна 11173 пъти
Trifun - специалист
Благодаря мноогоооо !!! :gott: :gott: :gott:
Задължен съм ти ! :hug:
Ако имаш път към Русе - обади се - ще измисля начин да се реванширам :prost:
Като реализирам схемата - ще пиша какъв е резултата :wink:
Trifun - специалист
Па съм аз :-D
Да си кажа `болката` :)
Реализирах схемата значи (за пръв път ползвах перманентен маркер за изчертаване на пистите - винаги досега съм ги правил с асфалт-лак, но с маркера си е направо сууупер - издържа на разтвора на син камък и готварска сол, а после се чисти с чист спирт - 90 градуса).
Проблема е че схемата не работи както очаквах - с включването на захранването транзистора се отпушва веднага и релето сработва, а TSOP-то изобщо не реагира на никакъв сигнал от дистанционно :?
Нямам късмет с тая електроника и това си е ... :cry:
ELEMENTAL - специалист
Еми не работи, защотото съм допуснал грешка при изчертаването :(
NE555 и 4017 трябва да се захранват от 5-те волта (аз съм ги начертал от страната на 12-те).555 сработва при напрежение по-малко от 1/3 от захранващото (в случая 4 волта), а при високо ниво на изхода на ТSOP-a
напрежението може да падне и под 4волта.Така 555 се включва без да е подадено ниско ниво от TSOP-a.Тъй, че слагай ги 555 и 4017 и тях на 5-те волта и казвай какво е станало. :wink:
Еми не работи, защотото съм допуснал грешка при изчертаването weinen
NE555 и 4017 трябва да се захранват от 5-те волта (аз съм ги начертал от страната на 12-те).555 сработва при напрежение по-малко от 1/3 от захранващото (в случая 4 волта), а при високо ниво на изхода на ТSOP-a
напрежението може да падне и под 4волта.Така 555 се включва без да е подадено ниско ниво от TSOP-a.Тъй, че слагай ги 555 и 4017 и тях на 5-те волта и казвай какво е станало.


И при тези условия схемата няма да заработи...
ELEMENTAL - специалист
В този си вид схемата има една единствена грешка RESET е свързан към Q1 вместо към Q2.Иначе всичко останало си работи коректно.
Да това е едната грешка ,а другата е че при леки колебания в напрежението 555 се задейства без сигнал от TSOP-a,пробвал съм я,няма какво да объркам 2 чарка на кръст са.
Иначе признавам идеята ти за това решение с брояча е перфектна :)
ELEMENTAL - специалист
Няма как 555 да се задейства при промяна на захранващото напрежение, защото напрежението на сработване е правопропорционално на захранващото.По-вероятно е проблема да идва от TSOP-a, поради поява на IR смущаващ сигнал.При схемата реализирана от Trifun проблема беше подобен.След смяна на приемника проблема изчезна.По-късно Trifun ме помоли да му проектирам схема с микроконтролер.За да не се появява същия проблем програмирах микроконтролера да брои импулсите подавани от TSOP-а за 0,3сек. и при наличието на повече от 10 да променя състоянието на релето.
А ми 3 приемника смених и се държеше по същия начин,дали е паразитен сигнал не знам,не мога да кажа,трябва да боцна осцилоскоп.А микроконтролера е идеалното решение за който разбира малко от малко от програмиране.

Тема "Молба за една схемичка" | Включи се в дискусията:


Сподели форума:

Бъди информиран. Следвай "Направи сам" във Facebook:

Намери изпълнител и вдъхновения за дома. Следвай MaistorPlus във Facebook: