От мобилни телефони до цифрови камери
Здравейте!
Захранването е от сателитен приемник. Проблема е че няма напрежение на изхода.
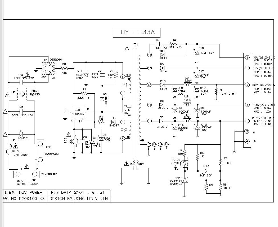
Ето схемата:
Прикачен файл:
shema.JPG
Премерих напрежението на 3 и 5 крак на трафа е 635в на 6 крак 0v а на изхода на трафа няма напрежение.
На IC1 - 3 крак 14v, 2 крак 625v, 4 крак 0v
MamaMy - майстор
Май нямаш много опит в електрониката? Колко волта имаш върху С11? На 4кр. колко имаш? С какво ги мериш тия напрежения? Там повече от 320 волта едва ли ще измериш. :)
hrpankov - специалист
....виж за късо около 4кр... ценер, кондер, оптрон.... м/у 4 и 3 сложи 10к... възможно е Р6 да се е отпоил...
AAsat - специалист
Както пише в горния пост - провери ZD1 за пробив. Какво показва мултицета, в режим на измерване на диод между р.1 и р.4 на IC1? Работата на веригата за обратната връзка може да се провери по следния начин - откачаш захранващата платка от дънната и НЕ ПОДАВАШ захранване от контакта. Там където трябва да излизат 3.3 волта подаваш примерно 1.5 волта от регулируем изправител. С мултицет мериш съпротивлението между р.1 и р.4 - СОМ на мултицета към р.1 . Съпротивлението трябва да е високо. Почваш да увеличаваш напрежението - някъде около 3.3 волта съпротивлението трябва рязко да намалее. Ако не се получи това, във веригата на обратната връзка има проблем. Провери ли диодите и електролитните кондензатори във вторичната страна? Какъв е модела на сателитния приемник?
MamaMy написа:
Май нямаш много опит в електрониката? Колко волта имаш върху С11? На 4кр. колко имаш? С какво ги мериш тия напрежения? Там повече от 320 волта едва ли ще измериш. :)
:) Да нямам опит за това съм тук иначе няда да питам тука. Меря ги с Мултицет но явно е бил развален защото днес купих нов и сега ми поазва 295V на C11,
3 и 5 крак на трафа е 299в на 6 крак 0v а на изхода на трафа няма напрежение.
На IC1 - 3 крак 7v, 2 крак 299v, 4 крак 0v
hrpankov написа:
....виж за късо около 4кр... ценер, кондер, оптрон.... м/у 4 и 3 сложи 10к... възможно е Р6 да се е отпоил...
няма късо, м/у 4 и 3 сложих 10к, Р6 не е отпоен
AAsat написа:
Както пише в горния пост - провери ZD1 за пробив. Какво показва мултицета, в режим на измерване на диод между р.1 и р.4 на IC1? Работата на веригата за обратната връзка може да се провери по следния начин - откачаш захранващата платка от дънната и НЕ ПОДАВАШ захранване от контакта. Там където трябва да излизат 3.3 волта подаваш примерно 1.5 волта от регулируем изправител. С мултицет мериш съпротивлението между р.1 и р.4 - СОМ на мултицета към р.1 . Съпротивлението трябва да е високо. Почваш да увеличаваш напрежението - някъде около 3.3 волта съпротивлението трябва рязко да намалее. Ако не се получи това, във веригата на обратната връзка има проблем. Провери ли диодите и електролитните кондензатори във вторичната страна? Какъв е модела на сателитния приемник?
Не знам как се проверява ZD1 за пробив, свалих го от платката и когато го меря в режим на измерване на диод ми показва 673,
между р.1 и р.4 в режим на измерване на диод на IC1 показва 791,
AAsat написа:
Там където трябва да излизат 3.3 волта подаваш примерно 1.5 волта от регулируем изправител. С мултицет мериш съпротивлението между р.1 и р.4 - СОМ на мултицета към р.1 .

Съпротивлението е високо и се променя когато увеличавам волтовете т.е пада рязко.
модела на приемника е NEXT YE-2000CI Plus.
sbirov - специалист
blastpit написа:
... 3 и 5 крак на трафа е 299в ....
Ако правилно си го измерил - прекъснала първична намотка на трафа :shock:
И чипа вероятно е заминал :?
petromaniq - специалист
Или лоша спойка. Такива първични никога не прекъсват...или мериш към минус "гореща" част.
AAsat - специалист
Напрежението на р.3 на IC1 ( 7 волта ) е ниско. Провери стойността на R1 - свали го от платката. Принципно меренето с мултицет в подобни вериги не винаги дава адекватна информация за това, което става. Има вероятност захранването да тръгва да се стартира, но нещо да го спира. Провери ли диодите във вторичната част на захранването? Може профилактично да смениш С14 и С6. Какво показва мултицета в режим на измерване на диод между р.1 и р.3 на IC1 при свален С6 ( в двете посоки )?
hrpankov - специалист
....чети KA1M0380.pdf и се упражнявай........

Прикачен файл

KA1M0380.GIF
KA1M0380.GIF (14.7 KиБ) Видяна 2199 пъти

Тема "Проблем със захранване" | Включи се в дискусията:


Сподели форума:

Бъди информиран. Следвай "Направи сам" във Facebook:

Намери изпълнител и вдъхновения за дома. Следвай MaistorPlus във Facebook: