От мобилни телефони до цифрови камери
Здравейте,
Съществува ли схема на 12 волтов инвертор, чиято честота може да се регулира ?
Тябват ми поне 30-ина вата, но няма проблем и да е по-мощен.
Ако съществува такава диаграма, ще е възможно ли да ми я пратите ?
Благодаря предварително.
Забравих честотата - да се регулира от 50-ина херца нагоре.
sstefanov - майстор
Нищо не разбрах. Какво според теб значи "инвертор"?
Andri01 - майстор
От 12DC на 220АС за такъв инвертор ли питаш?
nikolovvd - майстор
Май ще се монтира военна техника в колата. Някоя ракетна установка или радиолокационна станция. :lol:
Ако искаш да трепеш радарите ти трябват само ракети, които се движат по електромагнитното излъчване.
В града са неизползваеми, защото ще свалиш на хората чиниите за сателитна телевизия или вратите на някой мол или бензиностанция. :-D
Прикачен файл:
7472431d.jpeg
7472431d.jpeg (51.64 KиБ) Видяна 1700 пъти
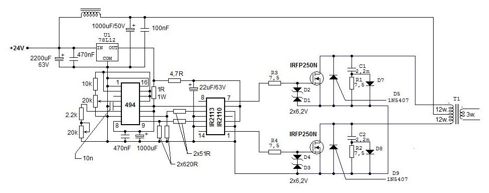
Ако смениш кондензаторчето 10nf може да увеличиш спектъра от честотата. Успех. Инак по лесен вариянт е със обикновенно мултивибраторче и на колекторите да закачиш по един мосфет.
petromaniq66 - специалист
Пък аз не разбрах, какво значи да се регулира честотата от "50-ина херца нагоре" :? - странна диаграма ще да е... и на мен да я пратите!
П. Петков - специалист
sstefanov написа:
Нищо не разбрах. Какво според теб значи "инвертор"?
Навремето, в института дошла дипломантка, която попитала зам. директора какво се прави тук.
Той и отговорил, че се правят интегрални схеми за телефони, часовници, АЦП-та, ЦАП-ове, RAM-ове, както и схеми за цифрови мултиметри (CM751). Тогава тя го попитала какво е това мултиметър, а той и "обяснил", че това е обикновен мултивибратор, на който вибраторът е заменен с метър!

Тема "Инвертор 12в" | Включи се в дискусията:


Сподели форума:

Бъди информиран. Следвай "Направи сам" във Facebook:

Намери изпълнител и вдъхновения за дома. Следвай MaistorPlus във Facebook: