• 1
  • 2
От мобилни телефони до цифрови камери
shadow__01 - майстор
Здравейте, скоро ще правя един цифров таймер, който купих готов от тук http://www.panda-bg.com/product.php?lang=bg&code=402026
Ще го слагам в кутия с реле и всичко както си е по реда. Забелязах, че помни последното настроено време например 2 минути и след 3 дни пак да го пусна пак ще покаже 2 минути. Забелязах, че ако му се спре захранването докато отброява и пак се пусне не помни докъде е стигнало, а показва последната настройка преди стартирането. Изграден е на базата на PIC16F628A. Питането ми е дали ако му се добави нещо в кода може да се направи при спиране на тока да помни до къде е стигнал брояча и след възстановяване на захранването да продължи отброяването? Така при едно мигване на тока спира всичко.
Ако може ще купя евтин програматор и ще дам кода, ако няма как ще мисля други варианти за малка батерия и схема даваща команда за пауза и т.н.
pipilica - майстор
Вероятно проца е заключен и няма да можеш да извадиш кода а дори и да не е и да го извадиш ще е трудно да се преправи. По-добре мисли за външни притурки към него или за друг таймер.
Тва чудо има ли пауза на броенето.
shadow__01 - майстор
pipilica написа:
Тва чудо има ли пауза на броенето.
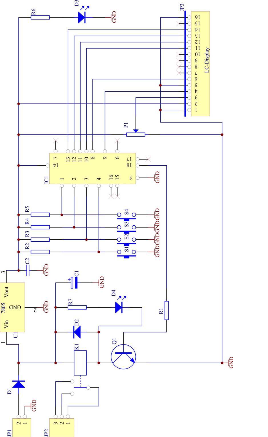
Да има. Това му е схемата:
Прикачен файл:
LCD timer.JPG
LCD timer.JPG (100.72 KиБ) Видяна 1423 пъти
А това скица на платката отзад?
Прикачен файл:
Board.JPG
Board.JPG (98.2 KиБ) Видяна 1423 пъти
Ако трябва и снимки ще кача, но не смятам за сега за нужно.
Сега се сетих за часовниците фонотроника, които помнят 10 дни без захранване, но те имат кондензатор за това. Дали ще е нужен и за това изделие?
pipilica - майстор
Е щом има пауза е лесно. Да не спира при "мигване на тока" му тури добро захранване с голям кондер накрая достатъчен че таймера да работи само на него примерно 2-3 секунди.Ако обаче ти трябва да помни докъде е стигнало броенето при по дълго прекъсване ще трябва да му туриш малък акумулатор .
Правиш схема която като спре тока да натиска паузата и като дойде пак е тва е.
Най- добре дублирай контактите на паузата с Н.О. контакт на реле и цъкай релето като спре и като дойде тока.
shadow__01 - майстор
pipilica написа:
Е щом има пауза е лесно. Да не спира при "мигване на тока" му тури добро захранване с голям кондер накрая достатъчен че таймера да работи само на него примерно 2-3 секунди.Ако обаче ти трябва да помни докъде е стигнало броенето при по дълго прекъсване ще трябва да му туриш малък акумулатор .
Мислех си го, като краен вариант това. Много по-лесно щеше да стане ако можеше да донапише кода му и да се сложи кондензатор да помни.
Обмислям да го направя вместо акумулатор с 9V батерия след диода, може би акумулаторна. И през реле, което сработва при спиране на тока. Също и схема, която подава сигнал за пауза пак когато се включи батерията. Може би нещо с 555 и за 0.5 сек. Ще го начертая на хартия и осмисля и ще споделя когато е готова схемата.
hidrazin - майстор
shadow__01 написа:
...Обмислям да го направя вместо акумулатор е 9V батерия след диода, може би акумулаторна...
[-X Акумулатор 4,8 волта след стабилизатора. Това са 4 бр по 1,2 волта. Няма смисъл преди стабилизатора. Ще ти изяде батерията или акумулатора много бързо. Останалите работи за паузата, релето... си остават.
:partyman:
pipilica - майстор
+1 за след 7805, може да туриш и един диод, незнам колко харчи 7805 ако батерията е след него. И разкарай тоя светодиод в захранването или го тури след 7805 после диода, Акумулатор 4,8 волта на маса и + на проца.
hidrazin - майстор
pipilica написа:
+1 за след 7805, може да туриш и един диод, незнам колко харчи 7805 ако батерията е след него. И разкарай тоя светодиод в захранването или го тури след 7805 после диода, Акумулатор 4,8 волта на маса и + на проца.
Ако батерията или акумулатора е след 7805 не би трябвало да харчи. Те поддръжките на постоянно включени аку-та ги правят често с триизводни стабилизатори. За по-сигурно след 7805 един шотки с малък пад.
Светодиода - предполагам че става дума за D3 ? няма работа там. Да го прехвърли преди шотки диода след 7805.
Между "+" на акумулатора и захранването един токоограничаващ резистор - нещо от сорта 33-68 ома.
:partyman:
shadow__01 - майстор
Аз си мислех нещо подобно на:
Прикачен файл:
IMAG0116.jpg
Схемата е още на начален етап и ще има промени по нея, но като за начало.
shadow__01 - майстор
hidrazin написа:
Ако батерията или акумулатора е след 7805 не би трябвало да харчи. Те поддръжките на постоянно включени аку-та ги правят често с триизводни стабилизатори. За по-сигурно след 7805 един шотки с малък пад.
А какво ще стане ако се махне стабилизатора и се смени релето с 5 волтово. То е единствения консуматор в схемата работещ 12V. Тогава входното напрежение ще стане 5V. и ще може да се захранва с зарядно от стар телефон. Освен ако импулсното захранване не влияе на процесора и дисплея?
  • 1
  • 2

Тема "Памет на цифров таймер" | Включи се в дискусията:


Сподели форума:

Бъди информиран. Следвай "Направи сам" във Facebook:

Намери изпълнител и вдъхновения за дома. Следвай MaistorPlus във Facebook: