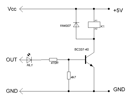
Трудно ще ми е да обясня защо, но приемете, че ми трябва джиджавка, която при превишаване определена сила на звука - да изключва даден контакт (на уредбата примерно
). Случайно попаднах на тая джаджа и ми се стори, че е баш за това. Но китаеца ми я прати без грам упътване и сега трябва да се мъча с това от рекламата му. Но съм много бос в електрониката и ми се ще първо да специалистите да кажете. 3 извода са. На двата доколкото разбрах е захранване 3,5-5V. Ако го захраня с обикновен степенен траф - ще има ли проблеми (чувах за прав и променлив ток 12 V). На третия давало 1 или 0. Разбирам + или -. Ама колко волта е, какво реле мога да захраня с него? Синьото е ясно, че е за регулиране на чувствителността.

Graphic1.JPG (35.72 KиБ) Видяна 4335 пъти
Рекламата на английски:
Sound sensor module voice-activated sensor sound detection module
Specification
1. Can detect sound intensity of surrounding environment, usage note: this sensor only recognizes there is no sound (based on vibration theory) does not recognize the voice or the size of specific frequencies of sound
2. adjustable sensitivity (shown in blue digital potentiometer adjust)
3. operating voltage 3.3V-5V
5. output digital switching output (high and low level 0 and 1)
6. fixed bolts holes, is easy to install
7. small Board PCB dimensions: 3.2cm*1.7cm
Wiring:
1. VCC: external 3.3V-5V voltages VCC ( can be directly connected 5V microcontroller and 3.3V single-chip microcomputer)
2. GND external GND
3. OUT small-plate digital output interface (0 and 1)
Instructions:
1. Sound module sound intensity is the most sensitive to the environment, generally used for detection of sound intensity of the surrounding environment.
2 module on the environmental sound strength less than the set threshold value, the OUT output high level, when the external environment sound intensity exceeds the set threshold value, the modules OUT output low level;
3. small-plate digital output OUT can be directly connected to the microcontroller, by single-chip computer to detect high or low level, thus to detect sound environment;
Digital output OUT
4. small plates can be directly driven relay module in this shop, which may form a voice-activated switch;
След гугъл преводача:
Sound сензорен модул гласово активирана сензор звук
откриване модул
спецификация
1. Може да открие на интензитета на звука на околната среда, използване Забележка: Този сензор разпознава само не съществува
звук (базирана на вибрации теория) не разпознава глас или размера на определени честоти на звука
2. настройка на чувствителността (показано в синьо цифров потенциометър коригира)
3. работно напрежение 3.3V-5V
5. изход цифров изход превключване (високо и ниско ниво 0 и 1)
6. фиксирани болтове дупки, е лесен за инсталиране
7. малки платката, размери: 3,2 см * 1,7 см
Окабеляване:
1. VCC: външен 3.3V-5V напрежение VCC (може да бъде свързан директно 5V микроконтролер и 3.3V едночипов
микрокомпютър)
2. GND GND външен
3. OUT-малка плоча цифров интерфейс изход (0 и 1)
Инструкции:
1. Интензитета на звука модул звук е най-чувствителна към околната среда, обикновено се използва за откриване на звук
Интензитетът на околната среда.
2 модул на околната сила звук по-малко от зададената стойност праг, OUT изход високо ниво, когато
външната среда интензитет звука надвишава стойността определения праг, модулите OUT изхода ниско ниво;
3. малка плоча цифров OUT изход може да бъде свързан директно към микроконтролера, от едночипов компютър, за да
откриване на високо или ниско ниво, като по този начин за откриване на звуковата среда;
Цифров изход OUT
4. малки плочи може да се задвижва директно релеен модул в този магазин, които могат да образуват гласово активиране ключ;
Прикачен файл:
Graphic1.JPG (35.72 KиБ) Видяна 4335 пъти
Sound sensor module voice-activated sensor sound detection module
Specification
1. Can detect sound intensity of surrounding environment, usage note: this sensor only recognizes there is no sound (based on vibration theory) does not recognize the voice or the size of specific frequencies of sound
2. adjustable sensitivity (shown in blue digital potentiometer adjust)
3. operating voltage 3.3V-5V
5. output digital switching output (high and low level 0 and 1)
6. fixed bolts holes, is easy to install
7. small Board PCB dimensions: 3.2cm*1.7cm
Wiring:
1. VCC: external 3.3V-5V voltages VCC ( can be directly connected 5V microcontroller and 3.3V single-chip microcomputer)
2. GND external GND
3. OUT small-plate digital output interface (0 and 1)
Instructions:
1. Sound module sound intensity is the most sensitive to the environment, generally used for detection of sound intensity of the surrounding environment.
2 module on the environmental sound strength less than the set threshold value, the OUT output high level, when the external environment sound intensity exceeds the set threshold value, the modules OUT output low level;
3. small-plate digital output OUT can be directly connected to the microcontroller, by single-chip computer to detect high or low level, thus to detect sound environment;
Digital output OUT
4. small plates can be directly driven relay module in this shop, which may form a voice-activated switch;
След гугъл преводача:
Sound сензорен модул гласово активирана сензор звук
откриване модул
спецификация
1. Може да открие на интензитета на звука на околната среда, използване Забележка: Този сензор разпознава само не съществува
звук (базирана на вибрации теория) не разпознава глас или размера на определени честоти на звука
2. настройка на чувствителността (показано в синьо цифров потенциометър коригира)
3. работно напрежение 3.3V-5V
5. изход цифров изход превключване (високо и ниско ниво 0 и 1)
6. фиксирани болтове дупки, е лесен за инсталиране
7. малки платката, размери: 3,2 см * 1,7 см
Окабеляване:
1. VCC: външен 3.3V-5V напрежение VCC (може да бъде свързан директно 5V микроконтролер и 3.3V едночипов
микрокомпютър)
2. GND GND външен
3. OUT-малка плоча цифров интерфейс изход (0 и 1)
Инструкции:
1. Интензитета на звука модул звук е най-чувствителна към околната среда, обикновено се използва за откриване на звук
Интензитетът на околната среда.
2 модул на околната сила звук по-малко от зададената стойност праг, OUT изход високо ниво, когато
външната среда интензитет звука надвишава стойността определения праг, модулите OUT изхода ниско ниво;
3. малка плоча цифров OUT изход може да бъде свързан директно към микроконтролера, от едночипов компютър, за да
откриване на високо или ниско ниво, като по този начин за откриване на звуковата среда;
Цифров изход OUT
4. малки плочи може да се задвижва директно релеен модул в този магазин, които могат да образуват гласово активиране ключ;
