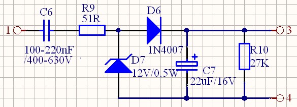
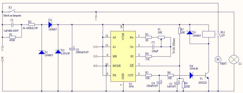
Чакащ мултивибратор - времереле с таймер 555
- стартиране с преход от 1 в 0
- продължителност на импулса 0,5 сек
Някой може ли да помогне със схемата или да ме насочи малко.Благодаря!

- стартиране с преход от 1 в 0
- продължителност на импулса 0,5 сек
Някой може ли да помогне със схемата или да ме насочи малко.Благодаря!