Целта е следната: от стерео сигнал да се получи псевдо 2.1 схема. Идеята ми е да ползвам по един НЧ и ВЧ филтър за да разделя честотната лента, след това да смеся ниските честоти и да ги подам на отделен усилвател за субуфер. високите си отиват към нормален стерео усилвател без смесване.
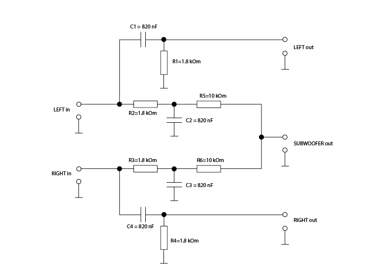
На схемата сметнатите стойности са за честота на срез 107Hz (там теоретично трябва да се получи -3dB). Дали ще стане както го мисля с тази простичка схема, или нещо пропускам? Иска ми се да е пасивен филтър, за да се избегнат нелинейните елементи (ОУ, Транзистор за емитерен повторител...) и внесените от тях изкривявания. А и колкото по-проста е една схема, толкова по-приятна ми е
На схемата сметнатите стойности са за честота на срез 107Hz (там теоретично трябва да се получи -3dB). Дали ще стане както го мисля с тази простичка схема, или нещо пропускам? Иска ми се да е пасивен филтър, за да се избегнат нелинейните елементи (ОУ, Транзистор за емитерен повторител...) и внесените от тях изкривявания. А и колкото по-проста е една схема, толкова по-приятна ми е
Прикачен файл
схема
RC.png (6.08 KиБ) Видяна 3673 пъти