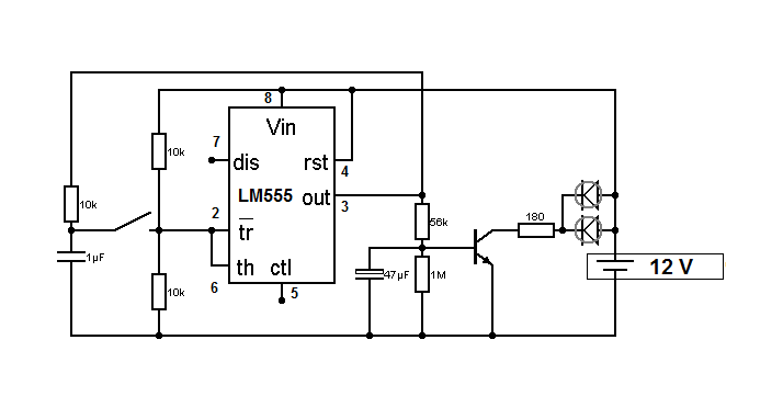
Здравейте, трябва ми помощ. За един проект се нуждая от схема, която плавно да включва няколко светодиода. Т.е. когато се натисне и отпусне бутон, за примерно 30 секунди от угасено състояние светодиодите да са на максимална яркост. Още по-добре ще е ако и при повторно натискане на същия (или друг - зависи как е по-лесно) бутон светодиодите да угасват също така плавно. За съжаление нямам възможност да го направя с програмируеми контролери, така че схемата, която ми е нужна трябва да е без такива.
Предварително благодаря
Предварително благодаря
