• 1
  • 2
От мобилни телефони до цифрови камери
Здравейте.
Става дума за тази схема
http://www.electronic-circuits-diagrams ... ges/19.gif
Направих въпросната схема.
Но на колектора на транзистора ми излизат 25 мА ток и не му стигат да задейства релето до край.Слагах по мощен транзистор BD 137 и 2t6551.
Но падна на 10 мА. Ако може да ми дадете съвет как да преработя схемата че да изкарва поне 60 мА да задейства релето?
AAsat - специалист
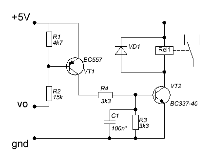
Опитай схемата по-долу. При непресечена бариера релето трябва да е сработило. При нарушаване на бариерата релето трябва да отпусне. Стойността на кондензатора е примерна - той трябва да се подбере за да няма лъжливи сработвания. Честотата на предавателя трябва да се настрои на около 36 - 38 KHz ( съобразено с приемника за най-добра чувствителност).

Прикачен файл

IR.GIF
IR.GIF (4.3 KиБ) Видяна 3560 пъти
ivanovbg - майстор
Транзистора ти е с малко усилване - или подбери оригинален с по голямо усилване или сложи 2 по схема дарлингтон -
Прикачен файл:
images.jpg
images.jpg (7.11 KиБ) Видяна 3556 пъти
AAsat - специалист
Изхода на фотоприемника не е коректно свързан. Ако искаш да ползуваш схемата както е дадена в оригинала с един транзистор, трябва да свържеш съпротивление от порядъка на 10-15 килоома от изхода на приемника към +5V и да направиш съпротивлението към базата на транзистора пак такова. Транзистора трябва да има достатъчно усилване ( примерно 400 и нагоре) - вероятно BC337-40 ще стане. Логиката на работа ще е такава, че при непресечена бариера релето няма да е сработило.
С риск да стана нахален.
Можете ли да ми попогнете със схемата още малко.
До сега съветите ви са безупречни.
Искам да увелича разстоянието за задействане като увелича броя на
инфрачервените диоди. Но тока който е в момента на изхода на интегралата е 23 мА.
Има ли вариант да го увелича?
a_anastassov - специалист
milenge написа:
Здравейте.
Става дума за тази схема
http://www.electronic-circuits-diagrams ... ges/19.gif
Направих въпросната схема.
Но на колектора на транзистора ми излизат 25 мА ток и не му стигат да задейства релето до край.Слагах по мощен транзистор BD 137 и 2t6551.
Но падна на 10 мА. Ако може да ми дадете съвет как да преработя схемата че да изкарва поне 60 мА да задейства релето?
Тази схема НЯМА да работи.
За да "тръгне" трябва още една ИС 555.
555 (по схема) трябва да генерира честотата на която е най-чувствителен TSOP-a (например 38 KHz), а допълнителната 555 да модулира 555 (по схемата) с някаква честота.
Насочи дистанционно от TV към приемника (TSOP) и натисни бутон. Ако си изпълнил схемата на приемника както трябва, релето ще превключи.
Последна промяна от a_anastassov на съб апр 06, 2013 1:59 pm, променено общо 1 път.
Чест и почитания
Но схемата е оживена и работи.Идеята е да се увеличи разстоянието между приемник и предавател.
a_anastassov - специалист
milenge написа:
... да се увеличи разстоянието между приемник и предавател.
За какво разстояние става въпрос?
Би ли обеснил как разбра, че схемата работи?
Виж от какво разстояние ще се задейства с дистанционно от телевизор.
Искам да сложа инфрачервените диоди и тсопа в една кутия.
А срещу тях да сложа огледало и при преминаване на обект или иначе казано
при прекъсване на лъча релето се задейства.
Проблема е че с огледалото срещането между приемник и предавател е
много труднои разстоянието се скъсява наполовина. Затова искам да монтирам повече диоди.
Та какъв транзистор да свържа на изход 3 на интегралата за да мога да вържа поне
5 диода? И ако може да онагледите свързването на транзистора към схемата.
Благодаря предварително.
Последна промяна от milenge на съб апр 06, 2013 2:55 pm, променено общо 1 път.
a_anastassov - специалист
Зависи от използваните IR диоди. Ако диодите са примерно 100 mA x 5 = 500 mA (0.5A) включени паралелно през токоограничаващи резистори. Почти всеки средномощен транзистор отговаря на това условие. За предпочитане е да използваш Дарлингтон транзистор - например TIP122. Инфрачервената светлина се вижда през някои цифрови фотоапарати и GSM телефони с камера.
Напомням Ви, че тази схема не работи (правил съм я).
  • 1
  • 2

Тема "Помощ за IR barier" | Включи се в дискусията:


Сподели форума:

Бъди информиран. Следвай "Направи сам" във Facebook:

Намери изпълнител и вдъхновения за дома. Следвай MaistorPlus във Facebook: