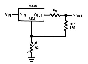
Здравейте. Нуждая се от схема на регулируем стабилизатор на напрежение в рамките на 9-15V 5А. Става дума за соларен панел(18-20V), който си направих сам, сега е в изпитателен срок и не ми се дават пари за контролер. Използвам го за директно захранване на разни консуматори , включвам и инвертор 12-230V. В момента си стабилизирам необходимото напрежение с LM338 по тази схема.

2012-06-09_125035.jpg (7.91 KиБ) Видяна 12107 пъти
Обаче се получават загуби на мощност, тъй като тока от соларния панел минава през този стабилизатор и той доста грее даже и с доста голям радиатор,колкото по-голям е тока, толкова повече са и загубите, а това си е излишна загуба, когато става дума за соларен панел, там всеки ват е ценен. Идеята ми е да използвам схема, която работи на принципа на ценеровия диод т.е. когато напрежението превиши да речем 14V, въпросната схема да не позволява това превишаване на напрежението и тогава вече излишната енергия да се разсейва под топлина в радиатора на най-вероятно транзизстор в зависимост от схемата. Мислех това да стане с мощен ценеров диод, но така няма да може да се регулира напрежението, пък и с търсачката не можах да намеря такъв на 5А. Някой може ли да предложи такава схема?
Прикачен файл:
2012-06-09_125035.jpg (7.91 KиБ) Видяна 12107 пъти

