Здравейте приятели искам да си направя dc контролер за електромотор от 0 до 12v до 2,3а при товар. Тук в форума ми беше предложена една схема аз намерих още една и питам вас разбиращите от електроника, защото аз съм електротехник коя от двете е по надеждна и може ли irf да го заменя с irf540n или irf620 защото такива ми предлагат. а ако има и по надеждни да ми предложите.
Прикачен файл
01.gif (10.48 KиБ) Видяна 4160 пъти
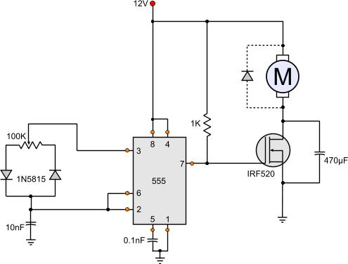
Прикачен файл
DC Motor Speed Controller Using NE555 PWM Switching Circuit.jpg (16.75 KиБ) Видяна 4161 пъти




