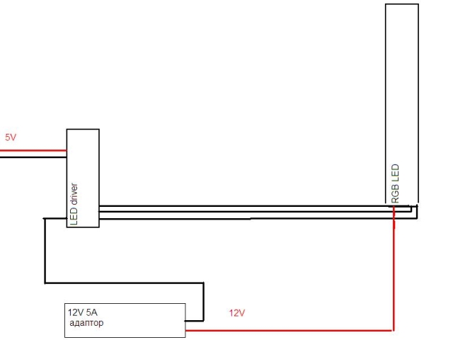
Колеги, направих си една схемичка с един LED driver, купих си и адаптор 12V 5A
Интегралата изгоря без видими причини .
Вечерта до последно си действаше и изключих всичко и си легнах. На сутринта включвам и хоп нищо не работи... имах под ръка същия чип и го замених и всичко тръгна.
Предполагам, но несъм сигурен, че е виновен адаптора... не съм мерил понеже всичко ми е на бачкането , но си мисля че първоначално без товар пуска повече от 12V та се чудя дали да не сложа една интеграла LM 350. Какво ви е мнението и трябва ли да му слагам резистори ?
Дали е възможно през лентата да пробият тези 12V , щото ако може,то чипа изгаря веднага... как да предпазя интегралата?ЛентатаRGB е с общ плюс и през LED driver минава само минуса за съответния цвят.Адаптора е презапасен ,но мисля и че 3А ще ми стигнат.
Интегралата изгоря без видими причини .
Вечерта до последно си действаше и изключих всичко и си легнах. На сутринта включвам и хоп нищо не работи... имах под ръка същия чип и го замених и всичко тръгна.
Предполагам, но несъм сигурен, че е виновен адаптора... не съм мерил понеже всичко ми е на бачкането , но си мисля че първоначално без товар пуска повече от 12V та се чудя дали да не сложа една интеграла LM 350. Какво ви е мнението и трябва ли да му слагам резистори ?
Дали е възможно през лентата да пробият тези 12V , щото ако може,то чипа изгаря веднага... как да предпазя интегралата?ЛентатаRGB е с общ плюс и през LED driver минава само минуса за съответния цвят.Адаптора е презапасен ,но мисля и че 3А ще ми стигнат.
Прикачен файл
LED.JPG (24.92 KиБ) Видяна 2203 пъти

