Привет, колеги
От известно време ми е влязла една `муха` в главата и ... искам помощ, тъй като съставянето на схеми с електронни елементи не ми е силната страна
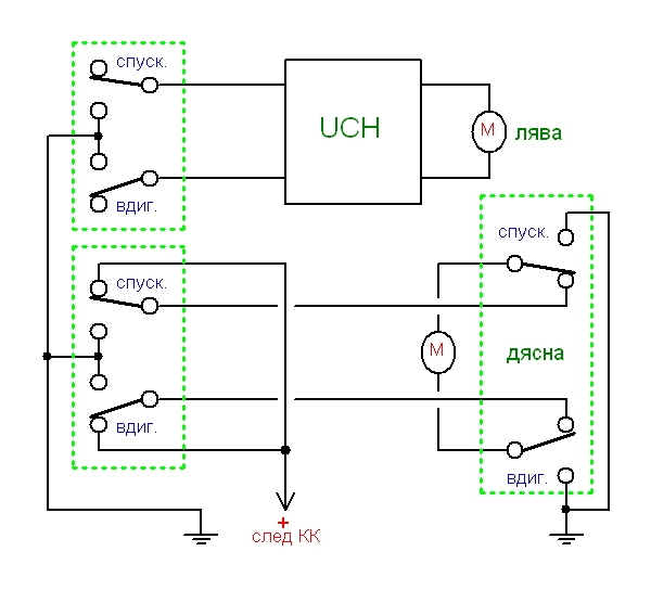
Малко предистория - в момента положението е следното :
Stakla Renault Clio.jpg (72.17 KиБ) Видяна 17337 пъти
Шофьорското стъкло има импулсен режим, пасажерското - няма. Освен това не се вдигат автоматично при заключване на колата ...
С други думи - трябва ми схемичка, която да отговаря на следните изисквания :
1. При подаване на (-) за време по-малко от 0.5 секунди да задвижва ел. моторчето в съответната посока, и то да спира при :
а) достигане до крайно положение (нарастване на тока до около 10 А, тъй като няма крайни изключватели)
б) подаване на втори импулс - независимо в каква посока
2. При подаване на (-) и задържането на бутона, ел. мотора да се движи до отпускането на бутона.
3. При подаване на импулс от централното заключване стъклата да се вдигат автоматично, като се следи тока и времето, за което се вдигат - при превишаване на стойностите да изключва.
4. Предходната точка да е активна само при изваден контактен ключ - т.е. ако при движение на колата решим да си заключим вратите, това да не предизвиква и затваряне на стъклата.
Стойностите на тока : при спускане - около 3.5 А , при вдигане - около 6 А , при достигане крайно горно или долно положение - около 12 А, време за вдигане/спускане - около 4 секунди.
Идеята е цялостно преправяне на схемата за управление - пускане на постоянен (+) до стъклата и управлението им с логика `собствено производство`, а не от фабричната такава, затова ще съм изключително благодарен, ако някой, който е на `ти` с електрониката състави схемата на логиката за управление ...
От известно време ми е влязла една `муха` в главата и ... искам помощ, тъй като съставянето на схеми с електронни елементи не ми е силната страна
Малко предистория - в момента положението е следното :
Прикачен файл:
Stakla Renault Clio.jpg (72.17 KиБ) Видяна 17337 пъти
С други думи - трябва ми схемичка, която да отговаря на следните изисквания :
1. При подаване на (-) за време по-малко от 0.5 секунди да задвижва ел. моторчето в съответната посока, и то да спира при :
а) достигане до крайно положение (нарастване на тока до около 10 А, тъй като няма крайни изключватели)
б) подаване на втори импулс - независимо в каква посока
2. При подаване на (-) и задържането на бутона, ел. мотора да се движи до отпускането на бутона.
3. При подаване на импулс от централното заключване стъклата да се вдигат автоматично, като се следи тока и времето, за което се вдигат - при превишаване на стойностите да изключва.
4. Предходната точка да е активна само при изваден контактен ключ - т.е. ако при движение на колата решим да си заключим вратите, това да не предизвиква и затваряне на стъклата.
Стойностите на тока : при спускане - около 3.5 А , при вдигане - около 6 А , при достигане крайно горно или долно положение - около 12 А, време за вдигане/спускане - около 4 секунди.
Идеята е цялостно преправяне на схемата за управление - пускане на постоянен (+) до стъклата и управлението им с логика `собствено производство`, а не от фабричната такава, затова ще съм изключително благодарен, ако някой, който е на `ти` с електрониката състави схемата на логиката за управление ...
