Здравейте някой може ли да предложи схема за управление на 5 стъпкови моторчета плюс 2 релета. Освен това трябва да запаметява позициите на моторчетата и релетата в 10-тина програми. Знам, че за целта трябва да се използва микроконтролер, но съм скаран с програмирането (програмите ще се местят с два бутона напред и назад). Тъй като знам, че е няма да е лесна задача мога и да заплатя за схема + кода за програмиране на микроконтролера, а и защо не за готово устройство. Благодаря предварително!
- 1
- 2
От мобилни телефони до цифрови камери
Fender_str
- специалист
14 мнения в "Схема за управление на стъпкови моторчета."
Fender_str
- специалист
- Мнения: 193
Дву канален предусилвател, корекции за изкривяване, ниски, високи, средни честоти и сила на звука. Двете релера управляват други функции. Сега ми хрумна, че може да се реализира и с моторизиран стерео потенциометър , едната секция си върши определената работа в схемата, а другата е делител на напрежение. От микроконтролера, се задават 7 напрежения за сравняване две за релетата, които ще се подават през един управляващ транзистор на релетата и 5 за потенциометрите. Напрежението от микро контролера се подава на единия вход на ОУ а това от потенциометъра на другия вход, ако двете напрежения не са равни то на ОУ се появява потенциална разлика спрямо маса и това напрежение се подава на моторчето, то ще се върти до тогава до когато тези две напрежения не се изравнят. Остава да се измисли, честа с микроконтролера, паметта на програмите, както и самото програмиране да може да става от самото устройство, а не с промяна в кода за програматора.
miroton
- майстор
- Мнения: 1531
Ето ти потинциометрите http://www.skrap.org/category/list/%D0% ... 4/value/18
Fender_str
- специалист
- Мнения: 193
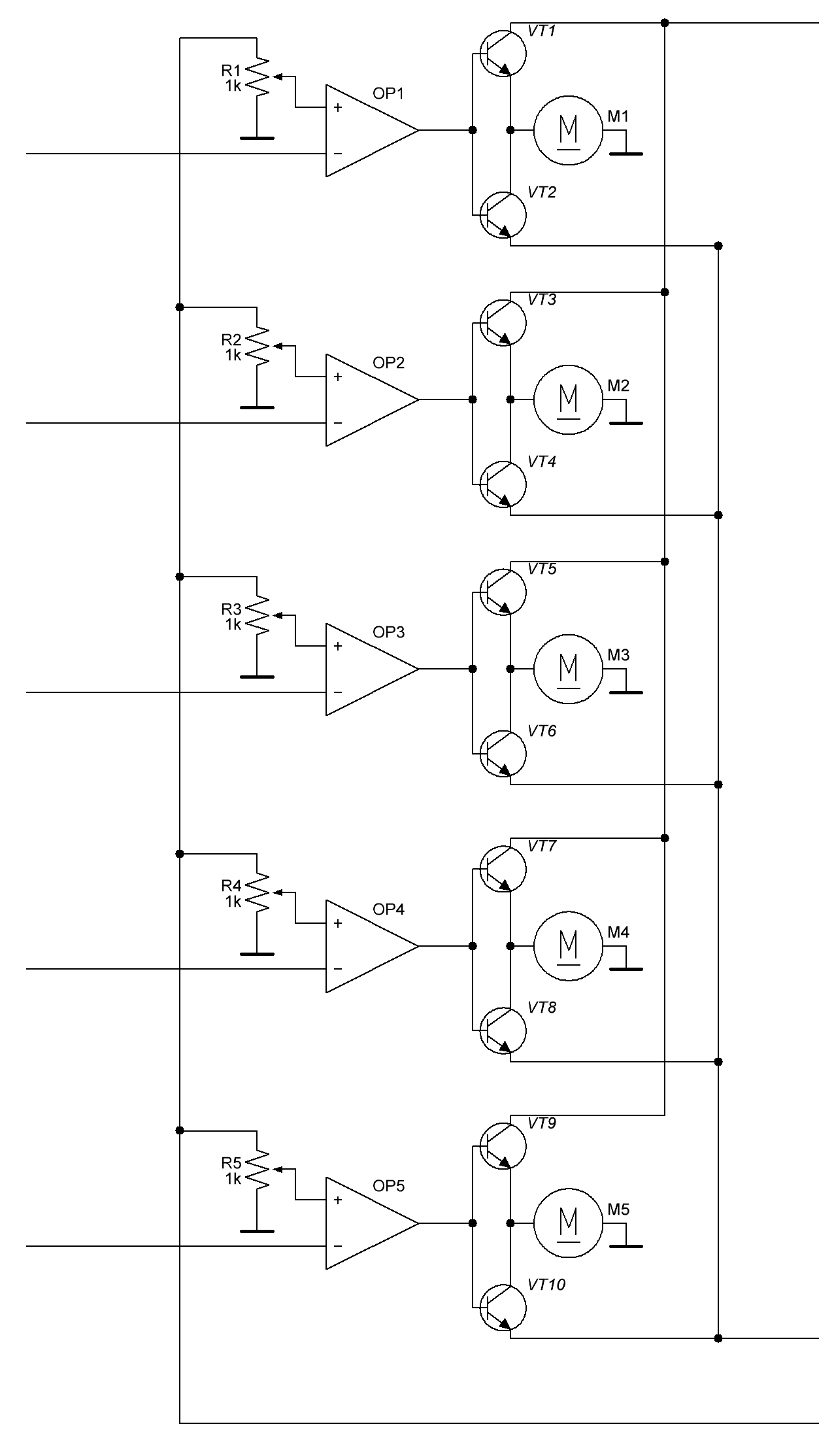
Eто и схемата така както си я представям аз, от микроконтролера се подават напрежения от 0-5V на инвертиращия вход на всеки от ОУ, aко напрежението на входа на ОУ е различно от подаденото на не инвертиращия вход моторчето на схемата се разбалансира и моторчето М се завърта заедно с което и потенциометъра, до момент в който двете напрежения се изравнят. Поразрових се за микроконтролери и ако не греша ще ми трябва и ЦАП за да управлявам схемата по този начин. Също така в изхода на микрокотролера ще трябва да се включат 3 транзистора с по 3 релета (не е грешка в предните постове съм писал за две) и още 3 извода които да подават в двоичен код на един дешифратор от 0-7 (спрях се на толкова програми) и след дешифратора ще има ето това за номера на програмата http://www.tube-tester.com/sites/nixie/ ... 560m-l.jpg
Прикачен файл
управление.GIF (39.09 KиБ) Видяна 4388 пъти
Fender_str
- специалист
- Мнения: 193
Oбъркал съм схемата, транзисторите трябва да са един npn и един pnp емитерите свързани заедно към моторчето 
lenko71
- специалист
- Мнения: 579
С тази схема нещата се получават, но само на теория. При липса на обратна връзка, операционният усилвател има много голямо усилване, съответно и най-малките разлики в напреженията на входовете (а те са неизбежни) ще се усилят. На практика на изхода напрежението винаги ше се колебае между + и - захранващото напрежение и няма да може да се установи 0V.
При наличие на обратна връзка този проблем отпада но изниква друг - колкото по-малка става разликата във входните напрежения, толкова по-малко ще е и напрежението на изхода. Тогава има вероятност малко преди моторчето да успее да занули разликата в напреженията, да спре поради все по-малкото захранващо напрежение, съответно все по-малкия въртящ момент.
Друга въпросителна която изниква е дали ще има нужда от защита по ток, ако случайно потенциометъра се забие в някакво крайно положение.
За всички тези проблеми има решения, но трябва тестване на практика. Затова мисля че първо трябва да си набавиш (или да си направиш) поне един, а най-добре направо 5 потенциометъра и да се тества аналоговата част.
ПП: Между другото ЦАП-овете трябва да са 5.
При наличие на обратна връзка този проблем отпада но изниква друг - колкото по-малка става разликата във входните напрежения, толкова по-малко ще е и напрежението на изхода. Тогава има вероятност малко преди моторчето да успее да занули разликата в напреженията, да спре поради все по-малкото захранващо напрежение, съответно все по-малкия въртящ момент.
Друга въпросителна която изниква е дали ще има нужда от защита по ток, ако случайно потенциометъра се забие в някакво крайно положение.
За всички тези проблеми има решения, но трябва тестване на практика. Затова мисля че първо трябва да си набавиш (или да си направиш) поне един, а най-добре направо 5 потенциометъра и да се тества аналоговата част.
ПП: Между другото ЦАП-овете трябва да са 5.
MrMurdjo
- майстор
- Мнения: 1574
Консумацията на моторчетата (не мога да цитирам точни цифри в момента) е нищожна, имат голям редуктор, но при крайно положение не черпят съществено по-голям ток.
Ако това ще се управлява от микроконтролер, то той трябва да синтезира опорни напрежения за ОУ, което не че е невъзможно, но в зависимост от търсената дискретизация, ще изисква доста изходи да се ангажират с ЦАП. Или да се предвиди отделен такъв.
Май по-лесно е директно микроконтролерът да сравнява напрежения и да мести потенциометрите, при това програмно може да се зададе толеранс.
Ако това ще се управлява от микроконтролер, то той трябва да синтезира опорни напрежения за ОУ, което не че е невъзможно, но в зависимост от търсената дискретизация, ще изисква доста изходи да се ангажират с ЦАП. Или да се предвиди отделен такъв.
Май по-лесно е директно микроконтролерът да сравнява напрежения и да мести потенциометрите, при това програмно може да се зададе толеранс.
- 1
- 2
Тема "Схема за управление на стъпкови моторчета." | Включи се в дискусията:
Сподели форума:
Бъди информиран. Следвай "Направи сам" във Facebook:
Намери изпълнител и вдъхновения за дома. Следвай MaistorPlus във Facebook:
Имаш нужда от подходящ професионалист за дома?
- Преустройство, ремонт и реновиране
- ↳ Вашите ремонти
- ↳ Кухня
- ↳ Баня
- ↳ Дневна
- ↳ Спалня
- ↳ Детска
- ↳ Градина
- ↳ Коридор
- ↳ Тераса и балкон
- Направи сам
- ↳ Направи сам
- ↳ Ремонтирай сам
- ↳ Къде е по-евтино?
- ↳ Дърводелство
- ↳ Ел. инструменти
- ↳ Металообработване
- ↳ Конкурс "Направи сам 2012"
- Строителство
- ↳ Всичко за вилата
- ↳ Къщи
- ↳ Саниране
- ↳ Хидроизолация
- ↳ Пасивни и нискоенергийни сгради
- Сухо строителство
- ↳ Окачени тавани
- ↳ Преградни стени и предстенни обшивки
- ↳ Сухи и повдигнати подове
- ↳ Декоративни елементи - колони, трегери, сводове и др.
- ↳ Всичко за гипскартона и гипсфазера
- Въпроси и Отговори
- ↳ Полезни съвети
- ↳ Автомобили
- ↳ Партньори
- ↳ Боядисване и Декориране
- ↳ Вентилация, климатици и термопомпи
- ↳ Водоснабдяване и канализация.
- ↳ Всичко за ремонта
- ↳ Електротехника
- ↳ Отопление
- ↳ Газификация
- ↳ Електроника и Схеми
- ↳ Газобетон
- ↳ От всичко по малко
- ↳ Компютри и периферия
- ↳ Уеб дизайн, PHP, MySQL, JavaScript, HTML..
- ↳ Мобилни устройства, GSM-и
- ↳ Нека се запознаем
- ↳ Recycle Bin
- Статии
- ↳ Практични решения
- ↳ Качване на снимки
- ↳ Какви статии искате?
- ↳ Готварство, туршии и зимнина
- ↳ Отмора и шеги
- ↳ От нищо нещо
- ↳ Не е за вярване
- ↳ Литература
- ↳ Връзки към Интересни сайтове
- Магазин
- ↳ Препоръки и Мнения за он-лайн магазина
- ↳ Крадeни инструменти !!!

