От мобилни телефони до цифрови камери
rutaro - специалист
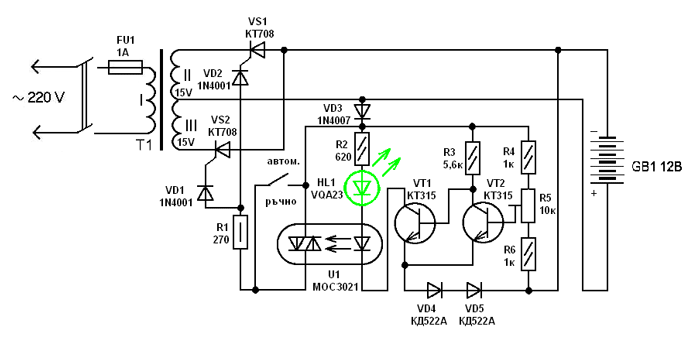
Проблема е следния - като включа на ръчен режим, напрежението достига до 20в. Има линачин да се ограничи до 14-14,5в. без да се развива трансформатора.

Прикачен файл

t_bp_1.gif
t_bp_1.gif (22.76 KиБ) Видяна 6996 пъти
lenko71 - специалист
Ами начина е да го включиш на "автоматично". Ако то не работи това е друг въпрос.
rutaro - специалист
На автоматично работи, но исках на ръчния режим да е в нормални граници напрежението.
vvventsi - специалист
то затова се нарича ръчен режим самичък да му следиш напрежението и като вдигне 14.7-15V самичък да си го изключиш!
Тани - модератор
А как го мериш това напрежение- без товар напрежението е доста по-високо от работното!
sstefanov - майстор
Как го измери това напрежение от 20V?
Колко е променливото напрежение на вторичните на трансформатора?
Напрежението на изхода на изправителя не е синусоида и ако нямаш TrueRMS волтметър (или мултицет) няма да получиш вярна стойност!
rutaro - специалист
Понеже нямам акумулатор под ръка, съм закачил един кондезатор(10000мф/40в), и една луничка 12в/25вт. само за проба. От трансформатора излизат 2х16,8в.
sstefanov - майстор
1. Кондензаторът + крушката не са еквивалент на акумулатор (затова ти се вдига напрежението толкова много). По-скоро пробвай само с крушка. Прочети какво съм писал на несинусоидалното напрежение.
2. Понеже напрежението на трансформатора е по-високо, може да свържеш мощен резистор между минуса на акумулатора и общата точка на тиристорите. Стойността му си я сметни по закона на Ом (трябва да знаеш какъв ток ще ограничаваш). Може да използваш и подходяща автомобилна крушка, но там ще трябват проби, защото е нелинейна.
3. При зареждането би трябвало да те интересува по-скоро зарядния ток, а не изходното напрежение.
rutaro - специалист
Благодаря. Токаизправителя ще го оставя както е момента, просто няма да използвам ръчния режим, въпреки че както казваш със закачена АБ едвали ще вдигне 20в. Само ще сложа едно съпротивление и ключ, който да го шунтира,за зареждане на по-малки акумулатори.
vvventsi - специалист
той няма да вдигне чак 20 ,но не го ли изключиш сам като вдигне 14.7-15V ще презаредиш,затова се нарича ръчен режим!

Тема "Зарядно за акумулатор" | Включи се в дискусията:


Сподели форума:

Бъди информиран. Следвай "Направи сам" във Facebook:

Намери изпълнител и вдъхновения за дома. Следвай MaistorPlus във Facebook: