От мобилни телефони до цифрови камери
255388 - специалист
Здравейте,
имам една мини система Kenwood RDX-M47MP, от която липсва захранващия трансформатор:
Прикачен файл:
DSC00830.JPG
Прикачен файл:
DSC00831.JPG
Прикачен файл:
DSC00833.JPG
Не съм много навътре в електрониката, но има ли някакъв начин да я тествам дали функционира с външно захранване? Гледам, че има изводи за 14,5/5,6V и земя. Извода "PSW" за какво е? Евентуално какъв трансформатор трябва да търся?

Стърчи един черен кабел(на снимки 2 и 3), дали може да има връзка по проблема или служи за антена?
miroton - майстор
Намери си схемата и ще ти стане ясно.
255388 - специалист
miroton написа:
Намери си схемата и ще ти стане ясно.
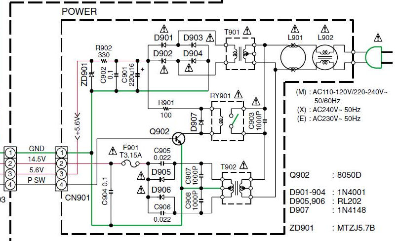
Мда...чак сега я намерих.
store5.data.bg/juslen/kenwood_rxd-m47mp_hm-437mp_sm_[ET].pdf
Прикачен файл:
1.JPG
1.JPG (87.18 KиБ) Видяна 2068 пъти
Прикачен файл:
2.JPG
Доста яко, цели два блока са...и те липсват! :?
Имам ли някакви реални шансове да открия същото захранване или някакъв еквивалент? Как мислите?
cvetanmu - специалист
Едно захранване от компютър ще ти свърши работа.
255388 - специалист
cvetanmu написа:
Едно захранване от компютър ще ти свърши работа.
Ще пробвам, мерси.

Тема "Мини система - траф./захранване" | Включи се в дискусията:


Сподели форума:

Бъди информиран. Следвай "Направи сам" във Facebook:

Намери изпълнител и вдъхновения за дома. Следвай MaistorPlus във Facebook: