От мобилни телефони до цифрови камери
Търся схема на широчинно импулсно управление на постояннотоков електродвигател,използва се за пестене на енергия на акумулатора когато не работи на макс. скорост ,при консумация 10-20А,тази по надолу я правихме независимо няколко човека,но не тръгва и вероятно има някаква грешка в нея или елемент с други параметри
http://forum.fishing-mania.com/viewtopic.php?t=39777
cvetanmu - специалист
Мисля че ще свърши работа

Прикачен файл

PWM-Circuit-Using-TL494.gif
PWM-Circuit-Using-TL494.gif (86.48 KиБ) Видяна 3774 пъти
rutaro - специалист
Ето една лесна, работеща схема.Транзистора го замени с irf540 и може да сложиш един шотки диод успоредно на мотора.

Прикачен файл

2005-10a-004.gif
2005-10a-004.gif (10.83 KиБ) Видяна 3742 пъти
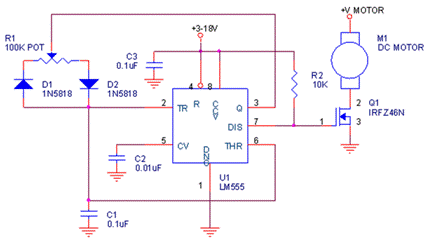
lenko71 - специалист
Последната не я препоръчвам. Много е нестабилна. Пробвах и двете.
Тази, която съм постнал се държи доста по-добре.
Благодаря,въпроса е схемата да издържа на ампеража и натоварването и да пести акумулатора когато не е на макс. скорост.

Тема "Търся схема на широчинно импулсно управление на ел. двигател" | Включи се в дискусията:


Сподели форума:

Бъди информиран. Следвай "Направи сам" във Facebook:

Намери изпълнител и вдъхновения за дома. Следвай MaistorPlus във Facebook: