От мобилни телефони до цифрови камери
Red_line - специалист
Предполагам че схемата не е много сложна.Също така ако може да ми кажете каква крушка да изолзвам. и дали със светлодиоди ще стане или ще горят ? идеята засега е само за мигаща лампа.
svetliopi44 - Чирак...
Аз като малък си правих по следния начин :

Преди лампата слагах стартер от тия за луминесцентните лампи и готово с мигането ... :)

Ако ти се заиграва и с цветове можеш да направиш нещо като абажур от цветна плака с различни цветове ... отгоре тавана е от ламарина с прорези като на вентилатор ... цялото това нещо стои само на един шиш ... когато лампата работи нагорещява въздуха ... той тръгва на горе и завърта абажура и те ти сменящи цветове с мигане ... :wink:
stefan_gb - специалист
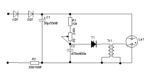
http://www.tpetrov.com/search.php?prod= ... 9E%D0%9F+1
http://www.google.bg/url?sa=t&source=we ... 7Cfk_lO9nA
Не е толкова лесно и евтино ако става въпрос за големи мощности. Ако е за малка мощност ето ти готови и евтини.
Аето и от форума: http://www.napravisam.bg/forum/viewtopi ... sc&start=0

Прикачен файл

st1cf8.gif
st1cf8.gif (3.6 KиБ) Видяна 3742 пъти
Red_line - специалист
svetliopi44 написа:
Аз като малък си правих по следния начин :

Преди лампата слагах стартер от тия за луминесцентните лампи и готово с мигането ... :)

Ако ти се заиграва и с цветове можеш да направиш нещо като абажур от цветна плака с различни цветове ... отгоре тавана е от ламарина с прорези като на вентилатор ... цялото това нещо стои само на един шиш ... когато лампата работи нагорещява въздуха ... той тръгва на горе и завърта абажура и те ти сменящи цветове с мигане ... :wink:
За стартерче се сетих и аз но обикновенна крушка ще издържи ли на миганията?
stefan_gb - специалист
Red_line написа:
svetliopi44 написа:
Аз като малък си правих по следния начин :

Преди лампата слагах стартер от тия за луминесцентните лампи и готово с мигането ... :)

Ако ти се заиграва и с цветове можеш да направиш нещо като абажур от цветна плака с различни цветове ... отгоре тавана е от ламарина с прорези като на вентилатор ... цялото това нещо стои само на един шиш ... когато лампата работи нагорещява въздуха ... той тръгва на горе и завърта абажура и те ти сменящи цветове с мигане ... :wink:
За стартерче се сетих и аз но обикновенна крушка ще издържи ли на миганията?
явно съм писал напразно щом говориш за стартерчета......
svetliopi44 - Чирак...
stefan_gb Не е напразно пич , на някой сигурно ще свърши работа ... инфото ти е добро ... :respekt:


Red_line Ми едновремешните крушки си издържаха , за тия сега не знам ...

:?
Red_line - специалист
stefan_gb написа:
Red_line написа:
svetliopi44 написа:
Аз като малък си правих по следния начин :

Преди лампата слагах стартер от тия за луминесцентните лампи и готово с мигането ... :)

Ако ти се заиграва и с цветове можеш да направиш нещо като абажур от цветна плака с различни цветове ... отгоре тавана е от ламарина с прорези като на вентилатор ... цялото това нещо стои само на един шиш ... когато лампата работи нагорещява въздуха ... той тръгва на горе и завърта абажура и те ти сменящи цветове с мигане ... :wink:
За стартерче се сетих и аз но обикновенна крушка ще издържи ли на миганията?
явно съм писал напразно щом говориш за стартерчета......
хич не е напразно но смятам да започна от по-лесния вариант.ако не се получи ще мисля друг вариант.Номера за сега е да не я купувам а да си я направя :wink:
Red_line - специалист
Има ли някакъв шанс да се получи с реле за мигачи от автомобил ? с транформатор 220-12в ?
Spokoiniq - майстор
Колеги, всички схеми дотук бяха с блиц лампи на 220 волта.Дайте идея за блиц на 12V, трябва ми за мотоциклет.
Biso - специалист
Трябва ти инвертор, който да вдигне напрежението.
С 12V директно няма как да създадеш импулс, който да е достъчен за запалването на такава лампа, нуждаят се от доста повече....

Само като идея....ако имаш някой стар и непотребен фотоапарат със светкавица и мощноста на лампата ти е достатъчна, може и от там да ползваш готовата схема. :-D

Тема "Схема за дискотечна лампа ?" | Включи се в дискусията:


Сподели форума:

Бъди информиран. Следвай "Направи сам" във Facebook:

Намери изпълнител и вдъхновения за дома. Следвай MaistorPlus във Facebook: