здравейте!
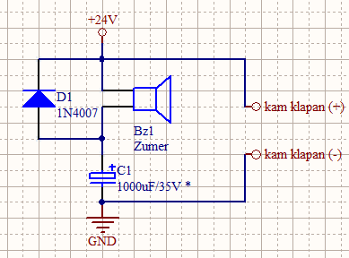
имам малък зумер работещ на 12v пробвах го работи и на 24v ако изгори ще го подменя с нов сега свири постояно като оповестява края на програма та въпроса мие възможно ли е да се направи да сработва за момент и да спира защото е изключително дразнещо постояното му свирене
предварително ви благодаря!!!
имам малък зумер работещ на 12v пробвах го работи и на 24v ако изгори ще го подменя с нов сега свири постояно като оповестява края на програма та въпроса мие възможно ли е да се направи да сработва за момент и да спира защото е изключително дразнещо постояното му свирене
предварително ви благодаря!!!
