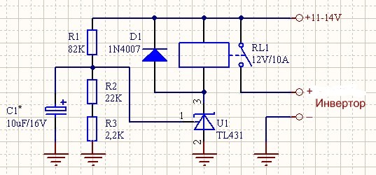
Ще си вграждам инвертор в колата(12v->220v), обаче моделите със защити са доста скъпички и съм се спрял на варианта да добавя защитата в последствие.
Предполагам ще е с някакво РИД реле, но не съм много навътре в нещата и за това Ви моля да ми ударите едно рамо ;)
Схемата трябва да изключва инвертора при 11v да речем... за да се запазва акумулатора
Предполагам ще е с някакво РИД реле, но не съм много навътре в нещата и за това Ви моля да ми ударите едно рамо ;)
Схемата трябва да изключва инвертора при 11v да речем... за да се запазва акумулатора
