От мобилни телефони до цифрови камери
Здравейте,
Направих си един честотен генаратор работещ на 9V батерия. Има зелен светодиод за индикация че работи устройството. Обаче искам да му сложа и червен светодиод който да светне когато се изтощи батерията. Може ли някой да даде схема на индикатор за ниско напрежение?
lenko71 - специалист
Това харесва ли ти?
От потенциометъра се настройва напрежението при което включва светодиода

Прикачен файл

Clipboard.jpg
Clipboard.jpg (29.6 KиБ) Видяна 3556 пъти
mitcd - специалист
На тоя зеления дето го имаш(на захранването) му сложи един ценер за около 5V последователно.Смени и неговия резистор с 33 47 Ом.Така като му падне батерията той няма да свети.Лесно ,елементарно,сигурно и икономично.В зависимост от това на колко волта да ти гасне светодиода,ще подбереш и ценера.
petromaniq - специалист
Според мен е по-добре да ти светва LED отколкото да го чакаш да угасне,особено,ако батерията ти е 6F22-или съвета ми е да ползваш микроамперна система(така ще избегнеш консумацията на ОУ),която няма да е по-малка от 10мА.Да не казвам,че и ценера "хаби" ток за тоя дето клати клоните :lol:
mitcd - специалист
Абити тиквата! Я си нарисувай схемата и помисли малко ?
ELEMENTAL - специалист
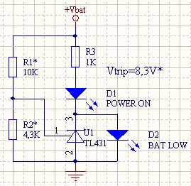
D2 свети само, когато напрежението на батерията е под 2,5[1+(R1/R2)] волта.Ако на мястото на R1 и R2 се сложи потенциометър, напрежението на запалване на D2 може да се регулира в доста големи граници.Консумацията е между 5 и 7mA.

Прикачен файл

tl431+low voltage detection.jpg
tl431+low voltage detection.jpg (28.3 KиБ) Видяна 3388 пъти

Тема "Индикатор за ниско напрежение" | Включи се в дискусията:


Сподели форума:

Бъди информиран. Следвай "Направи сам" във Facebook:

Намери изпълнител и вдъхновения за дома. Следвай MaistorPlus във Facebook: