• 1
  • 2
От мобилни телефони до цифрови камери
estorm - специалист
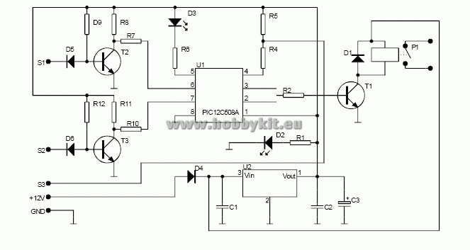
Кажете ми на S1, S2, S3 какво се предполага че се подава ? + или - ?
S1 бутони на вратите
S2 шок сензор
S3 бутони на капака и багажника

И кое е on/off и захранването на шоковия които апропо го няма в комплекта

Прикачен файл

rsz_s1301.jpg
rsz_s1301.jpg (31.29 KиБ) Видяна 3472 пъти
Последна промяна от estorm на ср дек 14, 2011 10:45 pm, променено общо 2 пъти.
sstefanov - майстор
S1 и S2 - маса
S3 - почти 100% пак маса
estorm - специалист
Благодаря! А някой да разполага с инфо за шокови датчици ? Цени и какъв сигнал подават към алармата .
MrMurdjo - майстор
Начинът на свързване на 4-то краче (/MCLR) ме кара да мисля, че това е бутон за ресетване на микроконтролера с подаване на маса към S3, а не входно-изходен порт. Те както виждаме, са развързани през транзистори.
Допълнителни бутони се закачват в една от двете вериги (нормално с тези на вратите).
estorm - специалист
Видях тази аларма на сайта на тпетров , но изобщо не са си направили труда да кажат какъв шоков датчик трябва, как се захранва и дали включването на алармата става просто като и се подаде захранване.
sstefanov - майстор
Предполага се, че са стандартни.
estorm - специалист
На тая схема е видно че 6ок сензорa e с 3 кабела. Следователно горната платка не е пълноценно направена май .

Прикачен файл

Giordon.jpg
Giordon.jpg (32.34 KиБ) Видяна 3385 пъти
sstefanov - майстор
Шок сензора винаги има захранване, маса и изход.
ХУЛИГАНЮ2 - специалист
Така.Значи, всички съвременни автомобили изп;лзват минус за бутоните.Това означава,че S1,S2,S3 със сигурност са минусови входове.Точно тази аларма не ми е позната,но за 12 години съм монтирал около 3000(три хиляди)и не съм попадал на кола,която да ползва бутони с плюс.Що се отнася до шоковите датчици,кабелите им са два вида-червен,бял,черен и червен,син,черен.Ако е двузонов има и зелен кабел.На тази схемка обаче са три.Червен(плюс),черен(минус),син(минусов изход).Работи на 12В.
ХУЛИГАНЮ2 - специалист
Забравих.Ако няма шоков датчик в комплекта,звънни и ела да ти ПОДАРЯ един.0897935100
  • 1
  • 2

Тема "Елементарен предполагам за вас въпрос" | Включи се в дискусията:


Сподели форума:

Бъди информиран. Следвай "Направи сам" във Facebook:

Намери изпълнител и вдъхновения за дома. Следвай MaistorPlus във Facebook: