• 1
  • 2
От мобилни телефони до цифрови камери
2v6 - майстор
Някой сеща ли се за елементарна схема?
Да се включва едно реле примерно над 13V и да се изключва като спадне под 10V.
rutaro - специалист
http://dobrikit.net/INDIKATOR-AKUMULATOR1-p-16.html
Това да управлява подходящ транзистор и след него реле,няма ли да сварши работа
inspo - майстор
Обясни по ясно, какво искаш да направиш, че не ми се вързват обясненията ти и заглавието.
alfafen - специалист
2v6 няма ли много са се усложни схемата. Да гаси на 10волта иде дойде ама да пуска на 13 :? . Аз си мисля за ценер на 10 волта (и да гаси под и да пали над тях)който да управлява тригер той от своя страна транзистор в ключов режим от там вече и релета може .Но несъм се задълбочавал толкова много, ако някой има желание можем да обсъдим схемата .
ben84 - специалист
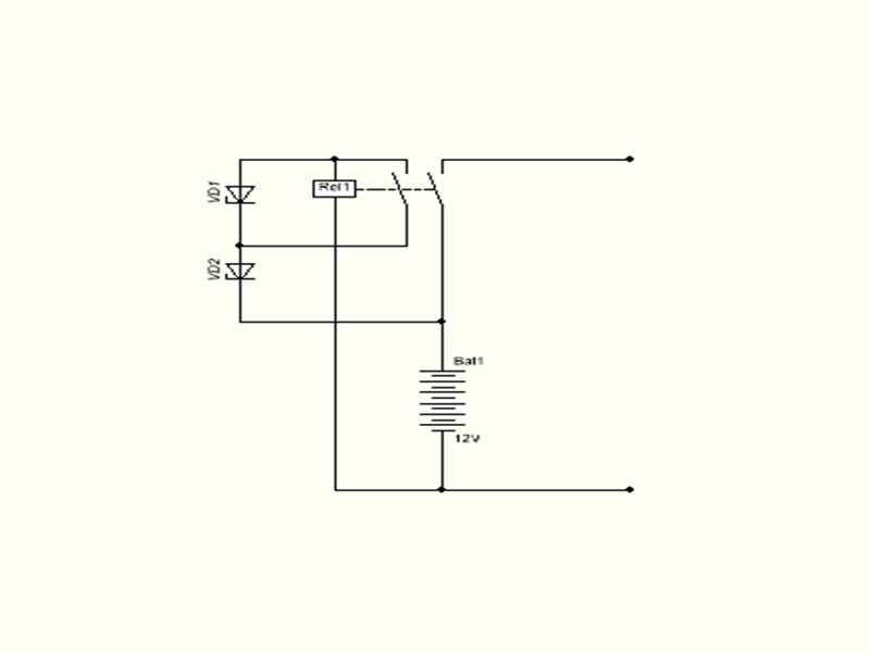
VD2 - 10V
VD1 - 3V
Не знам дали... Трее да се пробва, ама за по-проста не се сещам :lol:

Прикачен файл

ddd.jpg
ddd.jpg (26.98 KиБ) Видяна 5483 пъти
Последна промяна от ben84 на нед авг 29, 2010 2:22 pm, променено общо 1 път.
alfafen - специалист
Сега ако кажеш и как работи щото аз немога да си обясня :?
2v6 - майстор
shotik написа:
Ето една добра схема

http://skodaclub-bg.org/forum/download/ ... p?id=22425
Не мога да я видя тази схема. Сигурно трябва регистрация...

Имам една 555-ца подръка и ще пробвам с нея.
Схема 31 на страница 17 е доста близка:
http://www.doctronics.co.uk/pdf_files/555an.pdf

Прикачен файл

555block.gif
Блок схема на 555
555block.gif (7.49 KиБ) Видяна 5409 пъти
ben84 - специалист
alfafen написа:
Сега ако кажеш и как работи щото аз немога да си обясня :?
Е не знам дали работи. Ако я пробваш, пиши, че ми е интересно.
Иначе схемата е като за "старт" и "стоп" бутони с реле. На мястото на бутоните има ценер диоди за съответните напрежения. :)
miroton - майстор
http://dobrikit.net/INDIKATOR-AKUMULATOR1-p-16.html вместо светлодиоди сложи оптрони и си готов
  • 1
  • 2

Тема "Автоматично управление на товара на акумулатор 12V" | Включи се в дискусията:


Сподели форума:

Бъди информиран. Следвай "Направи сам" във Facebook:

Намери изпълнител и вдъхновения за дома. Следвай MaistorPlus във Facebook: