От мобилни телефони до цифрови камери
kolaborator - специалист
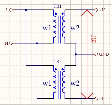
Как можем от два еднакви трансформатора,да направим един със средна точка?
ELEMENTAL - специалист
:arrow:
За какво смяташ да го ползваш трафа?

Прикачен файл

traf.jpg
traf.jpg (39.83 KиБ) Видяна 4403 пъти
Master_Kenobi - V.I.P.
ELEMENTAL, мислиш ли, че ще стане?! :? Не трябва ли в тоя случай трафовете да са с идеално еднакви характеристики? Не трябва ли намотките да са върху една сърцевина? :?
ELEMENTAL - специалист
Зависи за какво ще се ползва "трафа".Затова и попитах.
P.S.Идеално еднакви характеристики трябва да имат трафовете само, ако вторичните им намотки са вързани паралелно.
kolaborator - специалист
За нискочестотен усилвател!
Последна промяна от kolaborator на съб мар 14, 2009 12:27 am, променено общо 2 пъти.
ELEMENTAL - специалист
Едва ли ще има някакви проблеми.
kolaborator - специалист
ELEMENTAL написа:
Едва ли ще има някакви проблеми.
Така както гледам това са два последователно свързани трафа!Така си го представях и аз ,но не бях много сигурен!


Благодаря за помоща ще опитам!

п.п А по този начин свързани какъв волтаж се получава на изходите,примерно двата са по 20Волта,2Ампера?
ELEMENTAL - специалист
Между кой да е ~U и GND ще имаш 20V.Между двата ~U - 40V.
P.S.Последователно свързани са само вторичните намотки.
kolaborator - специалист
Благодаря още веднъж! :)

Тема "Направа на траф със средна точка от два еднакви без такава?" | Включи се в дискусията:


Сподели форума:

Бъди информиран. Следвай "Направи сам" във Facebook:

Намери изпълнител и вдъхновения за дома. Следвай MaistorPlus във Facebook: