От мобилни телефони до цифрови камери
Здравейте,
Имам си картини, и на картините локално осветление.
На едната преобразувателят е явно китайски и отказа.
Търся схема, на всичкото отгоре е и миниатюре.
Прилагам снимка.
Търся схема или да си купя подобен.
Предварително благодаря!

Прикачен файл

IMGP4988.JPG
IMGP4988.JPG (102.96 KиБ) Видяна 3605 пъти
jimmy_bar - специалист
предполагам под преобразувател имаш впредвид траф.Можеш да ги намериш в почти всеки ел.магазин.50-60W ще ти свърши работа.Цената му трябва да е около 10 лв.
Благодаря Купидоне,
Ако е траф, за 50 вата , няма да се събере.
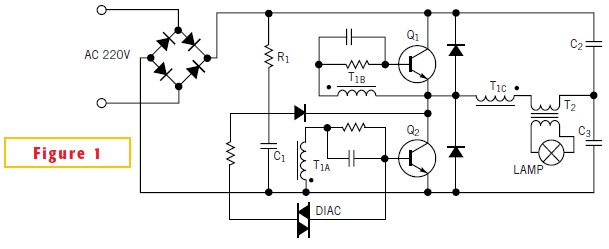
Наричат ги още електронни трансформатори, което, разбира се, е за широката публика. Това, което е на снимката, е нещо повече, по-точно конвертер, има си трансформаторче, импулсно може би и две тиристорчета и т.н.
ELEMENTAL - специалист
Точно така.Това е импулсен полумостов преобразувател.Не си заслужава да се поправя.По-добре си направи линейно захранване по класическия начин (траф+грец+филтриращ кондензатор).

Прикачен файл

hb.jpg
импулсен полумостов преобразувател изпълнен по схема на блокинг-генератор
hb.jpg (24.13 KиБ) Видяна 3529 пъти
Благодаря Купидоне!
Мисля, че това е решение, а за линейната схема,
просто няма да се събере в основата на лампата.

Тема "преобразувател 220/12V за осветление - 2х20W" | Включи се в дискусията:


Сподели форума:

Бъди информиран. Следвай "Направи сам" във Facebook:

Намери изпълнител и вдъхновения за дома. Следвай MaistorPlus във Facebook: