От мобилни телефони до цифрови камери
maddoktor - специалист
здр - тука ми остана последнмата надежда да получа информация
може ли да се измисли захранване което изходното напрежение - да е със постоянна стойност , както и тока , Но входното дори да падне драстично спрямо изходното .
накратко
искам да си сглобя захранване - за мощен светодиод 3 вата
като входното е от батериики - да кажем 4,8 волта - и те да паднат изходното да е същото
ето давам линк към подобни неща - ама не знам как да ги поръчам
http://www.dealextreme.com/details.dx/sku.7880
ето тука се вижда че само с една батерия захранва мощен диод
http://www.dealextreme.com/details.dx/sku.4451

дали някой може да ми помогне - целта ми е следната
аз мога да си сглобя стабилизатор на напрежение - но той ще иска за стабилна работа поне 9 волта - което значи много батерии

ще ползвам това захранване за фар ан колело .
ако може да се сглоби такова - за 4 NiMh батерии - 4,8 волта - и да може да подържа изходното си стабилно - ако батериите ми се изтощят до някаква степен .
ssi - специалист
А фара на колелото ти ще примигва ли???? Защото тези неща за които говориш могат да се използват замо за Flashlight както пише и там :-)
Идеята им е както при светкавицата на фотоапарата. Зарежда се кондензатор известно време (зависи колко е изтощена батерията) и като стигне някакво ниво - отдава енергията.
Иначе ако успееш от една батерия да изкараш повече мощност, направо си за Гинес със перпетум мобиле!
ELEMENTAL - специалист
Има 3 варианта:
1) да използваш 1 или 2NiMH елемента с голям капацитет и повишаващ импулсен преобразувател
2) да свържеш към светодиода резистор, който да поеме ролята на генератор на ток (в този случай силата на светене на светодиода ще се изменя при промяна на напрежението на акум. елементи)
3)да изпозваш 5 NiMH елемента вместо 4 (или 6V оловен акумулатор) и интегрален стабилизатор 317 свързан като стабилизатор на ток
maddoktor - специалист
ами идеята която най- много ми допада - е импулсен преобразувател
понеже ще мога да зема примерно 2 комплекта зарядни батерии - и така да си играя със напрежението - но нямам идея как да осъществя захранването .
Ще съм много благодарен ако ми помогнете тука със схема как да го сглобя - иначе имам познания да си правя платки и всичко друго - но само конструирането ми куца .

ами относно дали ще искам да мига или не - за мене е по важно
да се подържа изходното напрежение и ток стабилно ( 4 волта / 1 Ампер ) и да не иска голямо входно напрежение ---- което от своя страна ще изисква и много батерии - не повече от 4 батерии последователно . Ако е възможно .Ако е възможно може ли да се направи в няколко режима на работа - изходният ток да се изменя стъпаловидно
1000 мА
500 мА
200 мА
примерно За да се променя според нуждите и условията
дори и по сложна схема да е - аз ще се справя с платката и ще имам оригинал - ако на някой му потрябва .

изходната яркост на диода а тя никак не е малка - повярвайте ми .
ето за доказателство един линк за да видите 5 ватов диод със оптика -
http://autospeed.com/cms/gallery/articl ... 109714&i=3
The Luxeon LED headlight on a Greenspeed recumbent pedal trike. The car in the main beam is 35 metres away. Also note the broad, lower intensity illumination immediately in front of the trike.

ако проекта който съм замислил ви допадне - ще знаете какво ще ви коства - какво ще се получи - и ако имате желание ще си сглобите и вие .
maddoktor - специалист
май и тука никой нема да ми помага с инфо .
emil_v r - майстор
Чакай спокойно ,
земи ползвай литиевуйонни :-D батерий .
Този тип батерий по принцип си пасват по напрежение сс светодиоди като: кремвиш на Тандем+ топено сирене , като петел + кокошка , или блондинка+ двуместен сребрист Мерцедес , или селянин +Форд Фокус !

те захранват директно диода , и нема никкви загуби при преобразуването .
Много фабр. фенери с таквиз мощни диоди са напр. така .

Виж на сайта на Добри кит се продава такова зарядно ,
И да ти обеснявам нема да ме разбереш...
Там има снимки ,
кък да се изхфърли електрониката от батерията и сичко останало :evil:
ELEMENTAL - специалист
emil_v r написа:
Чакай спокойно ,
земи ползвай литиевуйонни :-D батерий .
Този тип батерий по принцип си пасват по напрежение сс светодиоди ...те захранват директно диода , и нема никкви загуби при преобразуването...
Ако съм разбрал правилно maddoktor иска да използва светодиод от серията Luxeon.На 1000 милиамперовите "представители"от споменатата серия праговото им напрежение е от порядъка на 3,85-3,9V.От друга страна една заредена литиевойонна батерия има напрежение 3,6V.С две думи казано - светодиода няма да светне :wink: .
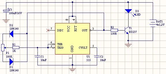
Maddoktor ето ти схема на преобразувател на напрежение ( от статия на Elektor).Единствения недостатък на схемата е липсата на обратна връзка.
Сещам се и за друг вариант.Ако светодиода се захранва от 4 NiMH елемента може да се използва ШИМ регулиране (в този случай загубите са най-малки).Мога да ти дам схема, ако искаш.

Прикачен файл

DC-DC.jpg
DC-DC.jpg (31.99 KиБ) Видяна 8472 пъти
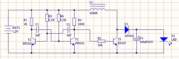
ELEMENTAL - специалист

Прикачен файл

PWM 5-95%.jpg
шим регулатор
PWM 5-95%.jpg (35.78 KиБ) Видяна 8447 пъти
maddoktor - специалист
ELEMENTAL много благодаря за схемите - ще сглобя едната , после другата .
Ами да той диода може да работи на 1000 ма - давам сайт

http://www.farnell.com/datasheets/90640.pdf

Тема "помогнете ми относно конструиране на DC захранване" | Включи се в дискусията:


Сподели форума:

Бъди информиран. Следвай "Направи сам" във Facebook:

Намери изпълнител и вдъхновения за дома. Следвай MaistorPlus във Facebook: