От мобилни телефони до цифрови камери
Взех си едно малко китайско нещо за регулиране на вода в аквариум (няма значение предполагам как точно работи) и има светодиодна индикация. Какъв е начина за управление на 220в помпа (вероятно с някакво реле), което да се управлява т.е. да работи, когато светне светодиода?
krasiorocknroll - специалист
Може,оптрон свързан последователно на светодиода,а оптрона включва релето :)
ELEMENTAL - специалист
С оптрон и реле(както каза krasiorocknroll),с оптрон и триак, с фотореле...

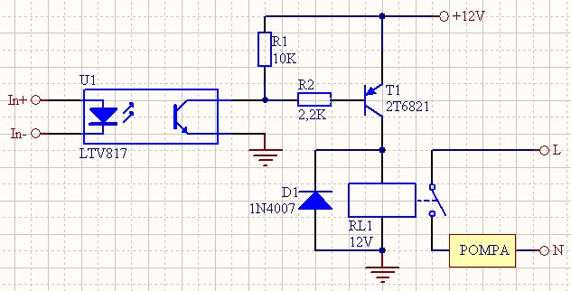
Прикачен файл

optron+triak.jpg
optron+triak.jpg (21.81 KиБ) Видяна 4358 пъти

Прикачен файл

optron.jpg
optron.jpg (60.11 KиБ) Видяна 4358 пъти
mitcd - специалист
Само да кажа,че ако е дирекно на светодиода.Има вероятност оптрона да не светне на 3 В в паралел.
ELEMENTAL - специалист
Е кой е казал, че паралелно ще се връзват 2-та светодиода?Съществува обаче друг проблем.Оставям те да го откриеш:wink: .
mitcd - специалист
Единственото за което се сещам е, че ще е нужно време на интеграция.Смисъл да не прецъква релето и да прецака помпата.Да речем времево забавяне от 10-30 сек.И при първата схема ще му тряя отнякъде +12 V
ssi - специалист
ще е нужно време на интеграция
Хистерезис му викат! :?
mitcd - специалист
Да де ама докат се сетя.Писането некой път ми изпреварва мисълта :)

Тема "От светодиод да се захрани реле" | Включи се в дискусията:


Сподели форума:

Бъди информиран. Следвай "Направи сам" във Facebook:

Намери изпълнител и вдъхновения за дома. Следвай MaistorPlus във Facebook: