имам камион и искам да му сложа музика.Има прекаран кабел но на него има 25волта прав ток.Дайте идея как да го намаля.
- 1
- 2
От мобилни телефони до цифрови камери
14 мнения в "Помогнете електротехници"
- Мнения: 4
незнам точно но е бикновен радио касетофон
ssi
- специалист
- Мнения: 162
Виж какви са ти акумулаторите. Ако са два по 12V можеш да дръпнеш само от единия. Иначе ELEMENTAL ще ти помогне със схема , но ще трябва и да си я сглобиш. И е хубаво заглавието на темата да си го промениш на нещо от рода на " Преобразувател 24V-12V". Успех!
Като не знаеш мощноста на касетофона , поне кажи модел.
Като не знаеш мощноста на касетофона , поне кажи модел.
Последна промяна от ssi на ср авг 06, 2008 9:51 am, променено общо 1 път.
- Мнения: 4
радиокасетофона е опел
ELEMENTAL
- специалист
- Мнения: 909
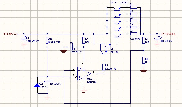
Ето ти стабилизатор с изходен ток 15А (т.е за касетофон до 180W).Транзисторите трябва да ги монтираш на охлаждащ радиатор с площ около 1600кв.см.Можеш и на по-малък да ги монтираш, ако касетофона има консумация много под 180вата или ако сложиш вентилатор да му подухва на радиатора 
.....
Мога да ти дам и схема на импулсен стабилизатор (който би имал мнооого по-малки загуби), обаче не знам какви ти са познанията по електроника затова за момента няма да я поствам.
.....
Мога да ти дам и схема на импулсен стабилизатор (който би имал мнооого по-малки загуби), обаче не знам какви ти са познанията по електроника затова за момента няма да я поствам.
Прикачен файл
Заб. Вместо LM358 по-добре ползвай NE5532!
120W.jpg (50.31 KиБ) Видяна 7211 пъти
the_bull
- помощник
- Мнения: 19
Ето и от мен нещо по-елементарно:

Транзистора задължително със солиден радиатор при ток по-голям от 10 Ампера трябва да дублираш транзистора както са дублирани в предишната схема.Квадратния елемент представлява инегрален стабилизатор на напрежение 7812.Ако не разбираш много от електроника е добре да намериш някой, който разбира защото задачата не е толкова проста колкото изглежда.Имай в предвид, че транзистора трябва да бъде изолиран спрямо купето на колата. Това са транзистори в корпус ТО-3 на които колектора е корпуса. А на колектора се подава +24 волта един допир за купето и ще се получи късо.
Схемата е корегирана!
По схемата мисля, че повече от 2 транзистора е излишно. Да се има в предвид, че на КД503 расейваната мощност е 150W докато на 2N3055 е 115W. При ток 10 А расейваната мощност ще е 120W. Спокойно и 1 транзистор КД503 би се справил, но като резерв е добре 2. Иначе и 20 транзистора да се сложат радиатора няма да се намали като охлаждаща повърхност. Виж с принудително охлаждане е друга бира там вече може значително да се намали размера.

Транзистора задължително със солиден радиатор при ток по-голям от 10 Ампера трябва да дублираш транзистора както са дублирани в предишната схема.Квадратния елемент представлява инегрален стабилизатор на напрежение 7812.Ако не разбираш много от електроника е добре да намериш някой, който разбира защото задачата не е толкова проста колкото изглежда.Имай в предвид, че транзистора трябва да бъде изолиран спрямо купето на колата. Това са транзистори в корпус ТО-3 на които колектора е корпуса. А на колектора се подава +24 волта един допир за купето и ще се получи късо.
Схемата е корегирана!
По схемата мисля, че повече от 2 транзистора е излишно. Да се има в предвид, че на КД503 расейваната мощност е 150W докато на 2N3055 е 115W. При ток 10 А расейваната мощност ще е 120W. Спокойно и 1 транзистор КД503 би се справил, но като резерв е добре 2. Иначе и 20 транзистора да се сложат радиатора няма да се намали като охлаждаща повърхност. Виж с принудително охлаждане е друга бира там вече може значително да се намали размера.
Последна промяна от the_bull на ср авг 06, 2008 11:27 am, променено общо 1 път.
ELEMENTAL
- специалист
- Мнения: 909
И кондензатора е обърнат.Иначе дори и за 10А един транзистор е малко , щото това са си 60вата дето ще се разсейват.Знаеш ли какъв радиатор тип "буца" ще трябва?Около 3000кв.см.Много по-добре е да се сложат няколко транзистора в паралел и в емитерите им по един резистор.Така ако примерно се сложат 3 транзистора ще са необходими максимум 1000-1200 кв.см. (400-500 ако се сложи вентилатор).
- 1
- 2
Тема "Помогнете електротехници" | Включи се в дискусията:
Сподели форума:
Бъди информиран. Следвай "Направи сам" във Facebook:
Намери изпълнител и вдъхновения за дома. Следвай MaistorPlus във Facebook:
Имаш нужда от подходящ професионалист за дома?
- Преустройство, ремонт и реновиране
- ↳ Вашите ремонти
- ↳ Кухня
- ↳ Баня
- ↳ Дневна
- ↳ Спалня
- ↳ Детска
- ↳ Градина
- ↳ Коридор
- ↳ Тераса и балкон
- Направи сам
- ↳ Направи сам
- ↳ Ремонтирай сам
- ↳ Къде е по-евтино?
- ↳ Дърводелство
- ↳ Ел. инструменти
- ↳ Металообработване
- ↳ Конкурс "Направи сам 2012"
- Строителство
- ↳ Всичко за вилата
- ↳ Къщи
- ↳ Саниране
- ↳ Хидроизолация
- ↳ Пасивни и нискоенергийни сгради
- Сухо строителство
- ↳ Окачени тавани
- ↳ Преградни стени и предстенни обшивки
- ↳ Сухи и повдигнати подове
- ↳ Декоративни елементи - колони, трегери, сводове и др.
- ↳ Всичко за гипскартона и гипсфазера
- Въпроси и Отговори
- ↳ Полезни съвети
- ↳ Автомобили
- ↳ Партньори
- ↳ Боядисване и Декориране
- ↳ Вентилация, климатици и термопомпи
- ↳ Водоснабдяване и канализация.
- ↳ Всичко за ремонта
- ↳ Електротехника
- ↳ Отопление
- ↳ Газификация
- ↳ Електроника и Схеми
- ↳ Газобетон
- ↳ От всичко по малко
- ↳ Компютри и периферия
- ↳ Уеб дизайн, PHP, MySQL, JavaScript, HTML..
- ↳ Мобилни устройства, GSM-и
- ↳ Нека се запознаем
- ↳ Recycle Bin
- Статии
- ↳ Практични решения
- ↳ Качване на снимки
- ↳ Какви статии искате?
- ↳ Готварство, туршии и зимнина
- ↳ Отмора и шеги
- ↳ От нищо нещо
- ↳ Не е за вярване
- ↳ Литература
- ↳ Връзки към Интересни сайтове
- Магазин
- ↳ Препоръки и Мнения за он-лайн магазина
- ↳ Крадeни инструменти !!!