• 1
  • 6
  • 7
  • 8
  • 9
  • 10
  • 11
От мобилни телефони до цифрови камери
MamaMy - майстор
Не бъдете песимисти. Все още имат надежда. Поне имат желание да правят нещо. На запад вече и това нямат. Кой е луд да се трепе за нещо седмици и дори месец, когато нещото струва колкото надницата му за 2 часа?
Вярно, че ги мързи да четат и нямат никаква, а не стабилна основа. Някой път много се дразня, но аз и не ставам за даскал. По-добре да не пиша и да не им наливам акъл. То и за мен си нямам.

ПП и за да съм по темата, сега вече стъпало се оживява елементарно. Да не говорим колко и каква измервателна апаратура има. Аз за Ц20 спестявах една година от парите за закуска в 4-и клас.
shadow__01 - майстор
hidrazin написа:
http://interlavka.narod.ru/nabor/nabmosfit.htm :partyman:
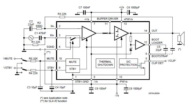
Схемата е чудесна и лесна за изпълнение, особено като е дадена платката с всичките пътеки. Но след обстойно оглеждане и търсене реших да направя моя вариант с TDA7293. Не знам дали изходната мощност от 100W която дават е реална, но мисля, че ще е напълно достатъчно за почти всичко.
Прикачен файл:
jhjkhjk.jpg
jhjkhjk.jpg (68.91 KиБ) Видяна 3998 пъти
Прикачен файл:
jnkhkj.jpg
jnkhkj.jpg (93.52 KиБ) Видяна 3998 пъти
todortv - майстор
shadow__01 написа:
Но след обстойно оглеждане и търсене реших да направя моя вариант с TDA7293. Не знам дали изходната мощност от 100W която дават е реална, но мисля, че ще е напълно достатъчно за почти всичко.
Е, сега 100W. Това не е толкова важно. Ако ме питаш и 30W реални са предостатъчно за домашно слушане.
Важното е после какви колони ще направиш/купиш.
И най- важното е да реализираш проекта си, да видиш разликата и удовлетворението от направеното от теб и купеното. Ако завършиш този, ще ти се поиска да направиш още по-добър. Почни сега от по-простата схема, след
това прочети това онова за усилватели......
sstefanov - майстор
Напишете още десетина страници, па се върнете и прочетете първата, която според автора е "жив спам и нищо полезно" и ще видите че дъвчете едно и също вече няколко пъти.
shadow__01 - майстор
sstefanov написа:
.....която според автора е "жив спам и нищо полезно" и ще видите че дъвчете едно и също вече няколко пъти.
Първата част на темата до снимките на слабия траф е за изтриване. Полезната част е само около 1 страница и може би малко. Освен ако някой не се интересува от схемите на слаби усилватели.
Ще го направя до 2x100W пък след години ще мога да си сложа ако искам и колони 2x50 или 2x30w
Да има избор и запас на мощност.
Голяма скъпотия ще бъде. Само за филтри ще трябва да дам 14-15 лева най-малко. Една платка без радиатора ще излезе и тя някъде толкова ако не и повече. Ще го направя все пак малко по малко малко със спестявания и аз като вас едно време.
todortv - майстор
shadow__01 написа:
Голяма скъпотия ще бъде.
Според мен, сега електронните компоненти са без пари. А, 3.5 лв за маломощен транзистор...
Мерак да имаш, парите ще намериш. :-D
hidrazin - майстор
Определено са си без пари. И да, 3,50 бяха маломощните, руските МП... имаше и по 2лв. а BD139 си бяха по 4лв. и това
при заплата 150-250лв.
Сега има друго - ако ти ги го правиш излиза много по-скъпо от заводското такова, ама друго си е да излезе от твоите ръце.
:partyman:
shadow__01 - майстор
hidrazin написа:
...BD139 си бяха по 4лв. и това
Сега е по 10 стотинки бройката, а за качеството не знам. Иначе съм доволен, рядко дефектират малките транзистори при нормална работа.
Имам само едно питане, за моята схема.
Прикачен файл:
2x100w.jpg
2x100w.jpg (62.15 KиБ) Видяна 3923 пъти
Всички резистори ли са по 0.25W?
Парите вярно , че ще излязат доста, но щом го правя ръчно си струва. Малко по-малко ще ги намеря дори и да свършат.
Под скъпо имах предвид филтриращите кондензатори два броя такива http://elimex.bg/product/38486/c10000m- ... 00-50.html
hidrazin - майстор
Резисторите може да ги сложиш и по 0,125W. Има един за светодиода и той е обозначен колко е.
Виж ако сложиш Boucherot Resistor трябва да е 2W. Прочети описанието на чипа - там има всичко.
:partyman:
shadow__01 - майстор
hidrazin написа:
Резисторите може да ги сложиш и по 0,125W. Има един за светодиода и той е обозначен колко е.
Да съм сигурен, защото на снимката в сайта са показани поне по 1-2 вата.
Прикачен файл:
2x100w03.jpg
2x100w03.jpg (91.03 KиБ) Видяна 3906 пъти
  • 1
  • 6
  • 7
  • 8
  • 9
  • 10
  • 11

Тема "Схема на усилвател" | Включи се в дискусията:


Сподели форума:

Бъди информиран. Следвай "Направи сам" във Facebook:

Намери изпълнител и вдъхновения за дома. Следвай MaistorPlus във Facebook: