Колега може ли малко разяснение относно тая аларма само свири или и изключва батерията?Линк към ибей ако може да дадеш откъдето си я поръчал.Ще ми се да монтирам такава на винтоверта който правих с ли по пакета и да го дам на баща ми да си го ползва на село,тъй като аз си купих винтоверт със литиева батерия.А сега не искам да му го давам че или ще се запали или ще съсипе батерията.
От мобилни телефони до цифрови камери
fox_vt
- майстор
213 мнения в "Преработка с Li-Ion, Li-Po, LiFePo4 батерии"
uBoTo
- помощник
- Мнения: 17
Алармата заедно с другите неща си я поръчах от http://www.hobbyking.com, но по българските магазини и в ebay има такива неща (все пак всичко се прави в Чайна
). Идеята на тази джаджа е да индикира - звуково и светлинно, когато падне напрежението под 3,3 волта на клетка. Закача се към балансиращата букса на батерията. В сайтовете и форумите пише, че доста силно пищи бъзера. Има по 3 светодиода за всяка клетка - зелен: за заредена батерия, жълт за изтощаваща се батерия и червения - спира се работата и се слага веднага на заряд. При този вид батерии не трябва напрежението да пада много под 3,3 волта, че иначе са за боклука. В Интернет пише диодите точно при какви напрежения засветват. С малко доработка може да се направи и да изключва винтовера. Колега от друг форум си го е направил пък да работи само, когато се натисне копчето на винтовера за пробиване/развиване. Варианти - различни за направа и действие.
hidrazin
- майстор
- Мнения: 26537
http://robosavvy.com/store/product_info ... ts_id/1954
http://www.hobbyking.com/hobbyking/stor ... 2s_3s.html
Това е у нас - 5 лева.
http://rcforever-bg.com/shop/index.php? ... duct_id=86
Мисля че само пищи и свети. Аз си купих индивидуални защити за батериите. Защитава от презареждане, прекомерно разреждане и консумация на ток по-голяма от 10А. За съжаление още не съм ги пробвал и карам без тях. За винтоверти обаче не мисля че са много подходящи заради ограничението от 10А.
http://dx.com/p/charge-discharge-protec ... -9mm-26112
Някъде из темите го бях писал.
brum
- майстор
- Мнения: 4214
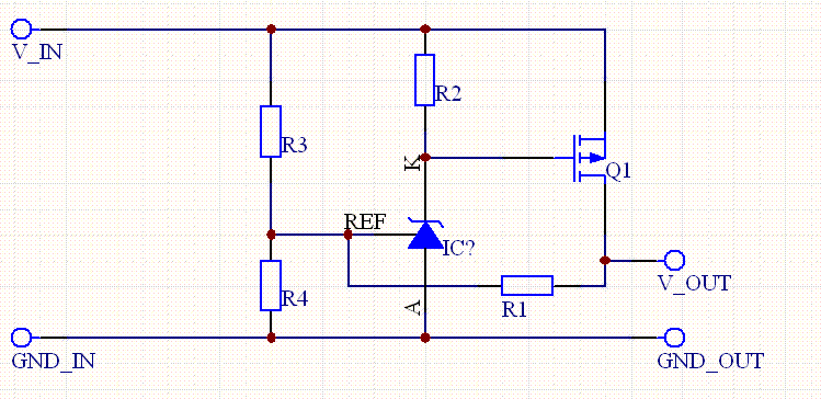
Бъзера не е добра идея, щото бръмчи с ток от батерията. Ако го оставиш така пак ще я смъкне. Аз ползвам ей т'ва за такива батерии. TL431, мощен MOSFET (за да е с ниско RDS(on) и да се минимизират загубите), R1 е за хистерезис, R3/R4 се използват за задаване на напрежение на което да изключва. Слагам големи резистори там отново за да е малък тока дето минава през тях и да има малко загуби - под 1 милиампер.
Та т'ва нещо го ползвам по едни LED лампи за палатки. Като батерията под товар падне до 2.8V изключва лампата и ми дава сигнал, че е време да сменя батерията. Сменям батерията и лампата пали и продължава да работи. С SMD елементи става 14х17 мм платката (или поне моята стана такава).
Та т'ва нещо го ползвам по едни LED лампи за палатки. Като батерията под товар падне до 2.8V изключва лампата и ми дава сигнал, че е време да сменя батерията. Сменям батерията и лампата пали и продължава да работи. С SMD елементи става 14х17 мм платката (или поне моята стана такава).
Прикачен файл
prot.GIF (17.98 KиБ) Видяна 4421 пъти
Кики
- специалист
- Мнения: 549
Да ама посоченото по-горе (със зумера) следи всяка батерия поотделно, нали се сещаш че от три последователно вързани все една ще падне по-бързо и рано от другите две и тогава онова ще вземе да пищи дори и другите две да са в кондиция, иначе си прав че самата схема също ще изтощава пакета и тогава варианта е да се включва към батериите като се започва работа с тях и след това да се изключва.
brum
- майстор
- Мнения: 4214
Кики написа:нали се сещаш че от три последователно вързани все една ще падне по-бързоКато имаш три последователно свързани си ги правиш да са от клетки с максимално близък капацитет. Така се продават тия дето са събрани от повече от една клетка. Ползвам за зареждането на такива един imax b6 и мога да им гледам капацитета. И до сега след 3 години усилена експлоатация проблеми не съм имал
uBoTo
- помощник
- Мнения: 17
Схемата с пищялката, която си поръчах, за мен лично е добро готово решение за смешни пари. С малко повече занимавка може (и смятам така да действам) да се направи следното: веригата към платката за сигнализация при ниско напрежение да се задейства от пусковия бутон на винтовера; да се изведат светодиодите от платката някъде на батерията, за да може да се виждат. Светодиодите може да се направят да засветват при натискане на отделен бутон, за да се вижда ориентировъчно напрежението им. Като цяло това ми е в главата, но да видим като дойдат какво ще измайсторя. 
brum
- майстор
- Мнения: 4214
И като си говорим за винтоверт - вградих в един стар винтоверт Skill на 12V вместо оригиналната му 1.2Ah NiCd батерия 4.4Ah LiPo батерия (6 клетки по 2.2Ah). Върти като изоглавен а имаше място и за още 3 батерии. Зарежда се за <2 часа като е празна на 90%, колко върти не знам, щото още не е паднала след първото зареждане.
Защитата още не в градена във винтоверта, ама ще е като тая по-горе. Като под товар батерията даде 8.6-8.8 волта винтоверта ще изключва и ще е време за зареждане. Би трябвало при това напрежение да съм ползвал поне 90% от капацитета на батерията. Останалото е презастрахване от преразреждане.
Батерията (6 клетки) беше за лаптоп и я взех за 15тина долара от ebay, китайска. Взех я за лаптопа, ама вместо една взех 2 и едната отиде във винтоверта.
Снимки няма да качвам, че всичко е затворено и събрано, а отвън изглежда просто като вехт стар винтоверт
.
Защитата още не в градена във винтоверта, ама ще е като тая по-горе. Като под товар батерията даде 8.6-8.8 волта винтоверта ще изключва и ще е време за зареждане. Би трябвало при това напрежение да съм ползвал поне 90% от капацитета на батерията. Останалото е презастрахване от преразреждане.
Батерията (6 клетки) беше за лаптоп и я взех за 15тина долара от ebay, китайска. Взех я за лаптопа, ама вместо една взех 2 и едната отиде във винтоверта.
Снимки няма да качвам, че всичко е затворено и събрано, а отвън изглежда просто като вехт стар винтоверт
Тема "Преработка с Li-Ion, Li-Po, LiFePo4 батерии" | Включи се в дискусията:
Сподели форума:
Бъди информиран. Следвай "Направи сам" във Facebook:
Намери изпълнител и вдъхновения за дома. Следвай MaistorPlus във Facebook:
Имаш нужда от подходящ професионалист за дома?
- Преустройство, ремонт и реновиране
- ↳ Вашите ремонти
- ↳ Кухня
- ↳ Баня
- ↳ Дневна
- ↳ Спалня
- ↳ Детска
- ↳ Градина
- ↳ Коридор
- ↳ Тераса и балкон
- Направи сам
- ↳ Направи сам
- ↳ Ремонтирай сам
- ↳ Къде е по-евтино?
- ↳ Дърводелство
- ↳ Ел. инструменти
- ↳ Металообработване
- ↳ Конкурс "Направи сам 2012"
- Строителство
- ↳ Всичко за вилата
- ↳ Къщи
- ↳ Саниране
- ↳ Хидроизолация
- ↳ Пасивни и нискоенергийни сгради
- Сухо строителство
- ↳ Окачени тавани
- ↳ Преградни стени и предстенни обшивки
- ↳ Сухи и повдигнати подове
- ↳ Декоративни елементи - колони, трегери, сводове и др.
- ↳ Всичко за гипскартона и гипсфазера
- Въпроси и Отговори
- ↳ Полезни съвети
- ↳ Автомобили
- ↳ Партньори
- ↳ Боядисване и Декориране
- ↳ Вентилация, климатици и термопомпи
- ↳ Водоснабдяване и канализация.
- ↳ Всичко за ремонта
- ↳ Електротехника
- ↳ Отопление
- ↳ Газификация
- ↳ Електроника и Схеми
- ↳ Газобетон
- ↳ От всичко по малко
- ↳ Компютри и периферия
- ↳ Уеб дизайн, PHP, MySQL, JavaScript, HTML..
- ↳ Мобилни устройства, GSM-и
- ↳ Нека се запознаем
- ↳ Recycle Bin
- Статии
- ↳ Практични решения
- ↳ Качване на снимки
- ↳ Какви статии искате?
- ↳ Готварство, туршии и зимнина
- ↳ Отмора и шеги
- ↳ От нищо нещо
- ↳ Не е за вярване
- ↳ Литература
- ↳ Връзки към Интересни сайтове
- Магазин
- ↳ Препоръки и Мнения за он-лайн магазина
- ↳ Крадeни инструменти !!!
