• 1
  • 4
  • 5
  • 6
  • 7
  • 8
  • 30
От мобилни телефони до цифрови камери
k8l8 - специалист
Има, batVenci ето тази: http://www.kn34pc.com/construct/kolo_hristov_bp_1.html, която по една случайност е моя разработка.Може да стане и без двата транзистора и да се опрости още повече.
petkomz - специалист
batVenci написа:

Виждам, че публикуваната от мен схема във VW форума е дошла и в този форум. Там с колегите сме разисквали нещата доста подробно. Срещал съм през годините доста схеми на зарядни за акумулатори, но по-проста работеща (акумулатора да се зарежда максимално без да прекипява) не съм срещал. Затова я публикувах, за да може всеки да си направи лесно, правилно работещо, зарядно за автомобилния си акумулатор...
Направих зарядното по твоята схема и съм много доволен! :2thumbs:

Прикачен файл

20140501-0016.jpg

Прикачен файл

20140501-0006.jpg

Прикачен файл

20140501-0013.jpg

Прикачен файл

20140501-0012.jpg
batVenci - специалист
k8l8 написа:
Има, batVenci ето тази: http://www.kn34pc.com/construct/kolo_hristov_bp_1.html, която по една случайност е моя разработка.Може да стане и без двата транзистора и да се опрости още повече.
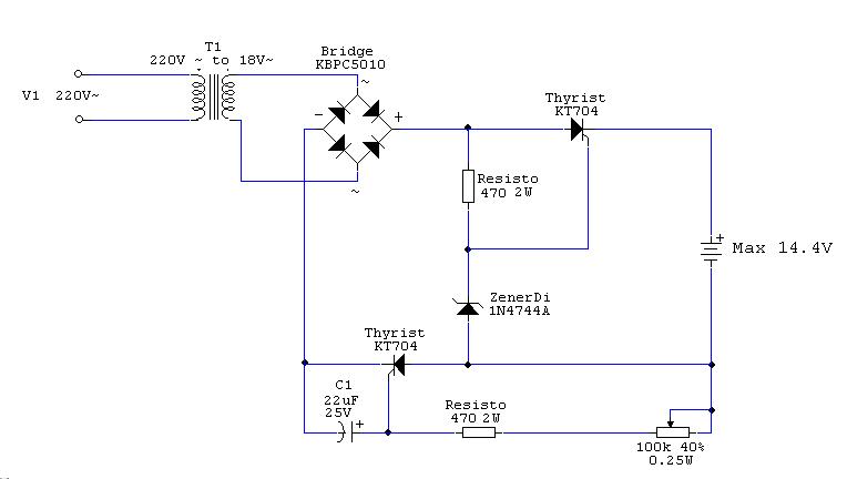
Да, със двата транзистора си реализирал мостовия стабилизатор на напрежение, по схема тригер на Шмит. Същия мостов стабилизатор може да се реализира и с два резистора 470 ома и два ценера от 15 Волта, като в моята схема, като трябва да се добавят четири предпазни маломощни диоди в управляващите вериги на тиристорите. Тази схема е много важна при намиране на трансформатор със средна точка на свързване на вторичната намотка, освен това отпада необходимостта от Грец.
batVenci - специалист
petkomz написа:

Направих зарядното по твоята схема и съм много доволен! :2thumbs:
Полезно е да си направи човек прост инструмент необходим за ежедневието. При теб колега, този инструмент е заприличал на професионален, толкова е изпипан...
petkomz - специалист
batVenci написа:
petkomz написа:

Направих зарядното по твоята схема и съм много доволен! :2thumbs:
Полезно е да си направи човек прост инструмент необходим за ежедневието. При теб колега, този инструмент е заприличал на професионален, толкова е изпипан...
Е чак пък професионален, сглобих го набързо за пробата, но си остана така, малко ме дразни с плетеницата от кабели ама не ми се преправя! Сложил съм и диода срещу обратно свързване, който на схемата от първия пост го няма.
В момента имам един тороидален трансформатор със средна точка на вторичната намотка, може ли да драснеш схемата с резисторите и ценерите? Почти съм сглобил и второто зарядно, като използвам два диода в един корпус, но бих искал да видя и този вариант! Благодаря!
petkomz - специалист
За тези които не са следили темата във форума на Фолксваген - има и добавка с регулиране на тока. Заслугата отново е на Бат Венци, аз само съм я копирал от там и е следващото което ще тествам!

Прикачен файл

zarqdno.JPG
zarqdno.JPG (25.54 KиБ) Видяна 3800 пъти
gogo7777 - майстор
Има, batVenci ето тази: http://www.kn34pc.com/construct/kolo_hristov_bp_1.html, която по една случайност е моя разработка.Може да стане и без двата транзистора и да се опрости още повече.
Вашата схема съм си я направил за мен и работи екстра. Само дето светодиода не изгасва при напълно зареден акумулатор, мига през 1-2 секунди. Въртях тримера до 13 волта за да изгасне и пак не иска. Може ли да се направи така, че светодиода да индикира края на заряда като изгасне напълно при 13,2 волта (за моя акумулатор толкова му е стига). Схемата не тръгва при силно разреден акумулатор, което е добре.....показва веднага дали си заслужава да се зарежда скапал се акумулатор. Подаване за кратко 12 волта на клемите стартира схемата, ако трябва да се зареди все пак... :-D
k8l8 - специалист
gogo7777, -приеми, че индикацията за зареден акумулатор е мигащ диод и това е.
gogo7777 - майстор
Ами ща не ща съм го приел вече :-D .
petkomz - специалист
jojovr написа:

Ето и резултата:
Прикачен файл:
Зарядно - подобрено1.jpg
Би ли споделил от къде взе кутията за зарядното и колко струва? Може и на лични да не го вземат за реклама! Благодаря!
  • 1
  • 4
  • 5
  • 6
  • 7
  • 8
  • 30

Тема "Схема на зарядно" | Включи се в дискусията:


Сподели форума:

Бъди информиран. Следвай "Направи сам" във Facebook:

Намери изпълнител и вдъхновения за дома. Следвай MaistorPlus във Facebook: