• 1
  • 3
  • 4
  • 5
  • 6
  • 7
От мобилни телефони до цифрови камери
lz1wvm - специалист
Ако тепърва тръгваш да правиш експерименти е хубаво че публикуваш данни от тях.По този път сме минали вече,но както и да е.На КТ315 по каталог дават 100 милиампера колекторен ток,как тогава ще караме на базов 400(не говоря за 30 секунди,а за месеци и години) :lol:
Като допълнение бих добавил само че ако при подаване на "-" от ключа "Rel2" не включва, трябва да се повиши съпротивлението на резистора който е на базата на "T1"
Тук имаш грешка-явно е някое друго съпротивление-корегирай поста си.
Аз също не ми се спори по темата.
Поздрави.
ben84 - специалист
Ок :) За съпротивлението не съм в грешка, защото при релета с по-високо съпротивление на бобината Т1 няма да се запуши.
Относно КТ315 грешката е моя, просто на тая платка от където го свалих там по схема е такъв ама на практика излезе друг. Пробвах с горепосоченя и наистина изгоря с 400mA. Ама го дадах като пример, не съм казвал че с него ще изпълнявам схемата.
Все пак... Само ми трябва транзистор който да издържа 70-100mA на База-емитер (колкото е тока на намотката на релето) Ама какъв:?
Johny - майстор
6551 върши прекрасна работа в твоя случай - 500 мА
ben84 - специалист
Значи работата заспа.
Благодаря за обърнатото внимание!
ELEMENTAL - специалист
ben84 написа:
Като допълнение бих добавил само че ако при подаване на "-" от ключа "Rel2" не включва, трябва да се повиши съпротивлението на резистора който е на базата на "T1"
Другата възможност е замяната на D2 с шотки диод (пр.1N5819)...
П.С. За Т1 могат да се използват също 2N5551, 2T9137, 2T7237, BD139, BD681 и др.
lz1wvm - специалист
Имах в предвид,че със 155 ома бобинка на релето и 4.7 килоома към плюс на базата на Т1 не трябва да има проблем със запушването му.
П.С Другото което виждам в справочника за 2Т6551 е,че има 800 миливата разсейвана колекторна мощност.Хубаво е да се оразмери тока през релето и транзистора да не превишават тази мощност.И един въпрос.Колко е максималния базов ток преди да изгори прехода база-емитер....примерно на 2Т6551.Тъй като през бобинката на релето освен минус се подава и плюс.
Johny - майстор
Едва сега се загледах в тази схема. За първи път виждам товара да е поставен в базовата верига! Щом като толкова искаш електронен комутатор, при този 3 позиционен ключ, защо не поставиш един прав и един обратен транзистор в колекторната верига, както си му е редът, и да си управляваш базите им от средната клема на ключа?
Oсвен това, когато Т1 е запушен, то Т2 ще е постоянно отпушен чрез резистора R1. Oт друга страна Т1 се отпушва през R2 т.е., който предвари.:? :? :? Говорим при условие, че ключът е в неутрално положение.
ELEMENTAL - специалист
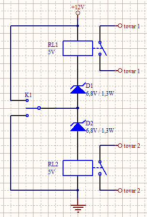
Johny, когато ключа е в неутрално положение Т1 е отпушен, а Т2 запушен.И двете релета не работят.Т1 е отпушен, Т2 е запушен и Rеl1 е включено, когато ключа е в горно положение.Т1 е запушен, Т2 е отпушен и Rеl2 работи, когато ключа е в долно (по схемата) положение.Иначе съгласен съм, че не е много "елегантно" схемното решение...

Прикачен файл

ScreenHunter_02 Nov. 10 22.58.gif
Ето една схема и от мен.Релетата трябва да имат ток на консумация под 150mA.При средно положение на ключа, консумацията е нищожно малка.
ScreenHunter_02 Nov. 10 22.58.gif (10.49 KиБ) Видяна 3768 пъти
Johny - майстор
Да, прав си, малко не размислих. Т1 е отпушен, но релето не работи, защото му липсва +, а минуса го има през база-емитер. Само дето Т1 е постоянно отпушен, с изключение на случая, когато е отпушен Т2. Освен това, ако Т2 е с по-голям коефициент на усилване, при първоначалното подаване на напрежение, може да сработи за кратко преди Т1 и след това да изключи.
ben84 - специалист
Ето това търсех. Достоверна схема на въпросното управление по един проводник с колкото може по-малък брой елементи (а от това по-малко няма накъде)
И ако още се чуди някой защо не е иначе... Защото така кабелите от ДУ до блока с релетата са наполовина по-малко.
Относно моето извращение, не съм имал никакъв проблем с произволни превключваня по време на пробата. Но последната схема подкарам ли я, моята отива в аналите :)
Поздрави!
Последна промяна от ben84 на ср ное 11, 2009 2:10 am, променено общо 1 път.
  • 1
  • 3
  • 4
  • 5
  • 6
  • 7

Тема "две релета по един проводник ???" | Включи се в дискусията:


Сподели форума:

Бъди информиран. Следвай "Направи сам" във Facebook:

Намери изпълнител и вдъхновения за дома. Следвай MaistorPlus във Facebook: