От мобилни телефони до цифрови камери
ben84
- специалист
62 мнения в "две релета по един проводник ???"
petromaniq
- специалист
- Мнения: 764
Нещо, като нищо 
ben84
- специалист
- Мнения: 778
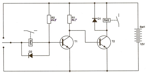
lz1wvm написа:А последната е уникат,с това базово реле-трябва управлението да е от колектора.![]()
Успех на всички!
lz1wvm
- специалист
- Мнения: 836
Обикновенно релетата се връзват към колектора на транзистора/изхода/,а не към входа.Какво е съпротивлението на бобинката на релето и за какво напрежение е тя???За работа в ключов режим на този транзистор са необходими около 2-5 милиампера базов ток!!!Другата грешка в схемата е че няма паралелен диод на бобинката на релето.Така при второто включване на релето и прехода база-емитер ще е вече прекъснат от индуктираното напрежение от бобинката на релето. 
ben84
- специалист
- Мнения: 778
Такаааа... След дълга неравна битка с мързела, премерих намотката на едно 20А реле за 12V и уреда показа 155 ома. Сметнах че при 12V това е приблизително равно на 77-78mA. И идва въпроса какъв е максималния (а НЕ необходимя за работа в ключов режим на Т1) ток който може да протече през прехода база-емитер? И понеже ми е по-лесно да го разбера опитно, свързах една по яка крушка последователно на въпросния преход на маломощен транзистор (КТ315) и при 12v уреда показа 400mA като транзистора след околко 30 сек. започна да грее лекинко но не успя да запуши докато пушеше моята цигара => прехода на един средномощен транзистор не би трябвало да има проблем с 77-78mA.
След още по-мъчителна битка с мъзела реших да пробвам схемата като взех предвид забележката ви, "lz1wvm" за пропуснатите диоди паралелно на намотките на релетата. И о чудо
ИТ Ъ ЛАИВ!!!
Като допълнение бих добавил само че ако при подаване на "-" от ключа "Rel2" не включва, трябва да се повиши съпротивлението на резистора който е на базата на "T1"
Спирам вече. Който не вярва вместо да спори тук, нека да я сглоби. Това би му отнело по-малко време
Поздрави!
След още по-мъчителна битка с мъзела реших да пробвам схемата като взех предвид забележката ви, "lz1wvm" за пропуснатите диоди паралелно на намотките на релетата. И о чудо
Като допълнение бих добавил само че ако при подаване на "-" от ключа "Rel2" не включва, трябва да се повиши съпротивлението на резистора който е на базата на "T1"
Спирам вече. Който не вярва вместо да спори тук, нека да я сглоби. Това би му отнело по-малко време
Поздрави!
Прикачен файл
1.jpg (24.35 KиБ) Видяна 4242 пъти
Тема "две релета по един проводник ???" | Включи се в дискусията:
Сподели форума:
Бъди информиран. Следвай "Направи сам" във Facebook:
Намери изпълнител и вдъхновения за дома. Следвай MaistorPlus във Facebook:
Имаш нужда от подходящ професионалист за дома?
- Преустройство, ремонт и реновиране
- ↳ Вашите ремонти
- ↳ Кухня
- ↳ Баня
- ↳ Дневна
- ↳ Спалня
- ↳ Детска
- ↳ Градина
- ↳ Коридор
- ↳ Тераса и балкон
- Направи сам
- ↳ Направи сам
- ↳ Ремонтирай сам
- ↳ Къде е по-евтино?
- ↳ Дърводелство
- ↳ Ел. инструменти
- ↳ Металообработване
- ↳ Конкурс "Направи сам 2012"
- Строителство
- ↳ Всичко за вилата
- ↳ Къщи
- ↳ Саниране
- ↳ Хидроизолация
- ↳ Пасивни и нискоенергийни сгради
- Сухо строителство
- ↳ Окачени тавани
- ↳ Преградни стени и предстенни обшивки
- ↳ Сухи и повдигнати подове
- ↳ Декоративни елементи - колони, трегери, сводове и др.
- ↳ Всичко за гипскартона и гипсфазера
- Въпроси и Отговори
- ↳ Полезни съвети
- ↳ Автомобили
- ↳ Партньори
- ↳ Боядисване и Декориране
- ↳ Вентилация, климатици и термопомпи
- ↳ Водоснабдяване и канализация.
- ↳ Всичко за ремонта
- ↳ Електротехника
- ↳ Отопление
- ↳ Газификация
- ↳ Електроника и Схеми
- ↳ Газобетон
- ↳ От всичко по малко
- ↳ Компютри и периферия
- ↳ Уеб дизайн, PHP, MySQL, JavaScript, HTML..
- ↳ Мобилни устройства, GSM-и
- ↳ Нека се запознаем
- ↳ Recycle Bin
- Статии
- ↳ Практични решения
- ↳ Качване на снимки
- ↳ Какви статии искате?
- ↳ Готварство, туршии и зимнина
- ↳ Отмора и шеги
- ↳ От нищо нещо
- ↳ Не е за вярване
- ↳ Литература
- ↳ Връзки към Интересни сайтове
- Магазин
- ↳ Препоръки и Мнения за он-лайн магазина
- ↳ Крадeни инструменти !!!
