От мобилни телефони до цифрови камери
gogo7777 - майстор
Просто ми писна да се занимавам вече с тая отвратителна интегралка. Дайте някакви други интегрални стабилизатори (без лм317) да си направя. С тази не става!
Виж тия дали ще ти харесат
Прикачен файл:
TL494 REG.JPG
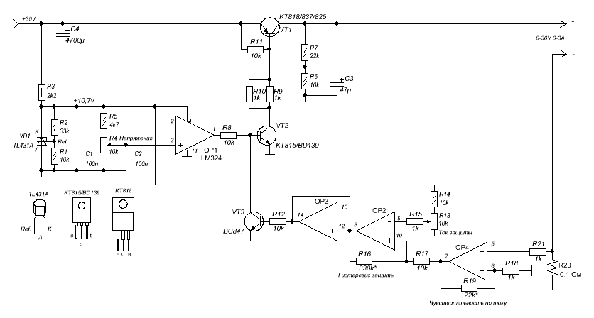
Прикачен файл:
0-30 0-3.JPG
pansim - майстор
723 е много стара и добра интеграла!!!
Тръгва от раз при липса на грешки по схемата /монтажа/
Щом обаче не ти харесва, ето ти с ОУ 324.
Ако има интерес, има и графичен оригинал на платката

Прикачен файл

BP324sh.GIF
BP324sh.GIF (12.62 KиБ) Видяна 1532 пъти

Прикачен файл

BP324.jpg
BP324.jpg (37.74 KиБ) Видяна 1532 пъти
alien - специалист
колега, пак ще кажа - не е проблема в 723, винаги има грешки
ето пример само от последните 2 поста
гледам схемата пусната от гого777 с 324 и се чудя за къв е тоя шунт на изхода ако никой не му следи пада на напрежение
после гледам схемата от пансим - същата, само, че шунта вързан правилно
така, че кара ли се на сляпо, провала е много вероятен
gogo7777 - майстор
Знам ли.... :? . Вероятно там трябва да има амперметър. Тая схема съм я пречертавал от хартиен носител, може и да е било сбъркано там. Нека разбиращите да кажат, та да си я коригирам и при мене, ако е грешна. Иначе верно са еднакви схемите :-D .
thebugger - специалист
иода е за шунтиране на обратни напрежения при изключване когато има индуктивен товар на изхода. Няма как да е от него защото цялата схема не тегли повече от 100мА а е способна на няколко ампера (демек няма късо съединение). Обещали да ми платка пак по подобна схема. ще пробвам пак и ще пиша.

Тема "Стабилизирано захранване с uА723" | Включи се в дискусията:


Сподели форума:

Бъди информиран. Следвай "Направи сам" във Facebook:

Намери изпълнител и вдъхновения за дома. Следвай MaistorPlus във Facebook: