вероятно си прав но в колата трдно да не кажа невъзможно да се намери такова захранване става въпрос за ел. стъкала нагоре и надоло бутони и силовия модул който е общ за четирите и е изнесен под задна лява седалка а на всичкото отгоре вместо 8 релета за 4 прозореца са ползвали 6 за 4 прозореца
От мобилни телефони до цифрови камери
garvana
- напреднал
62 мнения в "две релета по един проводник ???"
petromaniq
- специалист
- Мнения: 764
Какво двуполярно в колата ?!? Или да си сложи още един акумулатор. А и за какво са ти релета, като можеш да го направиш с МОС транзистори.
petromaniq
- специалист
- Мнения: 764
sstefanov, А кое ще ти казва прави 1 - прави 2 - то и с тригер става, ама не е там работата....
sstefanov
- майстор
- Мнения: 3262
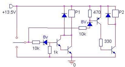
Да речем, че имаме 2 компаратора - на 2 и на 10 волта. Този на 2 волта е с инвертиран изход (тоест когато напрежението на входа е под 2 волта - включва). Входът е свързан със средната точка на 2 еднакви резистора към плюс и към маса и когато бутона не е включен има половината от захранващото напрежение (6V). Тогава няма да има включени релета. Когато бутонът подаде 12V или нъла - ще се включи съответното реле.
Това ме навежда на мисълта, че и схемата на Ленко ще тръгне ако се сложи по един ценер (да речем за 8-9 волта) последователно на базата на всеки транзистор:
Това ме навежда на мисълта, че и схемата на Ленко ще тръгне ако се сложи по един ценер (да речем за 8-9 волта) последователно на базата на всеки транзистор:
Прикачен файл
clipboard_128.jpg (14.26 KиБ) Видяна 4447 пъти
petromaniq
- специалист
- Мнения: 764
Има нещо "хитро" тук,
Компаратор - хистерезис става много сложно, само да се подберат ценерите с необходимите токови резистори... и готово.
garvana
- напреднал
- Мнения: 27
Схемата я забърках без ценерите но не ми се получи едната половина винаги оставаше активна вероятната причина според мен е че от толкова проби съм попрегрял транзисторите и са си променили стойностите лошото е че сега няма от къде да си взема нови днес но в следващите няколко дни се надявам да се справя а иначе аз ползвах BD139/140
ieiei
- специалист
- Мнения: 128
Ако ти покажа снимка на изпълнението в моята кола -ще се уплашиш.
http://www.napravisam.bg/forum/viewtopi ... highlight=
Модула става и от пасат,така ,че ако имаш буксите по-добре си потърси употребяван.
http://www.napravisam.bg/forum/viewtopi ... highlight=
Модула става и от пасат,така ,че ако имаш буксите по-добре си потърси употребяван.
Johny
- майстор
- Мнения: 2559
Moже ли да питам: за какво се натискате за тази електроника, след като ви дадохме елементарни схеми само с ключ и релета? Сигурно искате да блеснете с познанията си по електроника. С изключение на последната ми кола, която е още рано да човъркам, винаги съм карал кола с ел. стъкла и там нямаше никаква електроника.
Тема "две релета по един проводник ???" | Включи се в дискусията:
Сподели форума:
Бъди информиран. Следвай "Направи сам" във Facebook:
Намери изпълнител и вдъхновения за дома. Следвай MaistorPlus във Facebook:
Имаш нужда от подходящ професионалист за дома?
- Преустройство, ремонт и реновиране
- ↳ Вашите ремонти
- ↳ Кухня
- ↳ Баня
- ↳ Дневна
- ↳ Спалня
- ↳ Детска
- ↳ Градина
- ↳ Коридор
- ↳ Тераса и балкон
- Направи сам
- ↳ Направи сам
- ↳ Ремонтирай сам
- ↳ Къде е по-евтино?
- ↳ Дърводелство
- ↳ Ел. инструменти
- ↳ Металообработване
- ↳ Конкурс "Направи сам 2012"
- Строителство
- ↳ Всичко за вилата
- ↳ Къщи
- ↳ Саниране
- ↳ Хидроизолация
- ↳ Пасивни и нискоенергийни сгради
- Сухо строителство
- ↳ Окачени тавани
- ↳ Преградни стени и предстенни обшивки
- ↳ Сухи и повдигнати подове
- ↳ Декоративни елементи - колони, трегери, сводове и др.
- ↳ Всичко за гипскартона и гипсфазера
- Въпроси и Отговори
- ↳ Полезни съвети
- ↳ Автомобили
- ↳ Партньори
- ↳ Боядисване и Декориране
- ↳ Вентилация, климатици и термопомпи
- ↳ Водоснабдяване и канализация.
- ↳ Всичко за ремонта
- ↳ Електротехника
- ↳ Отопление
- ↳ Газификация
- ↳ Електроника и Схеми
- ↳ Газобетон
- ↳ От всичко по малко
- ↳ Компютри и периферия
- ↳ Уеб дизайн, PHP, MySQL, JavaScript, HTML..
- ↳ Мобилни устройства, GSM-и
- ↳ Нека се запознаем
- ↳ Recycle Bin
- Статии
- ↳ Практични решения
- ↳ Качване на снимки
- ↳ Какви статии искате?
- ↳ Готварство, туршии и зимнина
- ↳ Отмора и шеги
- ↳ От нищо нещо
- ↳ Не е за вярване
- ↳ Литература
- ↳ Връзки към Интересни сайтове
- Магазин
- ↳ Препоръки и Мнения за он-лайн магазина
- ↳ Крадeни инструменти !!!
