• 1
  • 25
  • 26
  • 27
  • 28
  • 29
  • 30
От мобилни телефони до цифрови камери
alien - специалист
човека вероятно има предвид конкретния файл а не че е автор на схемата
ама нали в България само философи и многознайковци та за тва сме на тоя хал....
kr1100 - майстор
alien - прочети по-долу

Re: Схема на работещо зарядно за акумулатори
Цитат Мнениеот batVenci » Пет апр 13, 2012 7:45 pm
.... Тази схема съм я свалил от заводски немски зарядни, на цени у нас над 70 лв. В тези устройства на изхода се ползва амперметър с максимум на скалата 10 Ампера. Волтметър не се ползва, защото схемата ограничава автоматично заряда до 14,4 Волта. За приключване на заряза се приема, когато амперметъра показва заряд нула. С цел опростяване (поевтиняване) на схемата не съм добавил амперметъра. Когато заряда при мен клони към нула, трансформатора на моето старо пернишко зарядно просто престава да бръмчи....
ivan_v - специалист
marc написа:
moreno, здравей. Виждам, че в зарядното използваш волтметър+ амперметър. Със сигурност е от алиекспрес. Имам намерение да си поръчам такова нещо 30 в / 10 А . На всички схеми в алиекспрес е дадено отделно захранване за уреда и отделно захранване за товара. На снимката виждам, че си свързал двата червени и двата черни проводника в паралел, тоест използваш само един токоизточник и за уреда и за товара. Така ли си ги свързал, да не би да се заблуждавам? Твоето устройство до 10 А ли е или повече?
На мен ми стига да отчита до 10 А.
Този тип волт-ампермери могат да ползват измерваното напрежение и за собствено захранване без това да поврежда уреда.
Захранващото напрежение е от 3,5V до 30V DC и ако измерваното е извън тези граници е необходимо отделно захранване.
Налични са потенциометри за регулиране на показанията. Ако обаче настроя измерването да е точно при 4,2V ( за зареждане на Li-ion батерия) , после на 20V греши с 200мV.
Минималното измервано напрежение е 0,30V.
alien - специалист
kr1100 написа:
alien - прочети по-долу

Re: Схема на работещо зарядно за акумулатори
Цитат Мнениеот batVenci » Пет апр 13, 2012 7:45 pm
.... Тази схема съм я свалил от заводски немски зарядни, на цени у нас над 70 лв. В тези устройства на изхода се ползва амперметър с максимум на скалата 10 Ампера. Волтметър не се ползва, защото схемата ограничава автоматично заряда до 14,4 Волта. За приключване на заряза се приема, когато амперметъра показва заряд нула. С цел опростяване (поевтиняване) на схемата не съм добавил амперметъра. Когато заряда при мен клони към нула, трансформатора на моето старо пернишко зарядно просто престава да бръмчи....
не го знам бат венци кво е правил и какво е свалял, само той може да обясни
но ето прикачена схема от цитираното списание 1993/10
схемата няма нищо общо
приличат си малко, личи си бат венци че е трил нещо, част от старата номерация съвпада, може да е ползвал схемата от списанието за база, но определено след промените вече не е схемата от радио и телевизия 1993 брой 10
просто някои индивиди постоянно търсят поводи да се изтъкват като големата работа за всяка запетайка, като в крайна сметка повече панаири правят от колкото да са полезни

Прикачен файл

Untitled.jpg
sstefanov - майстор
Тази схема е с тиристор Т7, който има нужда от голям ток, за да се отпуши.
Затова резисторът е толкова малък. Това предполага претоварване на ценера в отрицателния полупериод и затова се е наложило да сложат и двата диода.
Ако се използва нормален тиристор, схемата е доста по-проста (като на batVenci).
hidrazin - майстор
alien написа:
...приличат си малко, личи си бат венци че е трил нещо, част от старата номерация съвпада, може да е ползвал схемата от списанието за база, но определено след промените вече не е схемата от радио и телевизия 1993 брой 10...
Да, не е същата. Този бат ти Венци я е осакатил.
Направените от него промени са описани в Зарядни устройства, братя Ходасевич А.Г. , Ходасевич Т.И. , Москва 2005г. стр.89 , която посочих.
Промените са елементарни и са в "периметъра" на средно грамотен ученик специалност електроника в средното.
Сложил е грец и по тази причина е премахнат VD2. За тока на тиристора е писал sstefanov.
Елементарно е. А осакатяването е че е премахнат резистора R1 който ограничава максималния заряден ток.
Но всичко това е описано поне 5 години преди да се пръкне в голфаджийския форум.
И определено оригинала с токоограничаващия резистор и без грец е по-добър.
Особено като се има в предвид какви китайски "грецове" продават по магазините.
:partyman:
kozl - майстор
Схемата от РТЕ може ли да се приеме като устойчива на късо и обратно свързване :?
Ако да - верно е осакатена.
kabel96 - специалист
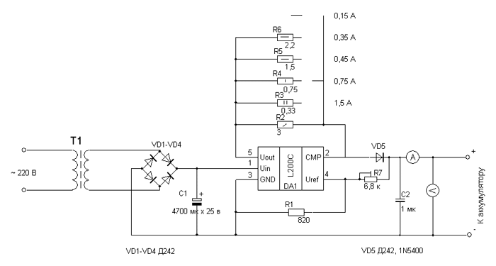
Ето го и скромния ми принос към тая тема.Направил съм над 200 броя зарядни с тоя чип за акумолатори на усилватели за кабелна и няма нито един проблем.Напълно автоматичен заряд после поддържа акумолатора автоматично и всички екстри дето се сетите.Има номер че всички маси са в една точка само.

Прикачен файл

5-147-2.gif
5-147-2.gif (15.24 KиБ) Видяна 3920 пъти
marc - специалист
ivan_v написа:
marc написа:
moreno, здравей. Виждам, че в зарядното използваш волтметър+ амперметър. Със сигурност е от алиекспрес. Имам намерение да си поръчам такова нещо 30 в / 10 А . На всички схеми в алиекспрес е дадено отделно захранване за уреда и отделно захранване за товара. На снимката виждам, че си свързал двата червени и двата черни проводника в паралел, тоест използваш само един токоизточник и за уреда и за товара. Така ли си ги свързал, да не би да се заблуждавам? Твоето устройство до 10 А ли е или повече?
На мен ми стига да отчита до 10 А.
Този тип волт-ампермери могат да ползват измерваното напрежение и за собствено захранване без това да поврежда уреда.
Захранващото напрежение е от 3,5V до 30V DC и ако измерваното е извън тези граници е необходимо отделно захранване.
Налични са потенциометри за регулиране на показанията. Ако обаче настроя измерването да е точно при 4,2V ( за зареждане на Li-ion батерия) , после на 20V греши с 200мV.
Минималното измервано напрежение е 0,30V.
Благодаря ivan_v за информацията. И аз си мислех че може, ама си казвам нека да попитам за по сигурно.
batVenci - специалист
Тъй като, погоре се породиха някакви "размисли и страсти", относно публикуваната от мен схема на зарядно в "голфаджийския форум", ще направя някои пояснения.
Схемата наистина съм я срещал във списания, интернет сайтове или в заводски зарядни, под една или друга форма или разновидности. Според мен, това схемно решение на зарядно съществува още откакто се прилагат тиристорите в схемотехниката, т.е. може и да е на по-вече от 50 години.
Просто с моята публикация съм целил да покажа на всеки обикновен автолюбител да си направи лесно, доказана във времето и практиката схема...
  • 1
  • 25
  • 26
  • 27
  • 28
  • 29
  • 30

Тема "Схема на зарядно" | Включи се в дискусията:


Сподели форума:

Бъди информиран. Следвай "Направи сам" във Facebook:

Намери изпълнител и вдъхновения за дома. Следвай MaistorPlus във Facebook: