• 1
  • 20
  • 21
  • 22
  • 23
  • 24
  • 30
От мобилни телефони до цифрови камери
Virtuozo - специалист
Абе верно е това с удовлетвореността. Между другото аз също много щях да се радвам ако бях произвел най-сложното зарядно за акумулатори в света. Ако работата напредне ще бъде интересно да се видят и други снимки на това зарядно,което въприки всичко не ми прилича на никакво зарядно а на команден пулт от космически кораб :lol:
jojovr - специалист
Колега Virtuozo,
Ами така ни обучаваха на времето в "соц-а", да правим космически кораби! :respekt: :2thumbs:
А сега днешните ги обучават да правят "чалгии"... :fluch: :censored: :down:
Браво на г-н П. Петков за младежкия ентусиазъм и завидните познания и умения! =D> =D> =D>
Очаквам с нетърпение развитието на неговата схема "до ключ"! Платка, кутия и т.н.
Разбира се със съответния снимков материал и вездесъщите напоителни ума коментари. :)
ESPACE - майстор
jojovr написа:
Колега Virtuozo,
Ами така ни обучаваха на времето в "соц-а", да правим космически кораби! :respekt: :2thumbs:

Обучавали ни, дръжки. Всичко беше крадено от запада.
Andri01 - майстор
"от запада крадено"!? Не е верно-тогава беше "...наше лучше..."! А си похвалил запада,а са те подгонили!
kuger - майстор
jojovr написа:
Колега Virtuozo,
Ами така ни обучаваха на времето в "соц-а", да правим космически кораби! :respekt: :2thumbs:
Да бе, за това полските платки се пробиваха при допир с поялника :lol: , а българските се правеха с елементи от ГДР, и на един ден работа висяха по 10 в сервиз!
kr1100 - майстор
kuger написа:
а българските се правеха с елементи от ГДР, и на един ден работа висяха по 10 в сервиз!
МОля :? :? Зависи за къде и от кого.
hrpankov - специалист
.......мистър Кугер, дължа да Ви предупредя че сте малко подалеч от истината, извинете!!!!.....
kuger - майстор
hrpankov написа:
.......мистър Кугер, дължа да Ви предупредя че сте малко подалеч от истината, извинете!!!!.....
Възможно е, мистър hrpankov, приемам извинението :-D :partyman:
П. Петков - специалист
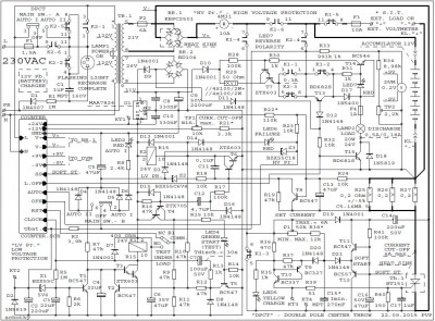
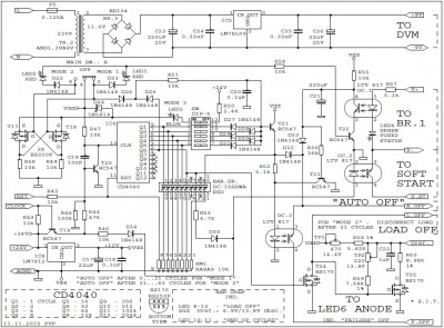
Схемата се получи малко "блажна" (като мазния влак), ама иначе стана и върши работа.
Прикачен файл:
accumulator.JPG
Прикачен файл:
COUNTER.JPG
Що се отнася до направеното по време на "соца", някога ИМЕ-то беше четвъртата фирма в света, където се правеха монолитни, (без настройка на R-2R матриците), 12 битови ЦАП-ове и АЦП-та - СМ757 и СМ758. И те бяха направени (не копирани!), благодарение на покойните вече Славейко Нейчев и Радослав Христов, както и от изключително талантливия Румен Пеев, младият тогава Николай Гишин и дамите в колектива.
"Что мы потеряли - уже не вернуть..." :)
P.S.
Честита "първа" есен! :-D
"... в пролетта като в есен аз крея, в есента като в пролет цъфтя."
http://www.slovo.bg/showwork.php3?AuID= ... 69&Level=2
П. Петков - специалист
Последно:
Прикачен файл:
Зарядно.jpg
Прикачен файл:
counter.jpg


Схемата условно има четири режима:
Режим на циклично зареждане без изключване от мрежата в края на процеса (Скъсен режим).
Режим на циклично зареждане с последващ дозаряд също без изключване от мрежата (Режим с дозаряд).
Режим на циклично зареждане с последващо пълно изключване от мрежата в края на процеса.
Режим на циклично зареждане с последващ дозаряд и пълно изключване от мрежата в края на процеса.
Първите два режима осигуряват запазване статуса на индикациите.
Третият и четвъртият режими позволяват напълно автоматична работа, но принудителното, ръчно изключване е възможно само чрез изключване на мрежовия щепсел или откачване на една от щипките на акумулатора.
Скъсен режим със зарядно-разрядни цикли и праг на зареждане 14,4 Волта.
След достигане на прага от 14,4 Волта, следва разреждане за около 30 секунди с ток 0,5А. Броят на циклите се задава чрез ПИС-а. Изпълнението на всички зададени цикли е последвано от автоматично изключване, като индикациите се запазват до поставяне на трипозиционния мрежов ключ в средно положение, чрез което устройството се изключва от мрежата. Зарядът е с асиметричен зарядно-разряден ток. Големината на зарядния ток се задава чрез P1, а разрядът е фиксиран на 0,48А и е само около нулите на напрежението, тоест когато няма заряден ток. Ключът 1-12 от ПИС-а "SW, DIP-6" е отворен.
Защитите при изключване на клемите от акумулатора, повишено и понижено напрежение на акумулатора (Включване на 6 Волтов и на 24 Волтов акумулатор), окъсяване на клемите без акумулатор, обратна полярност на акумулатора, както и свръх ток, блокират устройството, като всички те имат обща индикация за грешка - LED 8.
Режим с дозаряд. Ключът 1-12 от ПИС-а "SW, DIP-6" е отворен. След завършване на 31 цикъла "заряд-разряд" с прагово напрежение 14,4 Волта, следва изключване на товара, блокиране на фазовото управление и дозареждане с ток 0.23А, като пръгът на изключване се понижава до 13.8 Волта. След всяко достигане на прага следва 30 секундна пауза без разреждащ ток и повторен заряден цикъл. Броят на циклите се задава от същия ПИС.
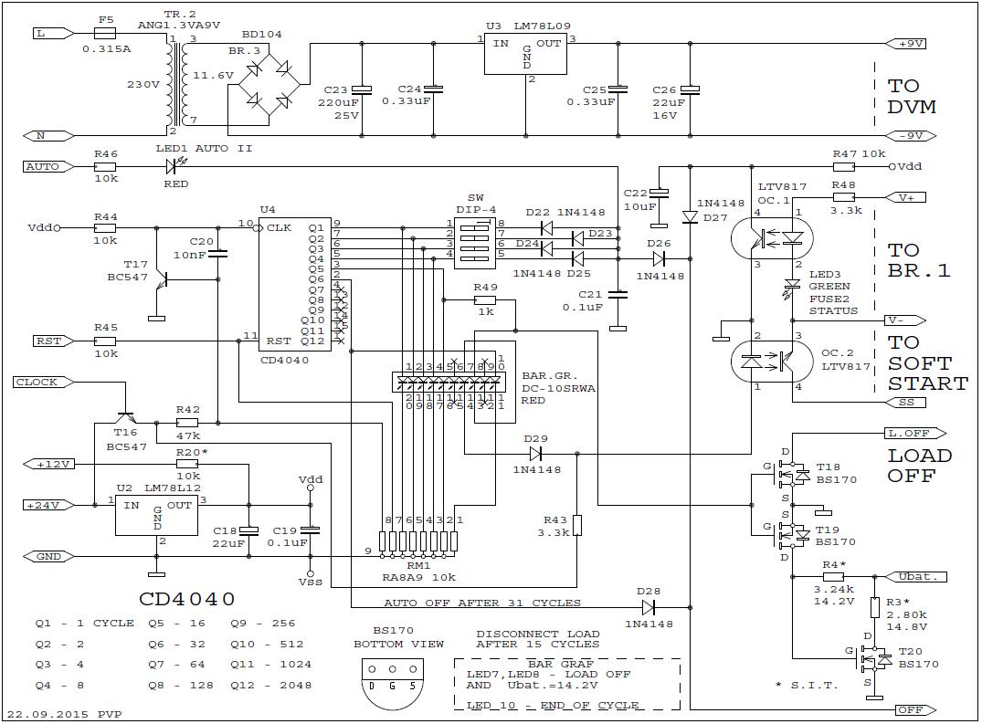
На бар-графа излиза индикация за общия брой цикли (в двоичен код). Има отделна индикация за изключен товар, както и едновременна смяна на опорното напрежение на компаратора. Предвидена е и индикация за край на процеса.
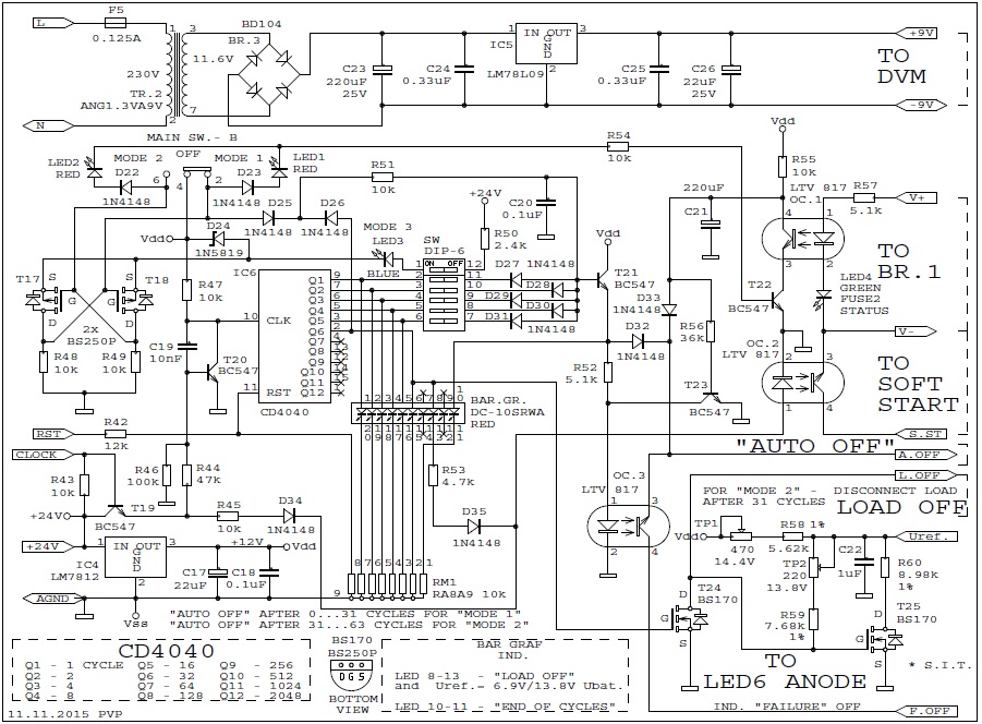
При предварително включване на ключа 1-12 от ПИС-а "SW, DIP-6", двата по-горни цикъла завършват с пълно изключване от мрежата на устройството, като за целта трипозиционният мрежов ключ, се поставя в средно положение (непосредствено след старта). Положението в което е бил ключът при стартирането, тоест режимът в който ще работи схемата, се запомня от тригер Т17, Т18. Преди края на процеса режимът, а съответно и индикациите за него, могат да бъдат променяни чрез превключване на трипозиционния ключ. Има индикация за този трети режим - LED3.
Има защита от прекъсване на предпазителя F2, реализирана чрез OC.3. Предвидена е и индикация за изправен предпазител - LED4.
След края на процеса индикацията за грешка (LED8) се блокира от OC.3.
Бутонът B-1 може да рестартира схемата при грешка, както и да прекрати нормалния процес на заряд и да включи товара, като рестартиране не може да стане само след края на пълния процес. След края на процеса бутонът извършва единствено включване на акумулатора към товара, при условие, че схемата не работи в третия режим. По време на разряд, ако бутонът бъде натиснат, разрядът се прекратява и се преминава към заряд.
Чрез този бутон могат да се "навъртят" зарядно-разрядни цикли, които се отчитат от брояча, като по този начин могат да се съкратят първоначалните тридесет и един цикъла в режим на дозаряд.
Комутацията на релето K1 е безтокова, което се реализира чрез забавяне на неговото изключване, през което време мекият старт блокира управлението на тиристора. Забавянето се осъществява чрез C6 и баражния диод D3.
При включване на K1 мекият старт също осигурява безтокова комутация.
При сработването на токовата защита забавяне изключването на K1 е неприемливо, което изключване се поема от K2-1.
При зареждане с големи токове, падът по проводниците и вътрешното съпротивление на акумулатора надминава 0,5 Волта, поради което се наложи разделяне на входовете и масите, което донякъде компенсира пада в силовите проводници, но не и във вътрешното съпротивление на акумулатора. Отделните входове, изходи и маси са означени чрез Force и Sense, както следва:
F+,S+,F-,S-.
Разделянето е директно на клемите на акумулатора, като всяка от двете челюсти на щипките са изолирани една от друга чрез пластмасови втулки, а краищата (рамената) на общите за всяка щипка затварящи пружини са изолирани чрез шлаух от стъкло-лакотъкан и термошлаух.
Компараторът 311 замени ценера в старата схема, който в съчетание с прехода емитер-база на първия транзистор, даваше голям температурен дрейф.
При старата схема за фазово управление, съвместното прилагането на мек старт, видимо даваше скок в зарядния ток, което съответства едновременно на голям фазов ъгъл и на малък ъгъл преди максимума на напрежението. Вероятно се дължи на полусинусоидалното изменение на опорното напрежение на еквивалента схема на диака. В новата схема този ефект отсъства, тъй като прагът на "диака" е постоянен.
Защитата от свръх ток се настройва чрез подбор на шунта R21-R24.
Диодът D21 запазва зарядните функции при прекъсване на F3. F3 предпазва акумулатора и външния товар от късо съединение в товара, както и пази акумулатора от късо съединение между плюса и минуса на "Греца" - Br.1.
Цялостното управление на устройството се свежда до двоен, трипозиционен ключ, бутон за тестване и рестарт, както и шестпозиционен ПИС. Индикациите са, "глим" лампа, разноцветни светодиоди плюс бар граф.
Конструктивно мрежовият трансформатор е удачно да бъде разделен на два отделни трансформатора, като единият е силов, тороидален, 230V/20V, а другият е с вторични оперативни напрежения 26V и 11V за DVM-а. Малкият трансформатор може да бъде върху платката, което прави конструкцията по-универсална, с оглед използването на различни по мощност силови трансформатори.
Последна промяна от П. Петков на ср ное 11, 2015 2:43 pm, променено общо 2 пъти.
  • 1
  • 20
  • 21
  • 22
  • 23
  • 24
  • 30

Тема "Схема на зарядно" | Включи се в дискусията:


Сподели форума:

Бъди информиран. Следвай "Направи сам" във Facebook:

Намери изпълнител и вдъхновения за дома. Следвай MaistorPlus във Facebook: