От мобилни телефони до цифрови камери
Neno Er - специалист
Ефр. Димитров, :-D
Регулаторът е производство на "ТМ - ЕЛЕКТРОНИК" ли?
От тях ли го купи, или от магазин в София?
hidrazin - майстор
А що не си смениш регулатора със същия или подобен?
:partyman:
lov - майстор
На времето ми трябваха такива регулаторчета да управлявам едни мощни лампи. И за по лесно направо обемен монтаж във влагозащитен контакт за външен монтаж. Само една ламарина на П за радиатр на симистора. То и какво има да се умува след като това сес съставния динистор е отживелица. И в цялата схема става с 3 съпротивления 2 кондензаторчета динистор симистор и потенциометъра всичкото има няма на обща стойност 3 лева.
Чичо Нено сложи само един по як симистор на по голям радиатор и си готов.
Neno Er - специалист
lov написа:
И в цялата схема става с 3 съпротивления 2 кондензаторчета динистор симистор и потенциометъра всичкото има няма на обща стойност 3 лева.
Чичо Нено сложи само един по як симистор на по голям радиатор и си готов.
Какво ще казеш за това. Попадна ми някъде тук. Или пък предложи схема за която говориш.

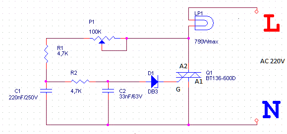
Прикачен файл

регулатор.gif
регулатор.gif (5.72 KиБ) Видяна 1648 пъти
lov - майстор
Те вариация на тая схема много. Пък то да не самолет да фърка :-D и нали сам знаеш че колкото е по просто е по надежно. Та ще сане само як симистор и голяма радиатор. И понеже котлончето за което говориш включва на макс сложи още едно тримерче 10 к последователно на потенциометъра за да ограничиш максималната мощност щото едва ли ще ти се налага да работи в този режим а и като няма какво да ограничи по температура ще изгори нагревателя. Трябва да се пробва опитно колко да бъде но не прекалявай с мощности. После може да ги обединиш заедно с другото съпротивление R1 4,7k и да сложиш едно обикновенно със сумарното на двете.
DMN - майстор
efrdimitrov написа:
Здравейте, купих си една платка с елементи, която е регулатор на мощност до 2,6kW. Ще я използвам за регулиране на оборотите на една стара дрелка с мощност 360W. Запоих всички елементи по схемата, но имам проблем като въртя потенциометъра по часовниковата стрелка и почти до крайно положение е на максимални и после изгасва до края. А обратното крайно положение не я спира или да работи на по ниски а работи на едни средни обороти.
А с някакъв друг товар пробва ли как се държи? Например нагревател 1000 вата и паралелно на него една лампа с нажежаема жичка за да виждаш какво се случва. Трябва обаче задължително да сложиш и радиатор.
ivanovbg - майстор
Интересно какво щеше да стане ако двигателя не е четков, а ... :?
:partyman:
lov - майстор
Е колегата е казал че е дрелка и то дърта. Та нямам спомени да съм виждал ръчна с асинхронен двигател. Но и някои колекторни двигатели имат адет да се държат странно с такъв регулатор без товар. Та нищо чудно и колегата да се заблуждава та номера с лампата е задължителен или с друг товар за да се види дали схемичката работи коректно но този съставен диак си е пълна идиотщина след като струва 20 стотинки.
ivanovbg - майстор
Ми колегата да снима дрелката. Може проблема да е там с тази 360 ватова мощност... :?

Тема "регулатор на мощност кит 901" | Включи се в дискусията:


Сподели форума:

Бъди информиран. Следвай "Направи сам" във Facebook:

Намери изпълнител и вдъхновения за дома. Следвай MaistorPlus във Facebook: