• 1
  • 2
  • 3
  • 4
  • 5
  • 7
От мобилни телефони до цифрови камери
garvana - напреднал
здравейте отново днес се опитах да реализирам схемата дадена ми от Ленко но или аз бъркам някъде или има грешка в схемата общо взето работи половината схема или така да се каже първата половина тази която трябва да реагира с + стои постоянно включена другата половина работо коректно благодаря за съдействието!
lenko71 - специалист
Абе знам си аз, не пробвам ли нещо...
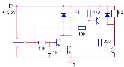
Та ето схемата с корекцията и стойности:

Прикачен файл

Clipboard.jpg
Clipboard.jpg (12.19 KиБ) Видяна 3866 пъти
garvana - напреднал
благодаря ще я пробвам веднага
sstefanov - майстор
Схемата на Johny от предишната страница защо не ти харесва?
garvana - напреднал
не че не ми харесва просто не ми върши работа а по тази схема в момента и мисля че има грешка едното реле е постоянно сработили в момента а и както и да го гледам пак става повече от един проводник плюс това бутоните ми не разполагат с затворени контакти
sstefanov - майстор
Това е обикновен двоен ЦК ключ със средно положение.

Ако имаш само нормално отворени бутони може схемата да се промени, но ще ти трябва двуполярно захранване.
Ето как:
Масата на захранването е постоянно свързана към единия проводник, а на другия през единия бутон се подава положително напрежение, а през другия бутон - отрицателно.

Не ти трябват никакви транзистори и прочие усложнения!
garvana - напреднал
вероятно не ме разбираш имам един модул някъде си буттоните са изнесени на друго място м/у тях има само един свободен проводник другите два които ги има са общи за всички бутони идеята е в едната посока на бутона сработва едното реле и отпада при отпускане в другата посока другото реле и също отпада при отпускане и така за останалите три бутона !!!
пс: като за останалите три бутона има по един проводник съответно
sstefanov - майстор
За това ли става въпрос?

Прикачен файл

3180_1254867002.jpg_638.jpg
3180_1254867002.jpg_638.jpg (14.06 KиБ) Видяна 3830 пъти
garvana - напреднал
почти само дето според тази схема к1 никога няма да сработи
sstefanov - майстор
K1 ще сработи когато бутонът се включи към отрицателното напрежение (затова споменах за двуполярно захранване).
Тогава VD1 ще се отпуши, а VD2 ще се запуши.
  • 1
  • 2
  • 3
  • 4
  • 5
  • 7

Тема "две релета по един проводник ???" | Включи се в дискусията:


Сподели форума:

Бъди информиран. Следвай "Направи сам" във Facebook:

Намери изпълнител и вдъхновения за дома. Следвай MaistorPlus във Facebook: